电脑桌面
添加小米粒文库到电脑桌面
安装后可以在桌面快捷访问

建筑工程主体验收自评报告

建筑工程主体验收自评报告_第1页
1/6
建筑工程主体验收自评报告_第2页
2/6
建筑工程主体验收自评报告_第3页
3/6
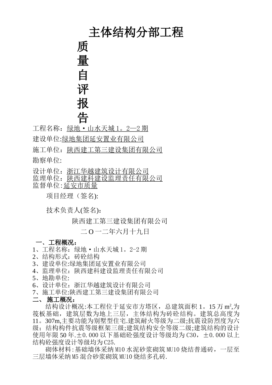
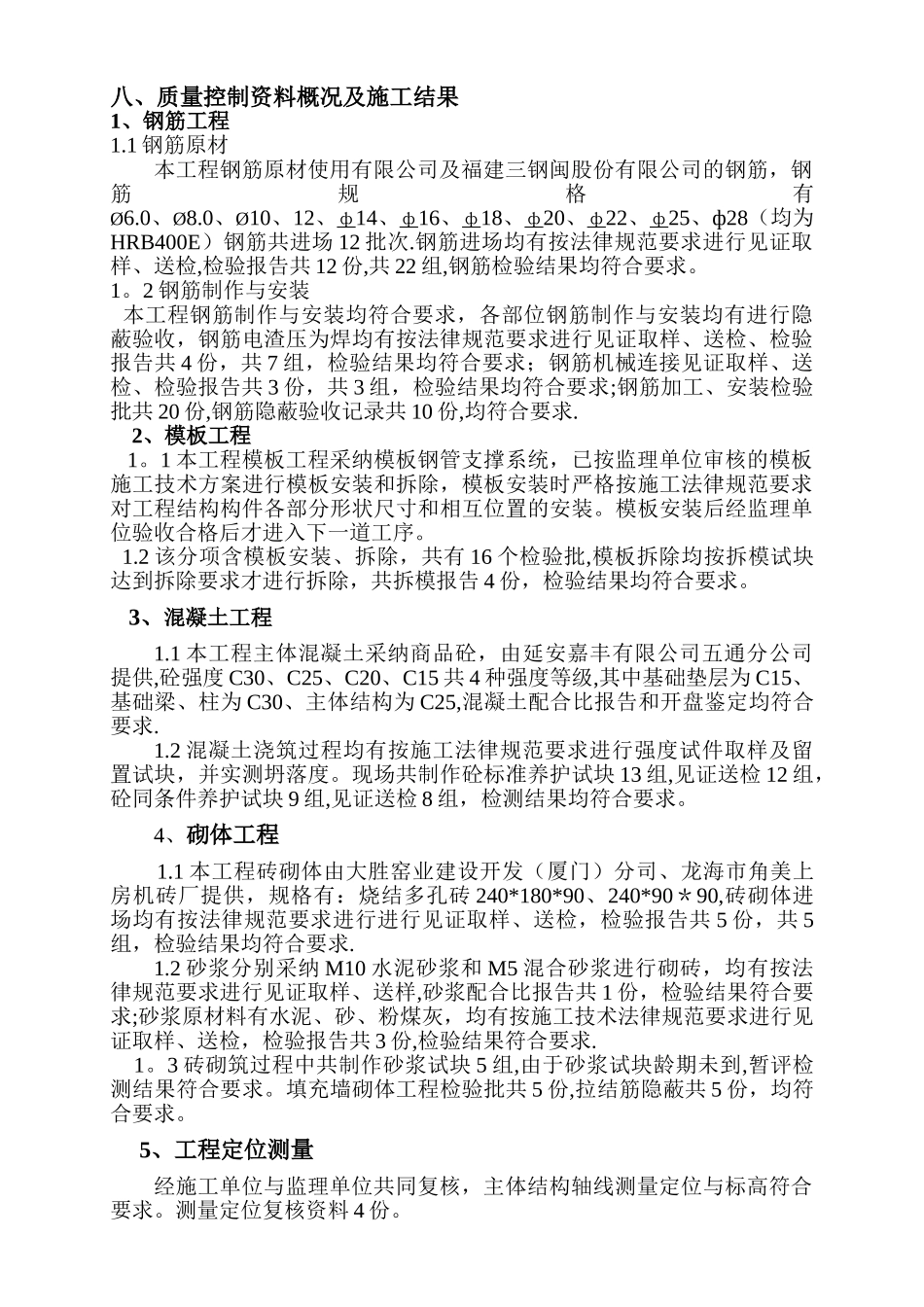
主体结构分部工程 质 量 自 评 报 告工程名称:绿地 · 山水天城 1 。 2—2 期 建设单位:绿地集团延安置业有限公司施工单位:陕西建工第三建设集团有限公司勘察单位:设计单位:浙江华越建筑设计有限公司监理单位:陕西建科建设监理责任有限公司监督单位:延安市质量项目经理(签名):技术负责人(签名): 陕西建工第三建设集团有限公司 二 O 一二年六月十九日一﹑工程概况:1、工程名称:绿地·山水天城 1。2-2 期2、结构形式:砖砼结构3、建设单位:绿地集团延安置业有限公司4、监理单位:陕西建科建设监理责任有限公司5、地勘单位:6、设计单位:浙江华越建筑设计有限公司7、施工单位:陕西建工第三建设集团有限公司二、 施工概况:结构设计概况:本工程位于延安市方塔区,总建筑面积 1。15 万 m2,为筏板基础,建筑层数为地上三层,主体结构为砖砼结构。建筑总高度为11。307m,主要功能为别墅型住宅.建筑耐火等级为二级;抗震设防烈度为六级;结构构件抗震等级框架三级;建筑结构安全等级二级;建筑结构的设计使用年限 50 年.±0.000 以下基础砼强度设计等级均为 C30,±0.000 以上结构砼强度设计等级均为 C25.砌体材料:基础墙体采纳 M10 水泥砂浆砌筑 MU10 烧结普通砖,一层至三层墙体采纳 M5 混合砂浆砌筑 MU10 烧结多孔砖.三、项目管理班子构成及主要管理人员:项目部管理人员均已按要求配备齐全。四、按图施工情况、主要设计变更及执行情况:结构主体工程(混凝土结构子分部工程和砌体结构子分部工程)按设计图纸、技术核定单及设计变更要求进行施工,工程联系单、设计变更均按规定程序办理手续。五、本工程验收依据1、中华人民共和国建筑法 2、建设部《建设工程安全生产管理条例》 3、省、市工程建设工程管理办法 4、省、市建筑条例 5、本工程施工承包合同 6、设计图纸 7、《建筑工程施工质量验收统一标准》(GB50300—2024); 8、《混凝土结构工程施工质量验收法律规范》(GB50204-2024); 9、《砌体结构工程施工质量验收法律规范》(GB50203—2024);10、其他相关的国家、行业、地方性法律规范、标准等;六、专项验收1、独立基础土方开挖完后,于 2024 年 12 月 02 日,经业主、勘察、设计及施工单位共同验收,厦门市质监站现场监督验收,地基持力层、基坑尺寸、标高等项目均符合设计及相关法律规范要求,地基验槽记录 1 份.2、2024 年 12 月 25 日对备勤楼基础承台砼外形尺寸、观感质量...

1、当您付费下载文档后,您只拥有了使用权限,并不意味着购买了版权,文档只能用于自身使用,不得用于其他商业用途(如 [转卖]进行直接盈利或[编辑后售卖]进行间接盈利)。
2、本站所有内容均由合作方或网友上传,本站不对文档的完整性、权威性及其观点立场正确性做任何保证或承诺!文档内容仅供研究参考,付费前请自行鉴别。
3、如文档内容存在违规,或者侵犯商业秘密、侵犯著作权等,请点击“违规举报”。

碎片内容

建筑工程主体验收自评报告

您可能关注的文档

确认删除?
VIP
微信客服
  • 扫码咨询
会员Q群
  • 会员专属群点击这里加入QQ群
客服邮箱
回到顶部