电脑桌面
添加小米粒文库到电脑桌面
安装后可以在桌面快捷访问

建筑施工安全风险管理制度VIP专享

建筑施工安全风险管理制度_第1页
1/5
建筑施工安全风险管理制度_第2页
2/5
建筑施工安全风险管理制度_第3页
3/5
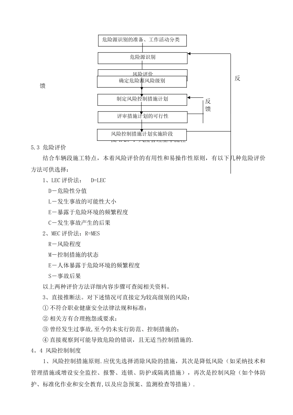
建筑施工安全风险管理制度1.目的和适用范围2.1 工程项目实行风险管理的目的就是要以最经济、科学合理的方式消除项目施工中的风险所导致的各种灾害及事故后果。通过对施工过程中的危害进行辨识、风险评价、风险控制,从而针对本车辆段存在的风险做出客观而科学的决策,预防事故的发生,实现安全技术,安全管理标准化和科学化. 2。2 本制度适用于生产机械设备、设施、存储、运输的风险评价与控制,适用于施工作业现场,生产经营活动的正常和非正常情况,包括本项目工程范围内各个施工阶段的风险管理、风险评价、风险控制以及风险信息的更新。2。职责3.1 项目总经理直接负责风险管理和风险评价的领导工作,组织制定风险评价程序和指导书,明确风险管理的目的和范围。3.2 生产副总协助风险管理和评价工作,成立风险管理组织,进行风险评价,确定风险等级,主持年终风险评审工作。3。3 项目总工程师必须对项目的风险管理人员进行教育和培训,并组织风险管理人员进行定期的风险巡查,主持处理施工过程中出现的安全风险问题。3.4 项目安质部是风险管理的归口管理部门,负责对项目重大风险分析记录的审查与控制,定期进行风险信息更新。3。5 项目各级管理人员应积极参加配合风险管理和风险评价工作,提供相关资料。3.风险管理和评价机构(详见附件:风险管理组织机构图)组长:经理副组长:生产副总 项目总工成员:工程部 安质部 办公室 财务部 经营部 物资设备部4。内容 4.1 风险分级制.根据后果的严重程度和发生事故的可能性来进行风险评价,其结果从高到低分为:1 级、2 级、3 级、4 级、5 级。分级标准见表 4。1。1表 4。1.1 风险分级风险级别风险名称风险说明1不可容许风险 事故潜在的危险性很大,并难以控制,发生事故的可能性极大,一旦发生事故将会造成多人伤亡2重大风险 事故潜在的危险性较大,较难控制,发生事故的频率较高或可能性较大,容易发生重伤或多人损害,会造成多人伤亡 粉尘、噪声、毒物作业危害程度分级达Ⅲ、Ⅳ级者3中度风险 虽然导致重大事故的可能性小,但常常发生事故或未遂过失,埋伏有伤亡事故发生的风险 粉尘、噪声、毒物作业危害程度分级达Ⅰ、Ⅱ级者,高温作业危害程度达Ⅲ、Ⅳ级4可容许风险 具有一定的危险性,虽然重伤的可能性较小,但有可能发生一般损害事故的风险 高温作业危害程度达Ⅰ、Ⅱ级者;粉尘、噪声、毒物作业危害程度分级为安全作业,但对职工休息和健康有影响者5可忽视风险 危险性小...

1、当您付费下载文档后,您只拥有了使用权限,并不意味着购买了版权,文档只能用于自身使用,不得用于其他商业用途(如 [转卖]进行直接盈利或[编辑后售卖]进行间接盈利)。
2、本站所有内容均由合作方或网友上传,本站不对文档的完整性、权威性及其观点立场正确性做任何保证或承诺!文档内容仅供研究参考,付费前请自行鉴别。
3、如文档内容存在违规,或者侵犯商业秘密、侵犯著作权等,请点击“违规举报”。

碎片内容

建筑施工安全风险管理制度

确认删除?
VIP
微信客服
  • 扫码咨询
会员Q群
  • 会员专属群点击这里加入QQ群
客服邮箱
回到顶部