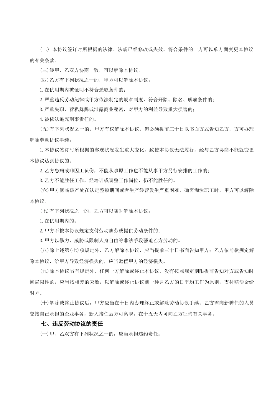
电脑桌面
添加小米粒文库到电脑桌面
安装后可以在桌面快捷访问

2025年程序员合同VIP专享

2025年程序员合同_第1页
1/5
2025年程序员合同_第2页
2/5
2025年程序员合同_第3页
3/5
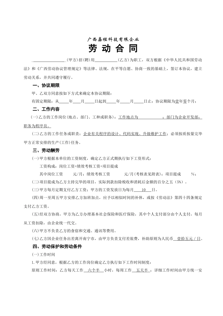
广西嘉程科技有限企业劳 动 合 同_ __(甲方)招(聘)用 (乙方)为职工,双方根据《中华人民共和国劳动法》和《广西劳动协议管理规定》等法律、法规,在平等自愿、协商一致的基础上,签订本协议,建立劳动关系,并共同遵守履行。一、协议期限甲、乙双方同意按如下方式来确定本协议期限:有固定期限:从 年 月 日起到 年 月 日止;协议期限为壹年零个月;二、工作内容(一)乙方的工作岗位(地点、部门、工种或职务):工作地点为 ;部门为企业开发部;职务为程序员。(二)乙方的工作任务或职责:企业有关程序的设计、代码实现、升级维护工作;必须按质按量完毕甲方正常安排的生产(工作)任务。三、劳动酬劳(一)甲方根据本单位的工资制度,确定乙方正式期执行如下工资形式:工资构成:岗位工资+绩效考核工资+项目提成其中岗位工资 元/月;绩效考核工资 元/月(考核表见附表);项目提成 %;(二)项目提成为乙方主持完毕的项目,实际到款扣除税收和消耗后金额的百分之五(5%)。(三)甲方每月定期支付乙方工资;甲方的工资发放日为每月 10 日。(四)周一至周五甲方安排乙方加班加点,应予以相似时间的补休,或按《劳动法》第四十四条规定支付乙方工资。(五)经双方协商,甲方为乙方办理基本社会保险和医疗保险,其中个人支付部分由个人支付,每月从工资扣除,由企业统一代交。(六)甲方不负责乙方的食宿和交通、通讯等费用。(七)乙方因企业任务出差离开南宁市,由甲方负责支付差旅费,补助原则为人民币 壹拾五元/日。四、劳动保护和劳动条件(一)工作时间1.甲方经同意,根据乙方的工作岗位确定乙方执行如下工作时间制度:原则工作时间:乙方每天工作 六个半 小时,每周工作 五天半 ;详细工作时间由甲方统一安排;2.在本协议期内,如乙方的工作岗位依法变更,按新工作岗位确定乙方的工作时间。3.甲方如安排乙方加班加点,应按《劳动法》第四十一条的规定执行。(二)休息休假1.甲方保证乙方每周至少休息一天;2.乙方依法享有法定的节日假、公休日假等有薪假期;3.甲方在工作日、休息日安排乙方加班加点,可予以乙方同等时间补休,但补休后不再支付加班工资;无法安排补休的,甲方应按《劳动法》第四十四条规定支付加班工资。(三)甲方执行国家和省、市有关劳动保护规定,为乙方提供符合国家规定的劳动保护设施和劳动条件,切实保障乙方在生产、工作中的安全和健康。(四)甲方按国家有关规定对乙方进行安全生产知识、法规教育和操作规程培训以及其他...

1、当您付费下载文档后,您只拥有了使用权限,并不意味着购买了版权,文档只能用于自身使用,不得用于其他商业用途(如 [转卖]进行直接盈利或[编辑后售卖]进行间接盈利)。
2、本站所有内容均由合作方或网友上传,本站不对文档的完整性、权威性及其观点立场正确性做任何保证或承诺!文档内容仅供研究参考,付费前请自行鉴别。
3、如文档内容存在违规,或者侵犯商业秘密、侵犯著作权等,请点击“违规举报”。

碎片内容

2025年程序员合同

您可能关注的文档

确认删除?
VIP
微信客服
  • 扫码咨询
会员Q群
  • 会员专属群点击这里加入QQ群
客服邮箱
回到顶部