电脑桌面
添加小米粒文库到电脑桌面
安装后可以在桌面快捷访问

弱电维保合同范本

弱电维保合同范本_第1页
1/2
弱电维保合同范本_第2页
2/2
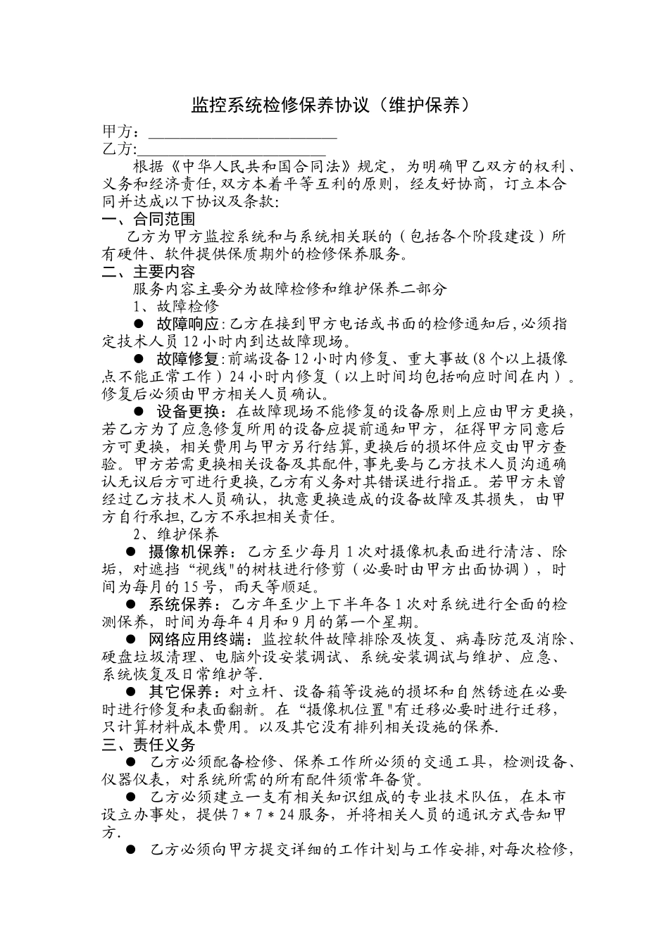
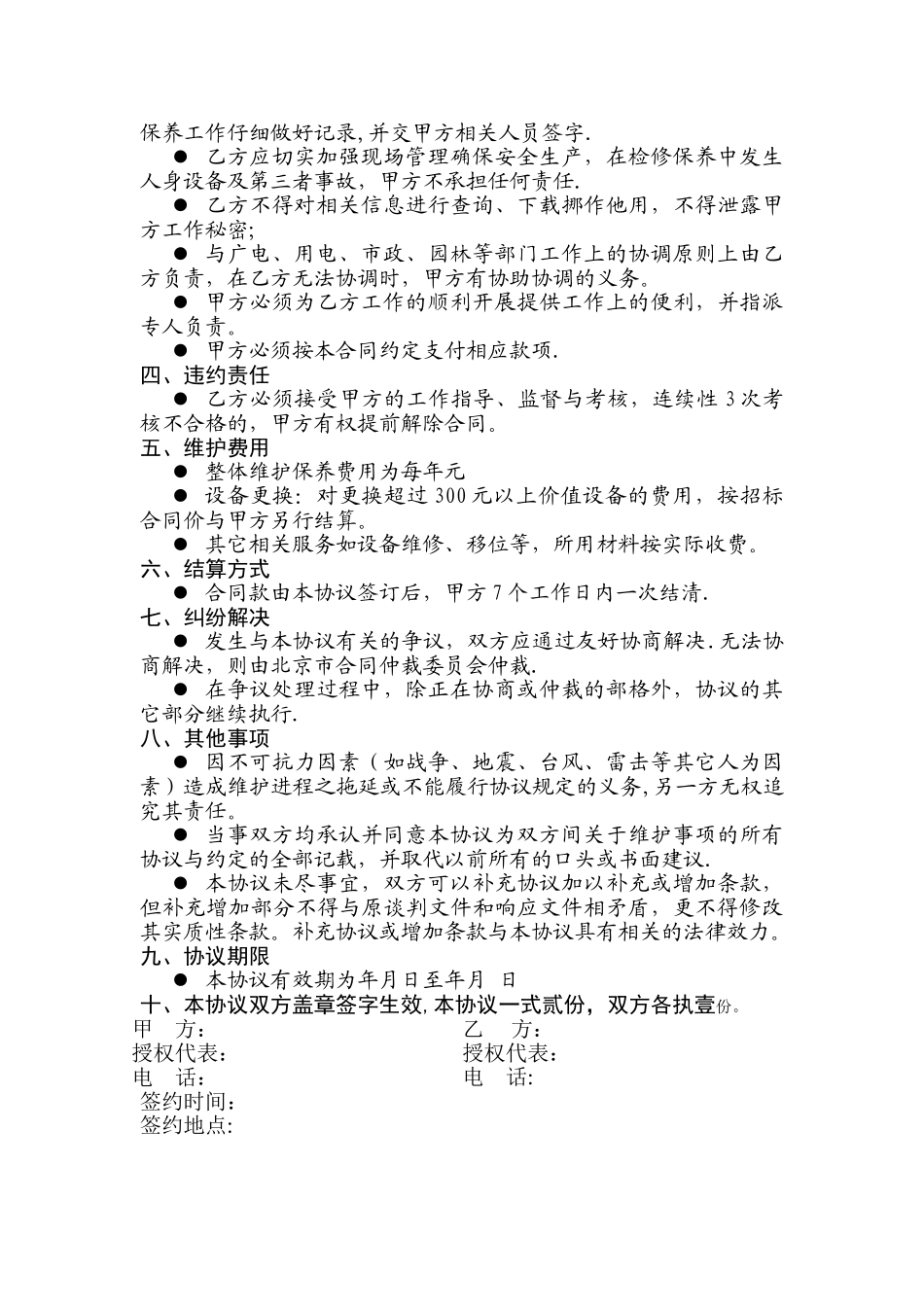
监控系统检修保养协议(维护保养)甲方:____________乙方:____________根据《中华人民共和国合同法》规定,为明确甲乙双方的权利、义务和经济责任,双方本着平等互利的原则,经友好协商,订立本合同并达成以下协议及条款:一、合同范围乙方为甲方监控系统和与系统相关联的(包括各个阶段建设)所有硬件、软件提供保质期外的检修保养服务。二、主要内容服务内容主要分为故障检修和维护保养二部分1、故障检修 故障响应:乙方在接到甲方电话或书面的检修通知后,必须指定技术人员 12 小时内到达故障现场。 故障修复:前端设备 12 小时内修复、重大事故(8 个以上摄像点不能正常工作)24 小时内修复(以上时间均包括响应时间在内)。修复后必须由甲方相关人员确认。 设备更换:在故障现场不能修复的设备原则上应由甲方更换,若乙方为了应急修复所用的设备应提前通知甲方,征得甲方同意后方可更换,相关费用与甲方另行结算,更换后的损坏件应交由甲方查验。甲方若需更换相关设备及其配件,事先要与乙方技术人员沟通确认无议后方可进行更换,乙方有义务对其错误进行指正。若甲方未曾经过乙方技术人员确认,执意更换造成的设备故障及其损失,由甲方自行承担,乙方不承担相关责任。2、维护保养 摄像机保养:乙方至少每月 1 次对摄像机表面进行清洁、除垢,对遮挡“视线"的树枝进行修剪(必要时由甲方出面协调),时间为每月的 15 号,雨天等顺延。 系统保养:乙方年至少上下半年各 1 次对系统进行全面的检测保养,时间为每年 4 月和 9 月的第一个星期。 网络应用终端:监控软件故障排除及恢复、病毒防范及消除、硬盘垃圾清理、电脑外设安装调试、系统安装调试与维护、应急、系统恢复及日常维护等. 其它保养:对立杆、设备箱等设施的损坏和自然锈迹在必要时进行修复和表面翻新。在“摄像机位置"有迁移必要时进行迁移,只计算材料成本费用。以及其它没有排列相关设施的保养.三、责任义务 乙方必须配备检修、保养工作所必须的交通工具,检测设备、仪器仪表,对系统所需的所有配件须常年备货。 乙方必须建立一支有相关知识组成的专业技术队伍,在本市设立办事处,提供 7*7*24 服务,并将相关人员的通讯方式告知甲方. 乙方必须向甲方提交详细的工作计划与工作安排,对每次检修,保养工作仔细做好记录,并交甲方相关人员签字. 乙方应切实加强现场管理确保安全生产,在检修保养中发生人身设备...

1、当您付费下载文档后,您只拥有了使用权限,并不意味着购买了版权,文档只能用于自身使用,不得用于其他商业用途(如 [转卖]进行直接盈利或[编辑后售卖]进行间接盈利)。
2、本站所有内容均由合作方或网友上传,本站不对文档的完整性、权威性及其观点立场正确性做任何保证或承诺!文档内容仅供研究参考,付费前请自行鉴别。
3、如文档内容存在违规,或者侵犯商业秘密、侵犯著作权等,请点击“违规举报”。

碎片内容

弱电维保合同范本

确认删除?
VIP
微信客服
  • 扫码咨询
会员Q群
  • 会员专属群点击这里加入QQ群
客服邮箱
回到顶部