电脑桌面
添加小米粒文库到电脑桌面
安装后可以在桌面快捷访问

成本管理体系VIP专享

成本管理体系_第1页
1/5
成本管理体系_第2页
2/5
成本管理体系_第3页
3/5
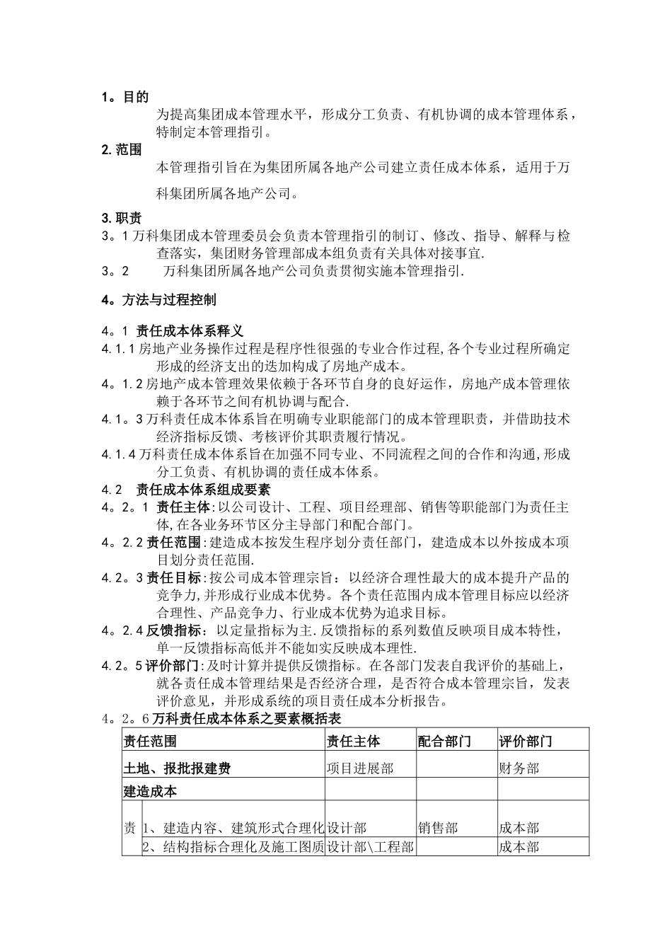
1。目的为提高集团成本管理水平,形成分工负责、有机协调的成本管理体系 ,特制定本管理指引。2.范围本管理指引旨在为集团所属各地产公司建立责任成本体系,适用于万科集团所属各地产公司。3.职责3。1 万科集团成本管理委员会负责本管理指引的制订、修改、指导、解释与检查落实,集团财务管理部成本组负责有关具体对接事宜.3。2 万科集团所属各地产公司负责贯彻实施本管理指引.4。方法与过程控制4。1 责任成本体系释义4.1.1 房地产业务操作过程是程序性很强的专业合作过程,各个专业过程所确定形成的经济支出的迭加构成了房地产成本。4。1.2 房地产成本管理效果依赖于各环节自身的良好运作,房地产成本管理依赖于各环节之间有机协调与配合.4.1。3 万科责任成本体系旨在明确专业职能部门的成本管理职责,并借助技术经济指标反馈、考核评价其职责履行情况。4.1.4 万科责任成本体系旨在加强不同专业、不同流程之间的合作和沟通,形成分工负责、有机协调的责任成本体系。4.2 责任成本体系组成要素4。2。1 责任主体:以公司设计、工程、项目经理部、销售等职能部门为责任主体,在各业务环节区分主导部门和配合部门。4。2.2 责任范围:建造成本按发生程序划分责任部门,建造成本以外按成本项目划分责任范围.4.2。3 责任目标:按公司成本管理宗旨:以经济合理性最大的成本提升产品的竞争力,并形成行业成本优势。各个责任范围内成本管理目标应以经济合理性、产品竞争力、行业成本优势为追求目标。4。2.4 反馈指标:以定量指标为主.反馈指标的系列数值反映项目成本特性,单一反馈指标高低并不能如实反映成本理性.4.2。5 评价部门:及时计算并提供反馈指标。在各部门发表自我评价的基础上,就各责任成本管理结果是否经济合理,是否符合成本管理宗旨,发表评价意见,并形成系统的项目责任成本分析报告。4。2。6 万科责任成本体系之要素概括表责任范围责任主体配合部门评价部门土地、报批报建费项目进展部财务部建造成本 责 1、建造内容、建筑形式合理化设计部销售部成本部 2、结构指标合理化及施工图质设计部\工程部成本部任 量目 3、猎取竞争性的合理低价工程部\成本部 项目经理部招标领导小组标 4、现场成本管理、施工质量与效率 项目经理部工程部工程部销售费用销售部财务部管理费用各职能部门财务部4。3 责任成本体系的范例万科集团房地产有限公司责任成本体系表主导部门配合部门反馈指标考核部门土地获得成本项目进展部销售部每平米地价...

1、当您付费下载文档后,您只拥有了使用权限,并不意味着购买了版权,文档只能用于自身使用,不得用于其他商业用途(如 [转卖]进行直接盈利或[编辑后售卖]进行间接盈利)。
2、本站所有内容均由合作方或网友上传,本站不对文档的完整性、权威性及其观点立场正确性做任何保证或承诺!文档内容仅供研究参考,付费前请自行鉴别。
3、如文档内容存在违规,或者侵犯商业秘密、侵犯著作权等,请点击“违规举报”。

碎片内容

成本管理体系

确认删除?
VIP
微信客服
  • 扫码咨询
会员Q群
  • 会员专属群点击这里加入QQ群
客服邮箱
回到顶部