电脑桌面
添加小米粒文库到电脑桌面
安装后可以在桌面快捷访问

招商部门绩效考核方案VIP专享

招商部门绩效考核方案_第1页
1/2
招商部门绩效考核方案_第2页
2/2
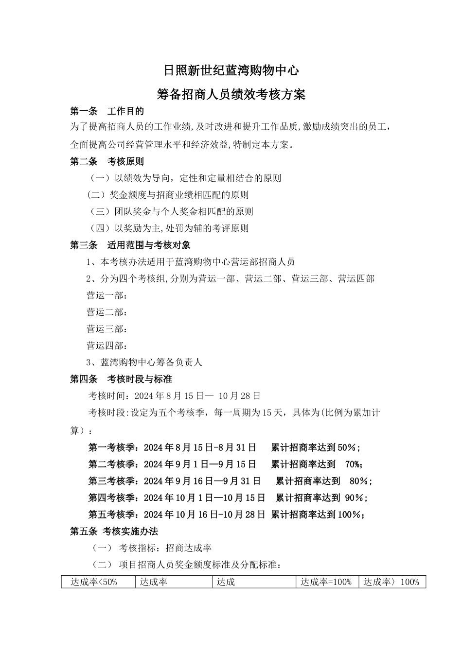
日照新世纪蓝湾购物中心筹备招商人员绩效考核方案第一条工作目的为了提高招商人员的工作业绩,及时改进和提升工作品质,激励成绩突出的员工,全面提高公司经营管理水平和经济效益,特制定本方案。第二条考核原则(一)以绩效为导向,定性和定量相结合的原则(二)奖金额度与招商业绩相匹配的原则(三)团队奖金与个人奖金相匹配的原则(四)以奖励为主,处罚为辅的考评原则第三条适用范围与考核对象1、本考核办法适用于蓝湾购物中心营运部招商人员2、分为四个考核组,分别为营运一部、营运二部、营运三部、营运四部营运一部:营运二部:营运三部:营运四部:3、蓝湾购物中心筹备负责人第四条考核时段与标准考核时间:2024 年 8 月 15 日— 10 月 28 日考核时段:设定为五个考核季,每一周期为 15 天,具体为(比例为累加计算):第一考核季:2024 年 8 月 15 日-8 月 31 日 累计招商率达到 50%;第二考核季:2024 年 9 月 1 日—9 月 15 日 累计招商率达到 70%;第三考核季:2024 年 9 月 16 日—9 月 31 日 累计招商率达到 80%;第四考核季:2024 年 10 月 1 日—10 月 15 日 累计招商率达到 90%;第五考核季:2024 年 10 月 16 日-10 月 28 日 累计招商率达到 100%;第五条 考核实施办法(一) 考核指标:招商达成率(二) 项目招商人员奖金额度标准及分配标准:达成率<50%达成率达成达成率=100%达成率〉100%≥50%≤70%率〉70%<100%扣发个人绩效工资 100 元/人不奖不罚奖励 800 元/人*实际达成率奖励 800 元/人奖励 800 元/人+超过比例*200%注:达成率按部门达成率计算,筹备招商负责人按整体达成率计算。(三)系数提取:以上考核按以下职级系数进行奖惩:职务店长(筹备负责人)副店长经理主任系数1。51。31.21第六条 考核实施程序1、考核办法制定完毕后,将根据考核指标和考核对象以部门为单位签订《目标责任书》;2、每考核季完毕后三日内公布考核结果,并公开发放考核奖金.第七条 绩效结果运用 (一)绩效考核结果是发放绩效奖金及年度奖金分配的依据;(二)在整个考核季中能够全部完成任务的部门或个人将在年终评优或奖金分配中优先考量。(三)依据整体考核季考核结果直接作为职务晋升和薪资调整的依据;1、在整个考核季中能够按期全部完成达成目标的将给予职务晋升一级或薪资调整一级的奖励;2、如连续三个考核季达成率均低于 50%,将进行部门或对相关人员进行职务调整.第八条 附 则(一)本办法由公司人力资源部制定、修改并负责解释与组织实施.(二)本办法自颁布之日起正式执行.二零一二年八月

1、当您付费下载文档后,您只拥有了使用权限,并不意味着购买了版权,文档只能用于自身使用,不得用于其他商业用途(如 [转卖]进行直接盈利或[编辑后售卖]进行间接盈利)。
2、本站所有内容均由合作方或网友上传,本站不对文档的完整性、权威性及其观点立场正确性做任何保证或承诺!文档内容仅供研究参考,付费前请自行鉴别。
3、如文档内容存在违规,或者侵犯商业秘密、侵犯著作权等,请点击“违规举报”。

碎片内容

招商部门绩效考核方案

确认删除?
VIP
微信客服
  • 扫码咨询
会员Q群
  • 会员专属群点击这里加入QQ群
客服邮箱
回到顶部