电脑桌面
添加小米粒文库到电脑桌面
安装后可以在桌面快捷访问

教师“一评三考”量化考核细则

教师“一评三考”量化考核细则_第1页
1/5
教师“一评三考”量化考核细则_第2页
2/5
教师“一评三考”量化考核细则_第3页
3/5
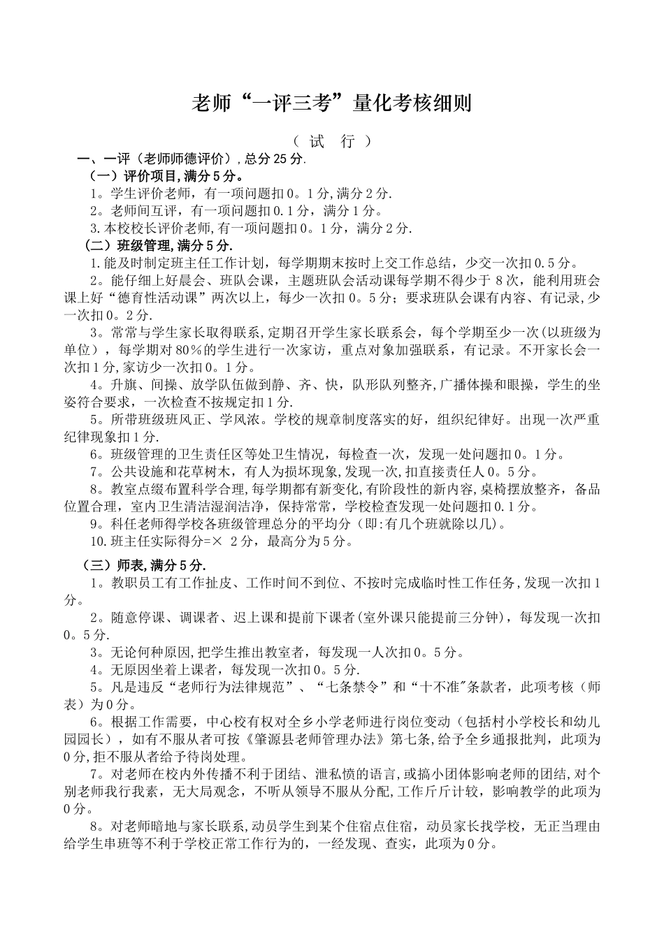
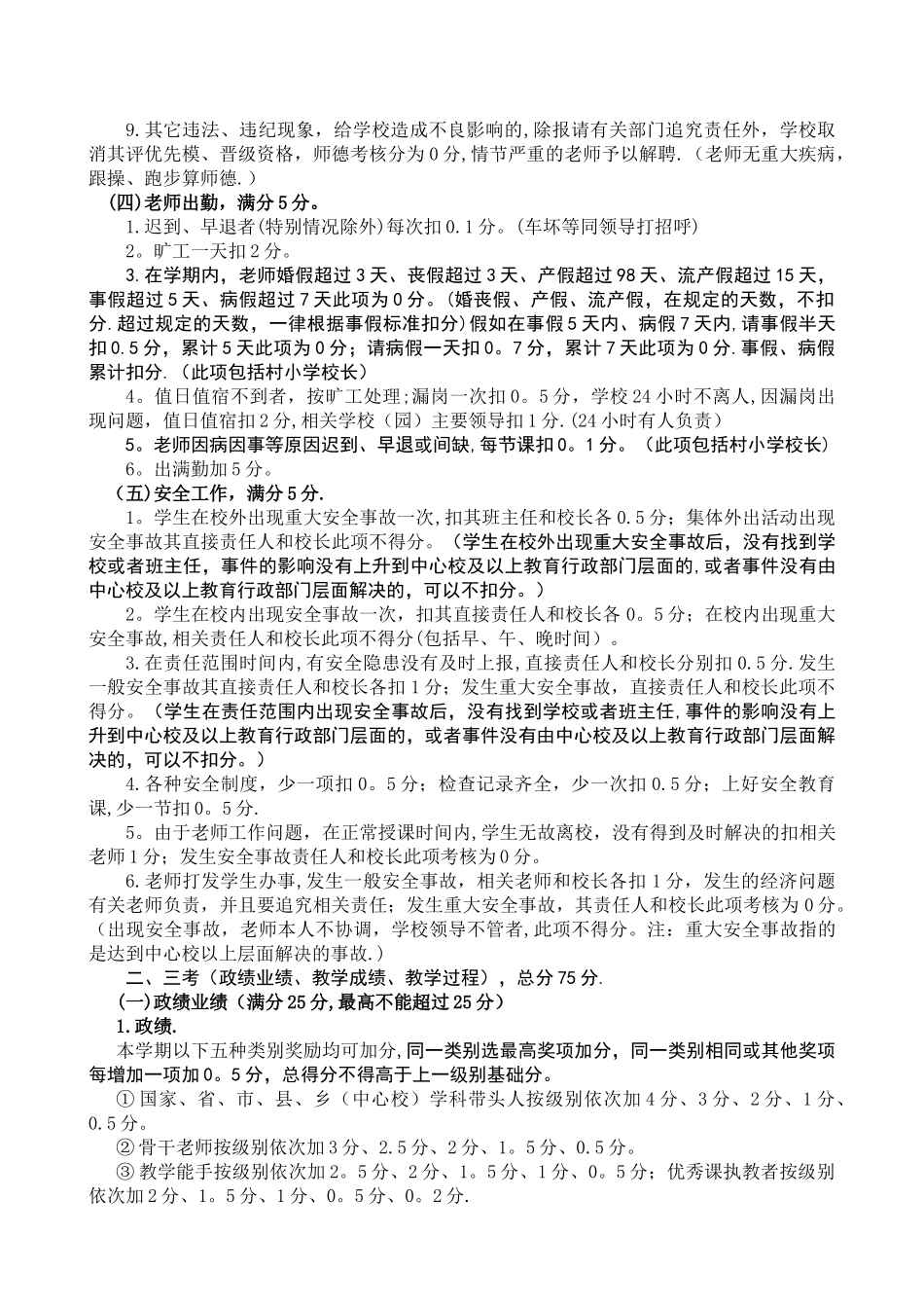
老师“一评三考”量化考核细则( 试 行 ) 一、一评(老师师德评价),总分 25 分.(一)评价项目,满分 5 分。1。学生评价老师,有一项问题扣 0。1 分,满分 2 分.2。老师间互评,有一项问题扣 0.1 分,满分 1 分。3.本校校长评价老师,有一项问题扣 0。1 分,满分 2 分.(二)班级管理,满分 5 分.1.能及时制定班主任工作计划,每学期期末按时上交工作总结,少交一次扣 0.5 分。2。能仔细上好晨会、班队会课,主题班队会活动课每学期不得少于 8 次,能利用班会课上好“德育性活动课”两次以上,每少一次扣 0。5 分;要求班队会课有内容、有记录,少一次扣 0。2 分.3。常常与学生家长取得联系,定期召开学生家长联系会,每个学期至少一次(以班级为单位),每学期对 80%的学生进行一次家访,重点对象加强联系,有记录。不开家长会一次扣 1 分,家访少一次扣 0。1 分。4。升旗、间操、放学队伍做到静、齐、快,队形队列整齐,广播体操和眼操,学生的坐姿符合要求,一次检查不按规定扣 1 分.5。所带班级班风正、学风浓。学校的规章制度落实的好,组织纪律好。出现一次严重纪律现象扣 1 分.6。班级管理的卫生责任区等处卫生情况,每检查一次,发现一处问题扣 0。1 分。7。公共设施和花草树木,有人为损坏现象,发现一次,扣直接责任人 0。5 分。8。教室点缀布置科学合理,每学期都有新变化,有阶段性的新内容,桌椅摆放整齐,备品位置合理,室内卫生清洁湿润洁净,保持常常,学校检查发现一处问题扣 0.1 分。9。科任老师得学校各班级管理总分的平均分(即:有几个班就除以几)。10.班主任实际得分=× 2 分,最高分为 5 分。(三)师表,满分 5 分. 1。教职员工有工作扯皮、工作时间不到位、不按时完成临时性工作任务,发现一次扣 1分。 2。随意停课、调课者、迟上课和提前下课者(室外课只能提前三分钟),每发现一次扣0。5 分.3。无论何种原因,把学生推出教室者,每发现一人次扣 0。5 分。4。无原因坐着上课者,每发现一次扣 0。5 分.5。凡是违反“老师行为法律规范”、“七条禁令”和“十不准"条款者,此项考核(师表)为 0 分。6。根据工作需要,中心校有权对全乡小学老师进行岗位变动(包括村小学校长和幼儿园园长),如有不服从者可按《肇源县老师管理办法》第七条,给予全乡通报批判,此项为0 分,拒不服从者给予待岗处理。7。对老师在校内外传播不利于团结、泄私愤的语言,或搞小团体影响老师的团结,对...

1、当您付费下载文档后,您只拥有了使用权限,并不意味着购买了版权,文档只能用于自身使用,不得用于其他商业用途(如 [转卖]进行直接盈利或[编辑后售卖]进行间接盈利)。
2、本站所有内容均由合作方或网友上传,本站不对文档的完整性、权威性及其观点立场正确性做任何保证或承诺!文档内容仅供研究参考,付费前请自行鉴别。
3、如文档内容存在违规,或者侵犯商业秘密、侵犯著作权等,请点击“违规举报”。

碎片内容

教师“一评三考”量化考核细则

您可能关注的文档

确认删除?
VIP
微信客服
  • 扫码咨询
会员Q群
  • 会员专属群点击这里加入QQ群
客服邮箱
回到顶部