电脑桌面
添加小米粒文库到电脑桌面
安装后可以在桌面快捷访问

景观施工图纸

景观施工图纸_第1页
1/9
景观施工图纸_第2页
2/9
景观施工图纸_第3页
3/9
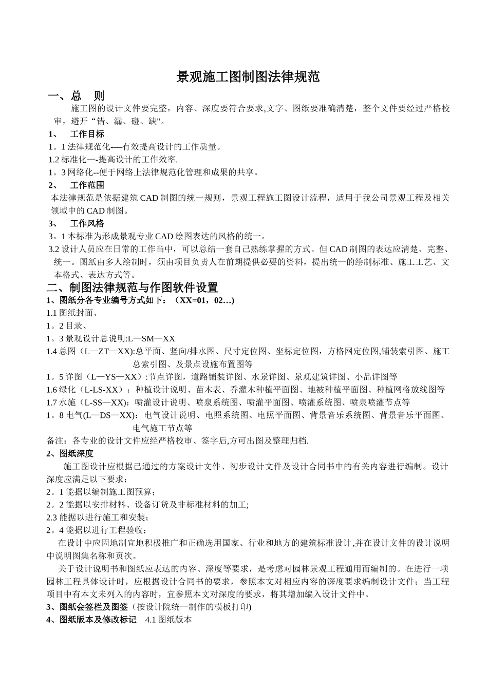
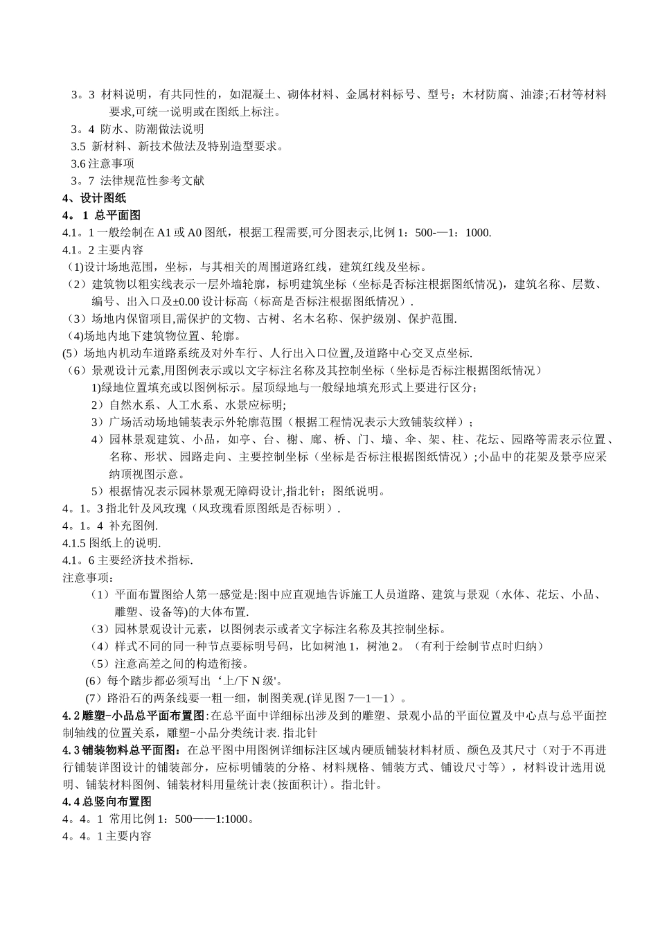
景观施工图制图法律规范一、总 则 施工图的设计文件要完整,内容、深度要符合要求,文字、图纸要准确清楚,整个文件要经过严格校审,避开“错、漏、碰、缺"。1、 工作目标 1。1 法律规范化-—有效提高设计的工作质量。 1.2 标准化—-提高设计的工作效率. 1。3 网络化--便于网络上法律规范化管理和成果的共享。2、 工作范围 本法律规范是依据建筑 CAD 制图的统一规则,景观工程施工图设计流程,适用于我公司景观工程及相关领域中的 CAD 制图。 3、 工作风格 3。1 本标准为形成景观专业 CAD 绘图表达的风格的统一。3.2 设计人员应在日常的工作当中,可以总结一套自己熟练掌握的方式。但 CAD 制图的表达应清楚、完整、统一。图纸由多人绘制时,须由项目负责人在前期提供必要的资料,提出统一的绘制标准、施工工艺、文本格式、表达方式等。二、制图法律规范与作图软件设置1、图纸分各专业编号方式如下:(XX=01,02…)1.1 图纸封面、1。2 目录、1。3 景观设计总说明:L—SM—XX1.4 总图(L—ZT—XX):总平面、竖向/排水图、尺寸定位图、坐标定位图,方格网定位图,铺装索引图、施工总索引图、及景点设施布置图等1。5 详图(L—YS—XX):节点详图,道路铺装详图、水景详图、景观建筑详图、小品详图等1.6 绿化(L-LS-XX):种植设计说明、苗木表、乔灌木种植平面图、地被种植平面图、种植网格放线图等1.7 水施(L-SS—XX):喷灌设计说明、喷泉系统图、喷灌平面图、喷灌系统图、喷泉喷灌节点等1。8 电气(L—DS—XX):电气设计说明、电照系统图、电照平面图、背景音乐系统图、背景音乐平面图、电气施工节点等备注:各专业的设计文件应经严格校审、签字后,方可出图及整理归档.2、图纸深度 施工图设计应根据已通过的方案设计文件、初步设计文件及设计合同书中的有关内容进行编制。设计深度应满足以下要求:2。1 能据以编制施工图预算; 2。2 能据以安排材料、设备订货及非标准材料的加工;2.3 能据以进行施工和安装;2。4 能据以进行工程验收;在设计中应因地制宜地积极推广和正确选用国家、行业和地方的建筑标准设计,并在设计文件的设计说明中说明图集名称和页次。关于设计说明书和图纸应表达的内容、深度等要求,是考虑对园林景观工程通用而编制的。在进行一项园林工程具体设计时,应根据设计合同书的要求,参照本文对相应内容的深度要求编制设计文件;当工程项目中有本文未列入的内容时,宜参照本文对深度的要求,将其增...

1、当您付费下载文档后,您只拥有了使用权限,并不意味着购买了版权,文档只能用于自身使用,不得用于其他商业用途(如 [转卖]进行直接盈利或[编辑后售卖]进行间接盈利)。
2、本站所有内容均由合作方或网友上传,本站不对文档的完整性、权威性及其观点立场正确性做任何保证或承诺!文档内容仅供研究参考,付费前请自行鉴别。
3、如文档内容存在违规,或者侵犯商业秘密、侵犯著作权等,请点击“违规举报”。

碎片内容

景观施工图纸

确认删除?
VIP
微信客服
  • 扫码咨询
会员Q群
  • 会员专属群点击这里加入QQ群
客服邮箱
回到顶部