电脑桌面
添加小米粒文库到电脑桌面
安装后可以在桌面快捷访问

2025年煤矿安全管理人员考试试题

2025年煤矿安全管理人员考试试题_第1页
1/11
2025年煤矿安全管理人员考试试题_第2页
2/11
2025年煤矿安全管理人员考试试题_第3页
3/11
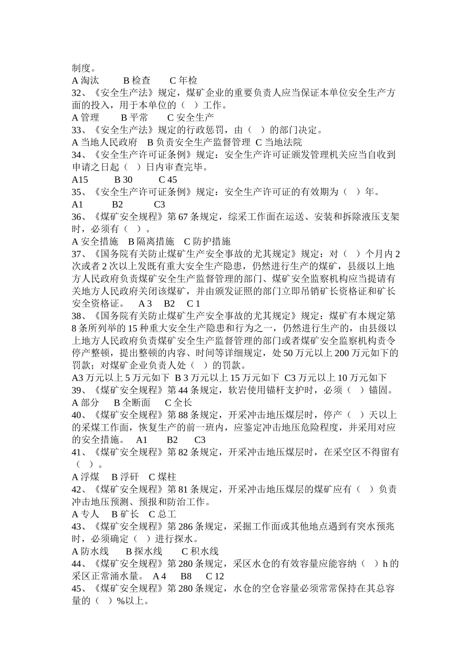
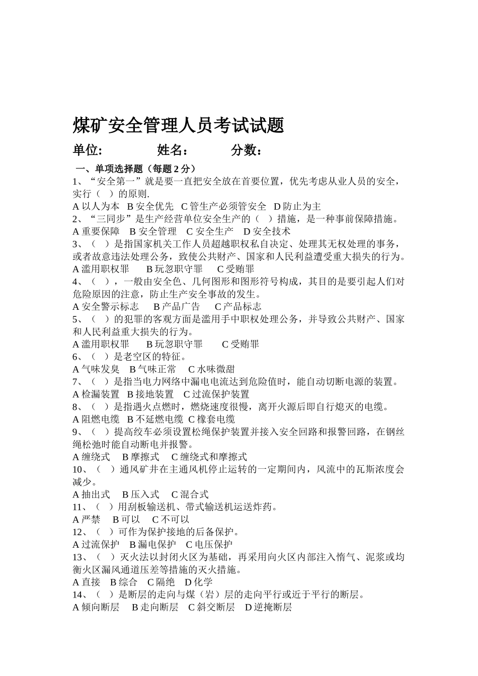
煤矿安全管理人员考试试题单位: 姓名: 分数: 一、单项选择题(每题 2 分)1、“安全第一”就是要一直把安全放在首要位置,优先考虑从业人员的安全,实行( )的原则.A 以人为本 B 安全优先 C 管生产必须管安全 D 防止为主2、“三同步”是生产经营单位安全生产的( )措施,是一种事前保障措施。A 重要保障 B 安全管理 C 安全生产 D 安全技术3、( )是指国家机关工作人员超越职权私自决定、处理其无权处理的事务,或者故意违法处理公务,致使公共财产、国家和人民利益遭受重大损失的行为。A 滥用职权罪 B 玩忽职守罪 C 受贿罪4、( ),一般由安全色、几何图形和图形符号构成,其目的是要引起人们对危险原因的注意,防止生产安全事故的发生。A 安全警示标志 B 产品广告 C 产品标志5、( )的犯罪的客观方面是滥用手中职权处理公务,并导致公共财产、国家和人民利益重大损失的行为。A 滥用职权罪 B 玩忽职守罪 C 受贿罪6、( )是老空区的特征。A 气味发臭 B 气味正常 C 水味微甜7、( )是指当电力网络中漏电电流达到危险值时,能自动切断电源的装置。A 检漏装置 B 接地装置 C 过流保护装置8、( )是指遇火点燃时,燃烧速度很慢,离开火源后即自行熄灭的电缆。A 阻燃电缆 B 不延燃电缆 C 橡套电缆9、( )提高绞车必须设置松绳保护装置并接入安全回路和报警回路,在钢丝绳松弛时能自动断电并报警。A 缠绕式 B 摩擦式 C 缠绕式和摩擦式10、( )通风矿井在主通风机停止运转的一定期间内,风流中的瓦斯浓度会减少。A 抽出式 B 压入式 C 混合式11、( )用刮板输送机、带式输送机运送炸药。A 严禁 B 可以 C 不可以12、( )可作为保护接地的后备保护。A 过流保护 B 漏电保护 C 电压保护13、( )灭火法以封闭火区为基础,再采用向火区内部注入惰气、泥浆或均衡火区漏风通道压差等措施的灭火措施。A 直接 B 综合 C 隔绝 D 化学14、( )是断层的走向与煤(岩)层的走向平行或近于平行的断层。A 倾向断层 B 走向断层 C 斜交断层 D 逆掩断层15、( )是各接地极和接地导线、接地引线的总称。A 总接地网 B 接地装置 C 保护接地16、( )是由单体液压支柱与可滑移顶梁组合而成的简易支架。A 液压支架 B 滑移 支架 C 掩护支架17、( )是针对生产经营活动中的危险源或特定的安全问题,根据安全原则和规定,运用安全科学理论和分析评价...

1、当您付费下载文档后,您只拥有了使用权限,并不意味着购买了版权,文档只能用于自身使用,不得用于其他商业用途(如 [转卖]进行直接盈利或[编辑后售卖]进行间接盈利)。
2、本站所有内容均由合作方或网友上传,本站不对文档的完整性、权威性及其观点立场正确性做任何保证或承诺!文档内容仅供研究参考,付费前请自行鉴别。
3、如文档内容存在违规,或者侵犯商业秘密、侵犯著作权等,请点击“违规举报”。

碎片内容

2025年煤矿安全管理人员考试试题

您可能关注的文档

确认删除?
VIP
微信客服
  • 扫码咨询
会员Q群
  • 会员专属群点击这里加入QQ群
客服邮箱
回到顶部