电脑桌面
添加小米粒文库到电脑桌面
安装后可以在桌面快捷访问

2025年汽车发动机电控系统结构与维修试题库

2025年汽车发动机电控系统结构与维修试题库_第1页
1/20
2025年汽车发动机电控系统结构与维修试题库_第2页
2/20
2025年汽车发动机电控系统结构与维修试题库_第3页
3/20
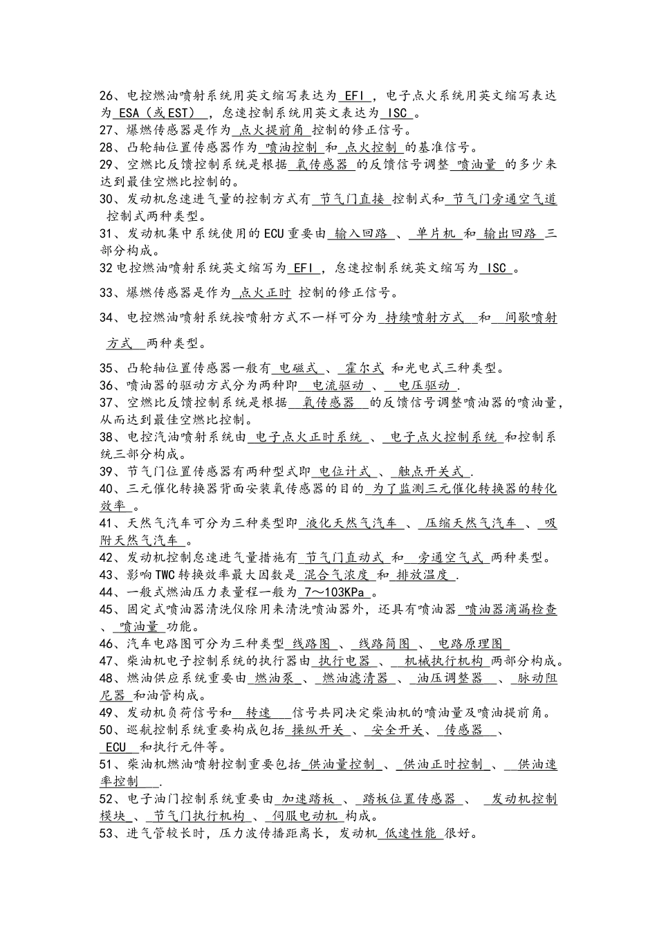
《汽车发动机电控系统构造与维修》试题库出题单位:汽车工程系汽车检测与维修教研室出题人员:曾光辉一、选择题:1、电控燃油喷射系统中,间歇喷射方式可分为 同步喷射 、 分组喷射 和 次序喷射 三种类型。2、EFI 系统中,进气管喷射按喷油方式不一样可分为 持续喷射和 间歇喷射 两大类。3、EFI 系统中,进气管喷射可分为 单点喷射 ( SPI ) 和 多点喷射 ( MPI ) 两种类型。4、汽车发动机电子控制系统是由 传感器 、电子控制单元( ECU ) 和 执行器 三部分构成的。5、电控发动机系统是由 空气供应 、燃油供应 和 电子控制 三个子系统构成的。6、对于 EFI 系统,起动后实际喷油时间等于 基本喷油时间 乘以喷油修整系数,加上 蓄电池电压修正系数 。7、EFI 中,燃油压力调整器的作用是保持 喷油系统压力 和 喷油环境压力 压差一定。8、涡流式空气流量传感器是借助 超声波 或 光电式(反光镜)检测措施,通过检测漩涡的频率来测量进气流量的。9、当冷却液温度传感器失效,会导致 排放失常 、 起动困难(油耗增长、怠速不稳等)等故障。10、按检测缸体振动频率的检测方式不一样,爆震传感器分为 共振型 和 非共振型 两种。11、减速断油的三个条件是 怠速 (IDL) 触点闭合 、 冷却液温度正常 ( 不小于 80℃) 和发动机转速高于某一转速。12、当空气流量传感器出现故障,ECU 会以 怠速 (IDL 或节气门位置 ) 、 起动( STA ) 信号控制燃油喷射。13、检测爆震的措施一般包括 测燃烧室燃烧压力 、 测(发动机)缸体振动频率 和测燃烧噪声。14、当水温传感器出现故障,ECU 一般会以水温 80 ℃的信号控制燃油喷射;当进气传感器出现故障,ECU 会以进气温度 20 ℃的信号控制燃油喷射。15、EFI 发动机处在怠速状态的条件是 怠速( IDL )触点闭合(节气门关闭) 、 车速为零 。16、电控发动机清除溢流控制的条件是 打开起动开关( STA 接通) 、节气门开度不小于 80% 和转速低于 500r/min。17、基本点火提前角决定于 转速( CPS 信号) 和 负荷(进气量或 AFS 信号) 。18、EGR 率等于 再循环的废气量 和 再循环废气量+吸入气缸的空气量 的比率。19、点火装置的控制重要包括 点火提前角控制 、 初级线圈通电时间控制 及 爆震控制 三个方面。20、喷油器的驱动方式可分为 电压驱动 和 电流驱动 ,其中 电流 驱动方式使喷...

1、当您付费下载文档后,您只拥有了使用权限,并不意味着购买了版权,文档只能用于自身使用,不得用于其他商业用途(如 [转卖]进行直接盈利或[编辑后售卖]进行间接盈利)。
2、本站所有内容均由合作方或网友上传,本站不对文档的完整性、权威性及其观点立场正确性做任何保证或承诺!文档内容仅供研究参考,付费前请自行鉴别。
3、如文档内容存在违规,或者侵犯商业秘密、侵犯著作权等,请点击“违规举报”。

碎片内容

2025年汽车发动机电控系统结构与维修试题库

枕上诗书+ 关注
实名认证
内容提供者

该用户很懒,什么也没介绍

确认删除?
VIP
微信客服
  • 扫码咨询
会员Q群
  • 会员专属群点击这里加入QQ群
客服邮箱
回到顶部