电脑桌面
添加小米粒文库到电脑桌面
安装后可以在桌面快捷访问

2025年信息技术中考知识点汇编册

2025年信息技术中考知识点汇编册_第1页
1/54
2025年信息技术中考知识点汇编册_第2页
2/54
2025年信息技术中考知识点汇编册_第3页
3/54
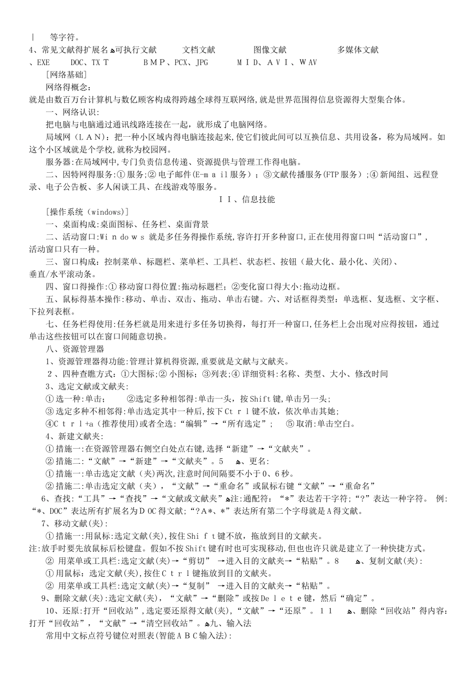
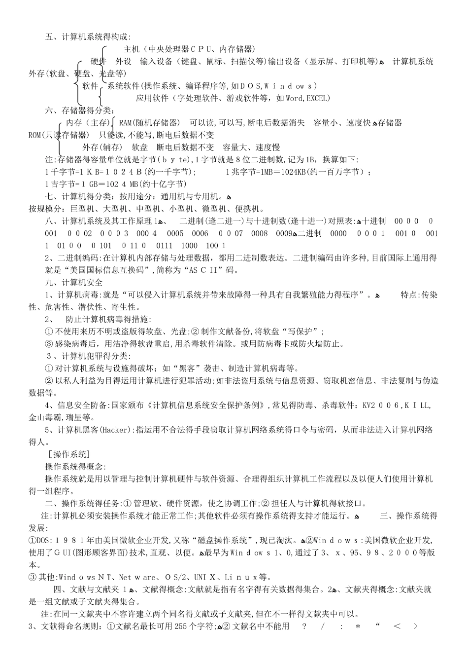
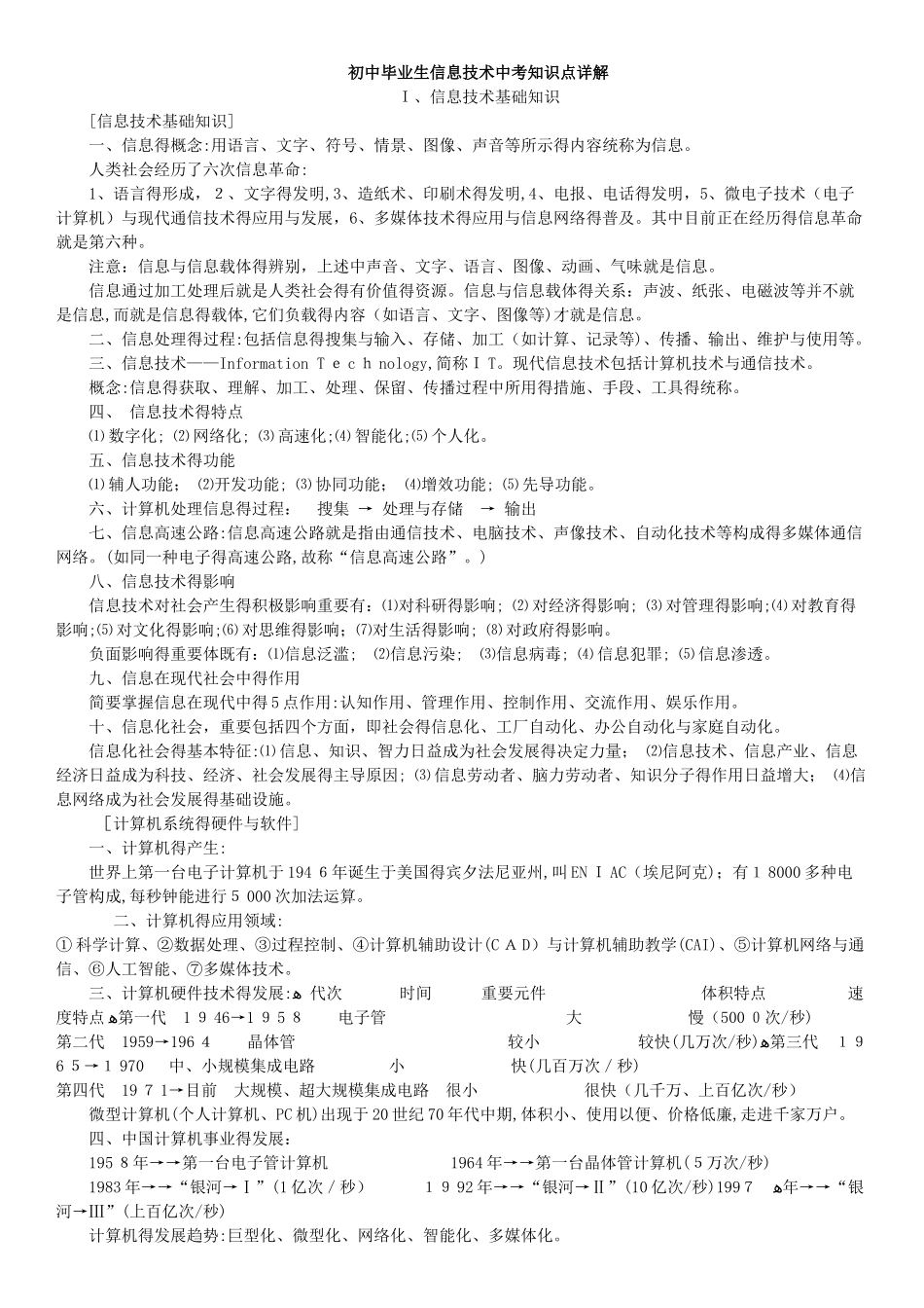
初中毕业生信息技术中考知识点详解I、信息技术基础知识[信息技术基础知识]一、信息得概念:用语言、文字、符号、情景、图像、声音等所示得内容统称为信息。人类社会经历了六次信息革命:1、语言得形成,2、文字得发明,3、造纸术、印刷术得发明,4、电报、电话得发明,5、微电子技术(电子计算机)与现代通信技术得应用与发展,6、多媒体技术得应用与信息网络得普及。其中目前正在经历得信息革命就是第六种。注意:信息与信息载体得辨别,上述中声音、文字、语言、图像、动画、气味就是信息。信息通过加工处理后就是人类社会得有价值得资源。信息与信息载体得关系:声波、纸张、电磁波等并不就是信息,而就是信息得载体,它们负载得内容(如语言、文字、图像等)才就是信息。二、信息处理得过程:包括信息得搜集与输入、存储、加工(如计算、记录等)、传播、输出、维护与使用等。三、信息技术——Information T e c h nology,简称I T。现代信息技术包括计算机技术与通信技术。概念:信息得获取、理解、加工、处理、保留、传播过程中所用得措施、手段、工具得统称。四、 信息技术得特点⑴ 数字化; ⑵ 网络化; ⑶ 高速化;⑷ 智能化;⑸ 个人化。五、信息技术得功能⑴ 辅人功能; ⑵开发功能; ⑶ 协同功能; ⑷增效功能; ⑸ 先导功能。六、计算机处理信息得过程: 搜集 → 处理与存储 → 输出七、信息高速公路:信息高速公路就是指由通信技术、电脑技术、声像技术、自动化技术等构成得多媒体通信网络。(如同一种电子得高速公路,故称“信息高速公路”。)八、信息技术得影响信息技术对社会产生得积极影响重要有:⑴对科研得影响; ⑵ 对经济得影响; ⑶ 对管理得影响;⑷ 对教育得影响;⑸ 对文化得影响;⑹ 对思维得影响;⑺对生活得影响; ⑻ 对政府得影响。负面影响得重要体既有:⑴信息泛滥; ⑵信息污染; ⑶信息病毒; ⑷ 信息犯罪; ⑸ 信息渗透。九、信息在现代社会中得作用简要掌握信息在现代中得 5 点作用:认知作用、管理作用、控制作用、交流作用、娱乐作用。十、信息化社会,重要包括四个方面,即社会得信息化、工厂自动化、办公自动化与家庭自动化。信息化社会得基本特征:⑴ 信息、知识、智力日益成为社会发展得决定力量; ⑵信息技术、信息产业、信息经济日益成为科技、经济、社会发展得主导原因; ⑶ 信息劳动者、脑力劳动者、知识分子得作用日益增大; ⑷信息网络成为社会发展得基础设施。 [计算机系...

1、当您付费下载文档后,您只拥有了使用权限,并不意味着购买了版权,文档只能用于自身使用,不得用于其他商业用途(如 [转卖]进行直接盈利或[编辑后售卖]进行间接盈利)。
2、本站所有内容均由合作方或网友上传,本站不对文档的完整性、权威性及其观点立场正确性做任何保证或承诺!文档内容仅供研究参考,付费前请自行鉴别。
3、如文档内容存在违规,或者侵犯商业秘密、侵犯著作权等,请点击“违规举报”。

碎片内容

2025年信息技术中考知识点汇编册

您可能关注的文档

确认删除?
VIP
微信客服
  • 扫码咨询
会员Q群
  • 会员专属群点击这里加入QQ群
客服邮箱
回到顶部