电脑桌面
添加小米粒文库到电脑桌面
安装后可以在桌面快捷访问

材料采购计划管理办法

材料采购计划管理办法_第1页
1/4
材料采购计划管理办法_第2页
2/4
材料采购计划管理办法_第3页
3/4
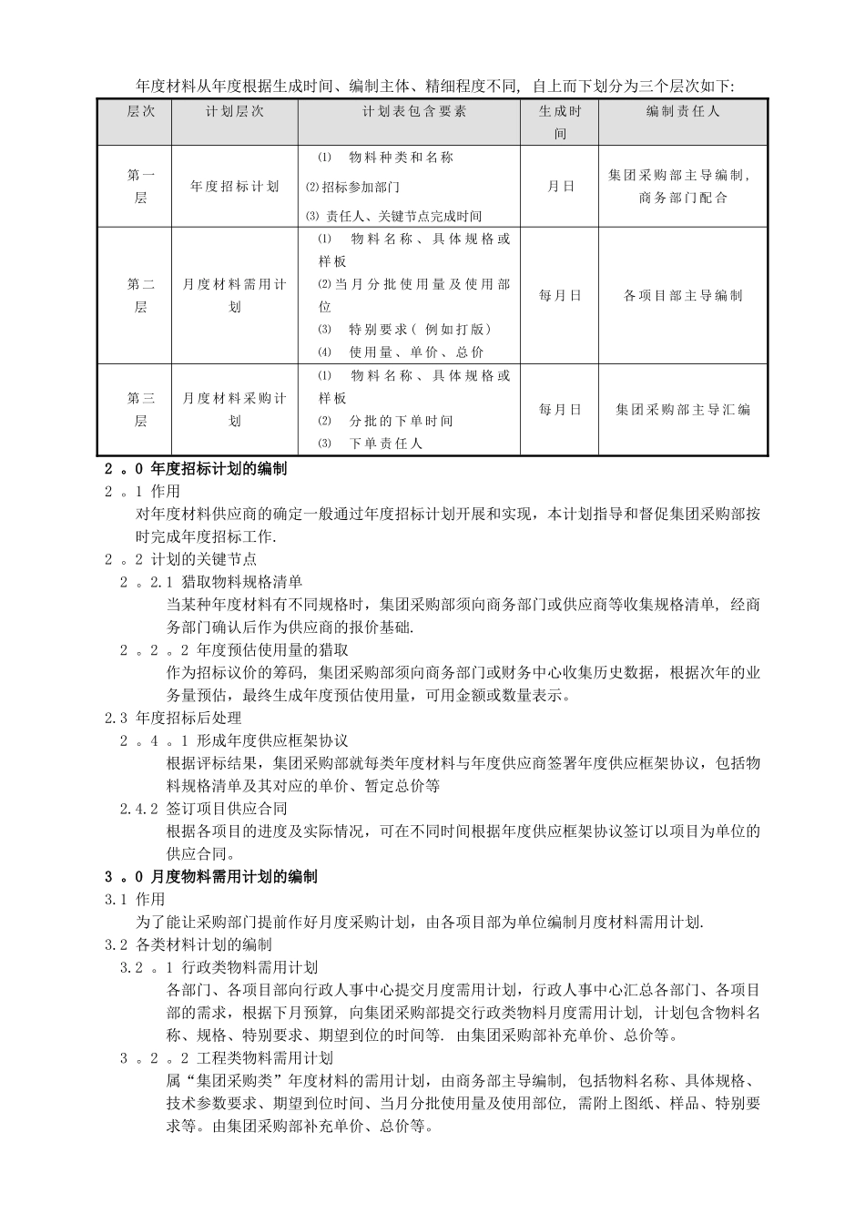
材 料 采 购 计 划 管 理 办 法— —试 行 版- —第 一 部 分 通 则1.0 目的为增强采购工作计划性,从物资供应上保障企业正常运营, 特制定本制度, 旨在为集团有关部门的材料计划制定、跟踪提供操作指引.2.0 适用范围2.1 从公司范围说,适用于集团下属建筑项目部的材料计划管理2 。2 从材料范围说,原则上对日常办公、工程所需等材料均应进行有计划的采购, 以下材料可以除外:■ 临时、应急、零星、不常出现的材料、资产设备■涉及金额小,可现购或生产周期不超24小时的物料■包工包料工程中的材料3.0 关于采购计划各部门的职责:3 。1 集团采购部 ■依各项目部上报材料需求计划主导各主要材料计划的编制■ 负责材料采购计划的跟进、反馈及总结■ 结合库存审核申购数量的合理性■ 对各项目部计划编制的及时性进行监督和考核3.2 商务部■ 配合采购部提供施工物料种类、规格及计划或预估使用量等■审核计划需求量的合理性3.3 总工室审核采购计划中各类物料的必要性及数量的合理性3 。4 集团下属各项目部■负责编制本项目部的材料需求计划■根据集团采购部需要, 跟进、反馈计划的执行情况4.0 材料的分类:从计划角度,材料根据使用特性和相应的市场行情,按采招周期可以分为以下两种:4 。1 年度材料4 。1 。1 定义为集团常年使用的物料,通过年度的招投标确定若干常年合作的供应商后可解决材料的供应问题。4 。1.2 材料特性如符合以下条件的物料, 可以纳入年度采购计划的编制范围:■ 能实施集中采购,供应商能跨区域供货且不太影响采购总成本■ 需用量相对稳定, 集团总使用量持续,发生持续萎缩直至消逝的情况机率很少■ 使用量大, 总体价格比较高, 采购具有规模效应5 。0 计划编制原则和作用:■ 配合各项目施工进度的开展■ 尽可能准确地预估用料数量、交期,防止缺料断料■ 保证合理库存,避开库存过多, 减少资金积压和空间浪费■ 尽量配合公司的资金预算和周转■ 指导采购部门人员按计划作业,保障各项目开工建设过程的物料和设备供应第 二 部 分 材 料 计 划 管 理1 。0 计划的分层和精细度年度材料从年度根据生成时间、编制主体、精细程度不同, 自上而下划分为三个层次如下:层 次计 划 层 次计 划 表 包 含 要 素生 成 时间编 制 责 任 人第 一层年 度 招 标 计 划⑴ 物 料 种 类 和 名 称⑵ 招标参加部门⑶ 责任人、关键节点完成时...

1、当您付费下载文档后,您只拥有了使用权限,并不意味着购买了版权,文档只能用于自身使用,不得用于其他商业用途(如 [转卖]进行直接盈利或[编辑后售卖]进行间接盈利)。
2、本站所有内容均由合作方或网友上传,本站不对文档的完整性、权威性及其观点立场正确性做任何保证或承诺!文档内容仅供研究参考,付费前请自行鉴别。
3、如文档内容存在违规,或者侵犯商业秘密、侵犯著作权等,请点击“违规举报”。

碎片内容

材料采购计划管理办法

您可能关注的文档

确认删除?
VIP
微信客服
  • 扫码咨询
会员Q群
  • 会员专属群点击这里加入QQ群
客服邮箱
回到顶部