电脑桌面
添加小米粒文库到电脑桌面
安装后可以在桌面快捷访问

某住宅小区绿化养护管理承包合同

某住宅小区绿化养护管理承包合同_第1页
1/19
某住宅小区绿化养护管理承包合同_第2页
2/19
某住宅小区绿化养护管理承包合同_第3页
3/19
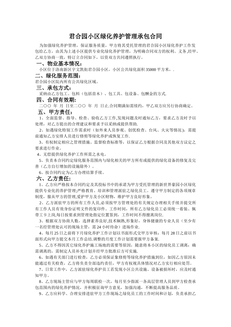
君合园小区绿化养护管理承包合同 为加强绿化养护管理,保证服务质量,甲方将其受托管理的君合园小区绿化养护工作发包给乙方,由其为上述小区提供专业化绿化养护管理,为明确合同双方的权利、义务,经甲、乙双方协商一致,特订立合同如下,以资双方共同遵照执行。 一、物业基本情况: 小区位于洛南新区宇文凯街君合园小区,小区公共绿化面积 35000 平方米,. 二、绿化服务范围: 君合园小区院内所有公共绿化区域。 三、承包方式: 采纳由乙方包工、包料(包括苗木)、包工具、包设备、包酬金的方式. 四、合同有效期: 二○○ 年 月 日至二○○ 年 月 日止.合同期满如需续约,甲乙双方应另行协商确定。 五、甲方责任: 1、全面监督、指导、检查、验收乙方工作,发现问题及时通知乙方,要求乙方及时予以处理,对乙方提出的合理建议和要求予以采纳或提供帮助. 2、如遇绿化特别工作需求时(如外来人员参观、创优检查、台风、火灾等情况 ),需提前通知乙方安排人员进行修剪等绿化养护或恢复工作. 3、有权制定相应之管理措施、监督检查标准等,以保证乙方根据合同及其他双方议定之要求进行作业。 4、无偿提供绿化养护工作所需之水电。 5、负责本合同约定绿化服务范围内与绿化相关的甲方所有或提供的绿化设备的修复及完善(乙方自行增加的设施除外)。 6、按合同约定为乙方办理结算手续。 六、乙方责任: 1、乙方应严格按本合同约定及其投标书中的承诺为甲方受托管理的新世界豪园小区绿化提供专业化的养护管理;严格教育、培训和管理派驻之绿化员工。遵守甲方制定的各项规章制度,服从甲方的管理,爱护甲方及小区财物,维护甲方良好形象。 2、乙方派驻甲方的所有工作人员,必须按甲方管理处的有关规定办理相关手续并提交所有工作人员有效身份证明文件的复印件。工作时间,所有乙方绿化员工必须统一着装、佩带工卡上岗,每日按要求到管理处指定位置签到,工作时间不得擅离岗位. 3、根据双方协商人数,选择素养良好,技术娴熟,形象好,身体健康的专业人员(至少有一名经管理处认可的现场主管,需 24 小时待命)进场作业. 4、每月 25 日之前将下月绿化养护工作计划以书面形式交甲方审核;每月 28 日之前以书面形式向甲方提交本月工作总结.调整的月度工作计划需要报甲方备案. 5、乙方不得因其它绿化养护施工场地的需要等原因,随意将本小区的绿化员工调离;确需调离的,需制定人员补充计划并经甲方批准后方可实施. 6、如遇有关部...

1、当您付费下载文档后,您只拥有了使用权限,并不意味着购买了版权,文档只能用于自身使用,不得用于其他商业用途(如 [转卖]进行直接盈利或[编辑后售卖]进行间接盈利)。
2、本站所有内容均由合作方或网友上传,本站不对文档的完整性、权威性及其观点立场正确性做任何保证或承诺!文档内容仅供研究参考,付费前请自行鉴别。
3、如文档内容存在违规,或者侵犯商业秘密、侵犯著作权等,请点击“违规举报”。

碎片内容

某住宅小区绿化养护管理承包合同

文森传品+ 关注
实名认证
内容提供者

一家传播文化教育的小店,资料丰富,随意挑选。

确认删除?
VIP
微信客服
  • 扫码咨询
会员Q群
  • 会员专属群点击这里加入QQ群
客服邮箱
回到顶部