电脑桌面
添加小米粒文库到电脑桌面
安装后可以在桌面快捷访问

2025年公务人员特种考试国家安全局国家安全情报人员考试试题

2025年公务人员特种考试国家安全局国家安全情报人员考试试题_第1页
1/6
2025年公务人员特种考试国家安全局国家安全情报人员考试试题_第2页
2/6
2025年公务人员特种考试国家安全局国家安全情报人员考试试题_第3页
3/6
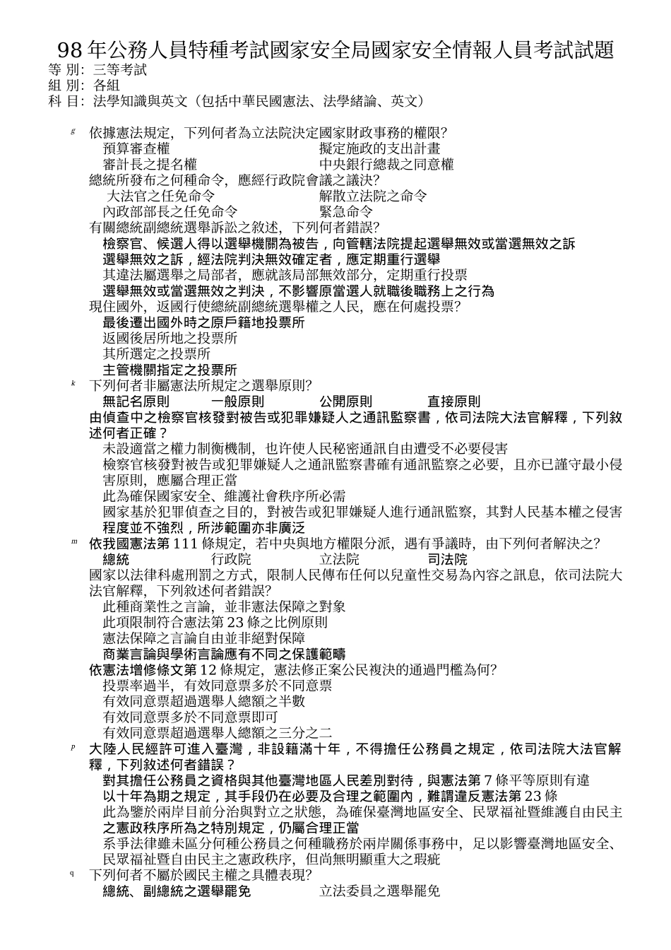
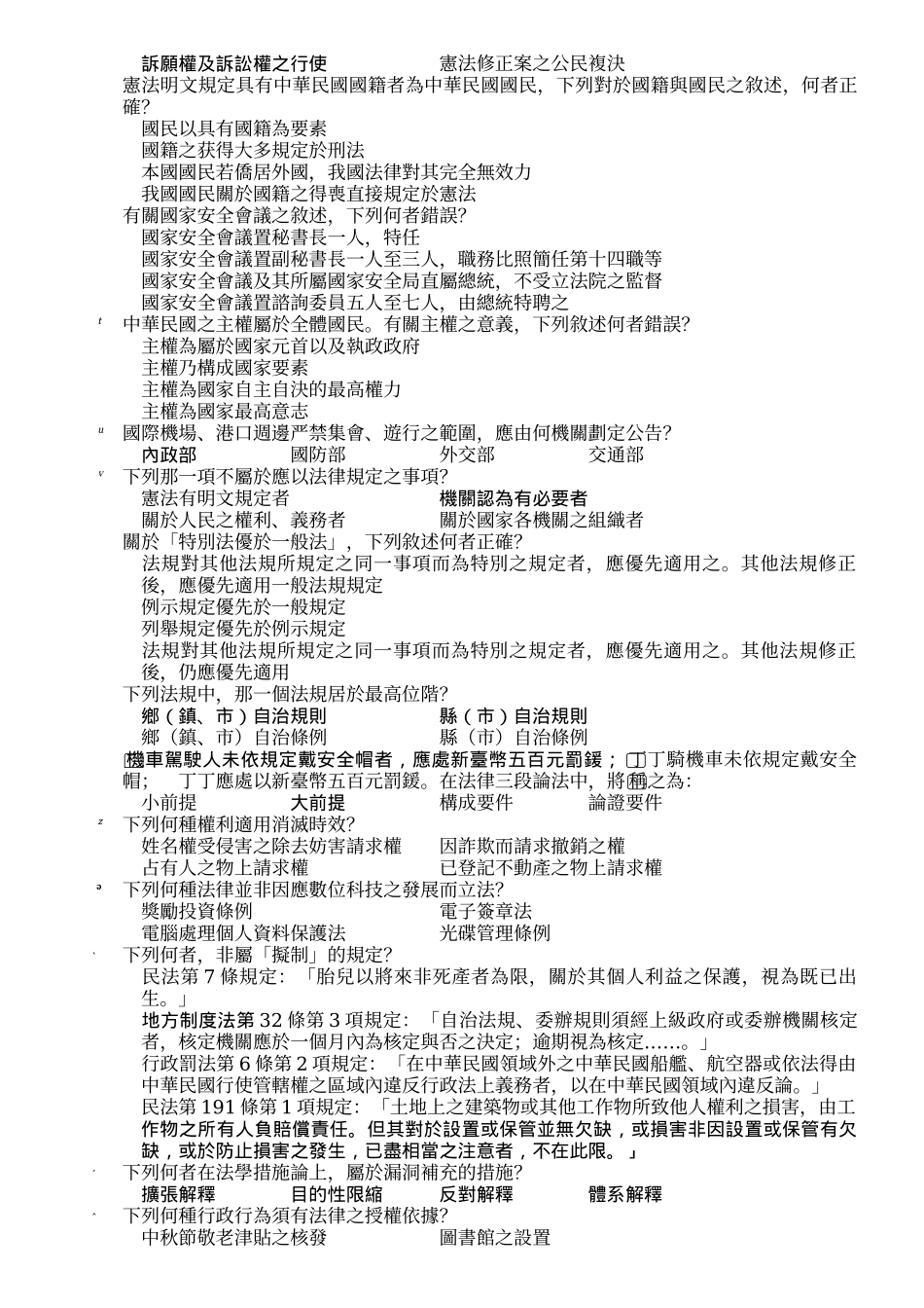
98 年公務人員特種考試國家安全局國家安全情報人員考試試題 等 別:三等考試 組 別:各組 科 目:法學知識與英文(包括中華民國憲法、法學緒論、英文)  依據憲法規定,下列何者為立法院決定國家財政事務的權限? 預算審查權 擬定施政的支出計畫 審計長之提名權 中央銀行總裁之同意權  總統所發布之何種命令,應經行政院會議之議決? 大法官之任免命令 解散立法院之命令 內政部部長之任免命令 緊急命令  有關總統副總統選舉訴訟之敘述,下列何者錯誤? 檢察官、候選人得以選舉機關為被告,向管轄法院提起選舉無效或當選無效之訴 選舉無效之訴,經法院判決無效確定者,應定期重行選舉 其違法屬選舉之局部者,應就該局部無效部分,定期重行投票 選舉無效或當選無效之判決,不影響原當選人就職後職務上之行為  現住國外,返國行使總統副總統選舉權之人民,應在何處投票? 最後遷出國外時之原戶籍地投票所 返國後居所地之投票所 其所選定之投票所 主管機關指定之投票所  下列何者非屬憲法所規定之選舉原則? 無記名原則 一般原則 公開原則 直接原則  由偵查中之檢察官核發對被告或犯罪嫌疑人之通訊監察書,依司法院大法官解釋,下列敘 述何者正確? 未設適當之權力制衡機制,也许使人民秘密通訊自由遭受不必要侵害檢察官核發對被告或犯罪嫌疑人之通訊監察書確有通訊監察之必要,且亦已謹守最小侵 害原則,應屬合理正當 此為確保國家安全、維護社會秩序所必需國家基於犯罪偵查之目的,對被告或犯罪嫌疑人進行通訊監察,其對人民基本權之侵害 程度並不強烈,所涉範圍亦非廣泛 依我國憲法第 111 條規定,若中央與地方權限分派,遇有爭議時,由下列何者解決之? 總統 行政院 立法院 司法院  國家以法律科處刑罰之方式,限制人民傳布任何以兒童性交易為內容之訊息,依司法院大 法官解釋,下列敘述何者錯誤? 此種商業性之言論,並非憲法保障之對象此項限制符合憲法第 23 條之比例原則 憲法保障之言論自由並非絕對保障 商業言論與學術言論應有不同之保護範疇 依憲法增修條文第 12 條規定,憲法修正案公民複決的通過門檻為何? 投票率過半,有效同意票多於不同意票 有效同意票超過選舉人總額之半數 有效同意票多於不同意票即可 有效同意票超過選舉人總額之三分之二 大...

1、当您付费下载文档后,您只拥有了使用权限,并不意味着购买了版权,文档只能用于自身使用,不得用于其他商业用途(如 [转卖]进行直接盈利或[编辑后售卖]进行间接盈利)。
2、本站所有内容均由合作方或网友上传,本站不对文档的完整性、权威性及其观点立场正确性做任何保证或承诺!文档内容仅供研究参考,付费前请自行鉴别。
3、如文档内容存在违规,或者侵犯商业秘密、侵犯著作权等,请点击“违规举报”。

碎片内容

2025年公务人员特种考试国家安全局国家安全情报人员考试试题

您可能关注的文档

确认删除?
VIP
微信客服
  • 扫码咨询
会员Q群
  • 会员专属群点击这里加入QQ群
客服邮箱
回到顶部