电脑桌面
添加小米粒文库到电脑桌面
安装后可以在桌面快捷访问

水池专项施工方案

水池专项施工方案_第1页
1/16
水池专项施工方案_第2页
2/16
水池专项施工方案_第3页
3/16
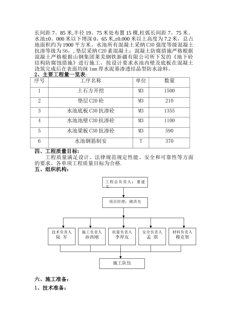
山钢集团新疆喀什钢铁业结构调整产业升级项目公辅工程厂区供水泵站水池专项施工方案 批 准 : 审 核 :编 制 :莱钢建设有限公司建筑安装分公司2024 年 5 月 18 日目 录一、编制依据。。。.。。。。。。.。。.。。。.。。.。.. ..。。. 。......3二 、 摘 要 。 . 。 。 。 。 。 .. 。 。 .. 。 .... 。 。 . 。 。 。 . 。.。。..。. 。。..。. 3三、工程概况。。。。。。。。。.。.。.。 。..。.。.。...。 . 。。 ...。4四、工程质量目标。。....。。。.。 ... ..。 .。. ..。 ..。 。5 五、组织机构。...。.。.。。。.。.。...。。。.。..。。.. . ..。 。 5六、施工准备...。。。。。。.。。.。。..。.。.....。。.。。 。.. 。 5七、主要工序施工方案..。。.。.。。.。....。...。。.。。. 。。.. 7八、质量保证措施。。。。..。。。。。..。。。.。。。。.。.. .。。 ..。26九、安全保证措施。..。.。......。。。..。...。.。 ..。 .。. 27十、施工现场大临布置图:....。。。。。.。..。.. 。.. .。. 30附表 1:劳动力计划表.。。.。。..。。。。 .......。。。.。 。。。...29文件编号:方案编号:发放号:附表 2:主要机械设备需用计划。。...。。..。。。 ....。 。..。.。29附表 3:山钢集团新疆喀什钢铁业结构调整产业升级项目公辅工程厂区 供 水 泵 站 水 池 施 工 进 度 计 划 图 .. 。 . 。 . 。 .... 。 。。。。.。。。 。。.31一、编制依据:1、山钢集团新疆喀什钢铁业结构调整产业升级项目公辅工程厂区供水泵站水池设计图;2、《建筑地基基础工程施工质量验收法律规范》GB50202-2024; 3、《工程测量法律规范》 GB50026-2024; 4、《钢筋焊接及验收规程》JGJ18-2024; 5、《建筑机械使用安全技术规程》JGJ33-2001;6、《建筑施工高处作业安全技术法律规范》JGJ80-91; 7、《混凝土结构工程施工质量验收法律规范》 GB50204-2024; 8、《混凝土泵送施工技术法律规范》 JGJ/T10—95; 9、《混凝土结构工程施工质量验收法律规范》 GB50204—2024; 10、《混凝土外加剂应用技术法律规范》 GB50119—2024; 11、《建筑工程施工质量验收统一标准》 GB50300—2001; 12、《地下防水工程质量验收法律规范》 GB50208-2024; 13、《建筑施工安全检查标准》 JGJ59—99; 14、《建筑施工扣件式钢管脚手架安全技术...

1、当您付费下载文档后,您只拥有了使用权限,并不意味着购买了版权,文档只能用于自身使用,不得用于其他商业用途(如 [转卖]进行直接盈利或[编辑后售卖]进行间接盈利)。
2、本站所有内容均由合作方或网友上传,本站不对文档的完整性、权威性及其观点立场正确性做任何保证或承诺!文档内容仅供研究参考,付费前请自行鉴别。
3、如文档内容存在违规,或者侵犯商业秘密、侵犯著作权等,请点击“违规举报”。

碎片内容

水池专项施工方案

确认删除?
VIP
微信客服
  • 扫码咨询
会员Q群
  • 会员专属群点击这里加入QQ群
客服邮箱
回到顶部