电脑桌面
添加小米粒文库到电脑桌面
安装后可以在桌面快捷访问

测量不确定度基础知识试卷

测量不确定度基础知识试卷_第1页
1/2
测量不确定度基础知识试卷_第2页
2/2
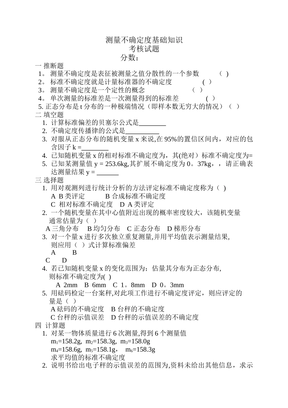
测量不确定度基础知识考核试题 分数:一 推断题 1。 测量不确定度是表征被测量之值分散性的一个参数 ( ) 2。 标准不确定度就是计量标准器的不确定度 ( ) 3。 测量不确定度是一个定性的概念 ( ) 4。 单次测量的标准差是一次测量得到的标准差 ( ) 5. 正态分布是 t 分布的一种极端情况(即样本数无穷大的情况)( )二 填空题1. 计算标准偏差的贝塞尔公式是 2. 不确定度传播律的公式是 3. 对服从正态分布的随机变量 x 来说,在 95%的置信区间内,对应的包含因子 k = 4. 已知随机变量 x 的相对标准不确定度为,其(绝对)标准不确定度为= 5. 已知某测量值 y = 253.6kg,其扩展不确定度为 0。37kg,,请正确表达测量结果 y = 三 选择题1. 用对观测列进行统计分析的方法评定标准不确定度称为( )A B 类评定 B 合成标准不确定度C 相对标准不确定度 D A 类评定2. 一个随机变量在其中心值附近出现的概率密度较大,该随机变量通常估量为( ) A 三角分布 B 均匀分布 C 正态分布 D 梯形分布3. 对一个量 x 进行多次独立重复测量,并用平均值表示测量结果,则应用( )式计算标准偏差A B C D 4. 若已知随机变量 x 的变化范围为;估量其分布为正态分布,则标准不确定度为( )A 2mm B 6mm C 1。8mm D 0。3mm5. 用砝码检定一台案秤,对此项工作进行不确定度评定,则应评定的量是( ) A 砝码的不确定度 B 台秤的不确定度 C 台秤的示值误差 D 台秤的示值误差的不确定度四 计算题1. 对某一物体质量进行 6 次测量,得到 6 个测量值m1=158.2g, m2=158.3g, m3=158.0gm4=158.6g, m5=158.1g, m6=158.3g求平均值的标准不确定度2. 说明书给出电子秤的示值误差的范围为,资料未给出其他信息,求示值误差给称量带来的标准不确定度。3. 将以上两个不确定度合成,则合成标准不确定度为=?4. 如欲使上题中计算出的不确定度达到大约 95%的置信概率,则扩展不确定度=?(简易评定)5. 正确表达最终的测量结果试题答案 一 推断题1 √ 2 × 3 × 4× 5 √ 二 填空题1 2 3 k=1。9604 5 kg ; k=2 三 1 D 2 A 3 B 4 A 5 D 四 1 2 3 4 5 (以上试题在回答时只要公式正确即可得分) 部门: 姓名:

1、当您付费下载文档后,您只拥有了使用权限,并不意味着购买了版权,文档只能用于自身使用,不得用于其他商业用途(如 [转卖]进行直接盈利或[编辑后售卖]进行间接盈利)。
2、本站所有内容均由合作方或网友上传,本站不对文档的完整性、权威性及其观点立场正确性做任何保证或承诺!文档内容仅供研究参考,付费前请自行鉴别。
3、如文档内容存在违规,或者侵犯商业秘密、侵犯著作权等,请点击“违规举报”。

碎片内容

测量不确定度基础知识试卷

您可能关注的文档

确认删除?
VIP
微信客服
  • 扫码咨询
会员Q群
  • 会员专属群点击这里加入QQ群
客服邮箱
回到顶部