电脑桌面
添加小米粒文库到电脑桌面
安装后可以在桌面快捷访问

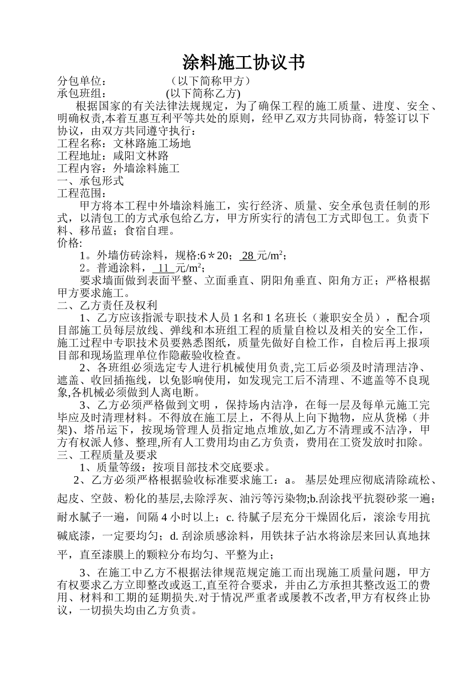
涂料施工清包工合同

涂料施工清包工合同_第1页
1/3
涂料施工清包工合同_第2页
2/3
涂料施工清包工合同_第3页
3/3
涂料施工协议书分包单位: (以下简称甲方)承包班组: (以下简称乙方) 根据国家的有关法律法规规定,为了确保工程的施工质量、进度、安全、明确权责,本着互惠互利平等共处的原则,经甲乙双方共同协商,特签订以下协议,由双方共同遵守执行:工程名称:文林路施工场地工程地址:咸阳文林路工程内容:外墙涂料施工一、承包形式工程范围:甲方将本工程中外墙涂料施工,实行经济、质量、安全承包责任制的形式,以清包工的方式承包给乙方,甲方所实行的清包工方式即包工。负责下料、移吊蓝;食宿自理。价格:1。外墙仿砖涂料,规格:6*20; 28 元/m2;2。普通涂料, 11 元/m2;要求墙面做到表面平整、立面垂直、阴阳角垂直、阳角方正;严格根据甲方要求施工。二、乙方责任及权利1、乙方应该指派专职技术人员 1 名和 1 名班长(兼职安全员),配合项目部施工员每层放线、弹线和本班组工程的质量自检以及相关的安全工作,施工过程中专职技术员要熟悉图纸,质量先做好自检工作,自检后再上报项目部和现场监理单位作隐蔽验收检查。2、各班组必须选定专人进行机械使用负责,完工后必须及时清理洁净、遮盖、收回插拖线,以免影响使用,如发现完工后不清理、不遮盖等不良现象,各机械必须做到人离电断。3、乙方必须严格做到文明 ,保持场内洁净,在每一层及每单元施工完毕应及时清理材料。不得放在施工层上,不得从上向下抛物,应从货梯(井架)、塔吊运下,按现场管理人员指定地点堆放,如乙方不清理或不洁净,甲方有权派人修、整理,所有人工费用均由乙方负责,费用在工资发放时扣除。三、工程质量及要求1、质量等级:按项目部技术交底要求。2、乙方必须严格根据验收标准要求施工:a。 基层处理应彻底清除疏松、起皮、空鼓、粉化的基层,去除浮灰、油污等污染物;b.刮涂找平抗裂砂浆一遍;耐水腻子一遍,间隔 4 小时以上;c. 待腻子层充分干燥固化后,滚涂专用抗碱底漆,一定要均匀;d. 刮涂质感涂料,用铁抹子沾水将涂层来回认真地抹平,直至漆膜上的颗粒分布均匀、平整为止;3、在施工中乙方不根据法律规范规定施工而出现施工质量问题,甲方有权要求乙方立即整改或返工,直至符合要求,并由乙方承担其整改返工的费用、材料和工期的延期损失.对于情况严重者或屡教不改者,甲方有权终止协议,一切损失均由乙方负责。四、工期要求工期为 ,从 2024 年 月 日 —2024 年 月 日。五、付款方式合同签订后进入施工场地正常施工十天后公司发送生活费...

1、当您付费下载文档后,您只拥有了使用权限,并不意味着购买了版权,文档只能用于自身使用,不得用于其他商业用途(如 [转卖]进行直接盈利或[编辑后售卖]进行间接盈利)。
2、本站所有内容均由合作方或网友上传,本站不对文档的完整性、权威性及其观点立场正确性做任何保证或承诺!文档内容仅供研究参考,付费前请自行鉴别。
3、如文档内容存在违规,或者侵犯商业秘密、侵犯著作权等,请点击“违规举报”。

碎片内容

涂料施工清包工合同

您可能关注的文档

确认删除?
VIP
微信客服
  • 扫码咨询
会员Q群
  • 会员专属群点击这里加入QQ群
客服邮箱
回到顶部