电脑桌面
添加小米粒文库到电脑桌面
安装后可以在桌面快捷访问

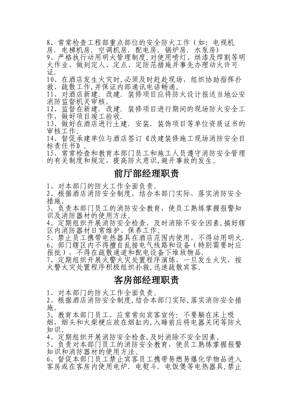
消防安全责任人职责

消防安全责任人职责_第1页
1/7
消防安全责任人职责_第2页
2/7
消防安全责任人职责_第3页
3/7
消防安全责任人职责1、法定代表人是本单位的消防安全责任人,全面负责本单位的消防安全工作。2、仔细学习贯彻执行消防法规及上级有关消防安全管理的规定,自觉增强消防意识,带头严格遵守消防法规。3、将消防安全工作纳入单位的经营、管理工作之中,批准实施年度消防工作计划。4、组织制定本单位消防安全管理制度,督促落实各级防火责任制,改善本单位的消防安全条件,完善消防设施。5、根据《消防法》等有关规定的要求对单位新建、扩建、改建(含室内装修、用途变更)等建设工程办理相关消防手续,确保建设工程的合法性.6、为本单位的消防安全提供必要的经费和组织保障。7、根据消防法规的规定建立志愿消防队。8、组织和指挥员工扑救火灾,积极协助公安消防监督机关调查火灾原因,并在自己的范围内严肃查处事故责任人。9、积极参加消防安全培训,负责向公安消防监督机关汇报本单位的消防安全工作情况,接受公安消防监督机关的指导监督.10、组织防火检查,督促落实火灾隐患整改,及时处理涉及消防安全的重大问题。消防安全管理人职责1、受总经理委托,分管安全的副总经理为本单位的消防安全管理人。2、消防安全管理人对单位的消防安全责任人负责,实施和组织落实消防安全管理工作。3、负责拟订年度消防工作计划,组织实施日常消防安全管理工作.4、组织制订消防安全制度和保障消防安全的操作规程并检查督促其落实。 5、根据国家标准、行业标准配置消防设施、器材,设置消防安全标志,并定期组织检验、维修、确保完好有效。6、负责拟订消防安全工作的资金投入和组织保障方案.7、组织实施防火检查和火灾隐患整改工作.8、组织实施对本单位消防设施、灭火器材和消防安全标志的维护保养,确保其完好有效,确保疏散通道和安全出口畅通。9、组织管理志愿消防队。10、在员工中组织开展消防知识、技能的宣传教育和培训,组织灭火和应急疏散预案的实施和演练。11、指挥本单位初期火灾的扑救。12、办理消防安全责任人委托的其他消防安全管理工作。13、应当定期向消防安全责任人报告消防安全情况,及时报告涉及消防安全的重大问题。专(兼)职消防安全管理人员职责1、酒店安保部员工为专(兼)职消防安全管理人员,在安保部经理的领导下开展酒店日常消防安全管理工作。2、参加拟定本单位消防工作计划,防火措施和灭火方案,为单位领导当好参谋。3、负责对员工进行消防安全知识技能的宣传教育和培训。4、开展防火检查、巡查,督促整改火灾隐患,负责用火、用电的管理,纠正...

1、当您付费下载文档后,您只拥有了使用权限,并不意味着购买了版权,文档只能用于自身使用,不得用于其他商业用途(如 [转卖]进行直接盈利或[编辑后售卖]进行间接盈利)。
2、本站所有内容均由合作方或网友上传,本站不对文档的完整性、权威性及其观点立场正确性做任何保证或承诺!文档内容仅供研究参考,付费前请自行鉴别。
3、如文档内容存在违规,或者侵犯商业秘密、侵犯著作权等,请点击“违规举报”。

碎片内容

消防安全责任人职责

您可能关注的文档

确认删除?
VIP
微信客服
  • 扫码咨询
会员Q群
  • 会员专属群点击这里加入QQ群
客服邮箱
回到顶部