电脑桌面
添加小米粒文库到电脑桌面
安装后可以在桌面快捷访问

消防系统维护与管理

消防系统维护与管理_第1页
1/18
消防系统维护与管理_第2页
2/18
消防系统维护与管理_第3页
3/18
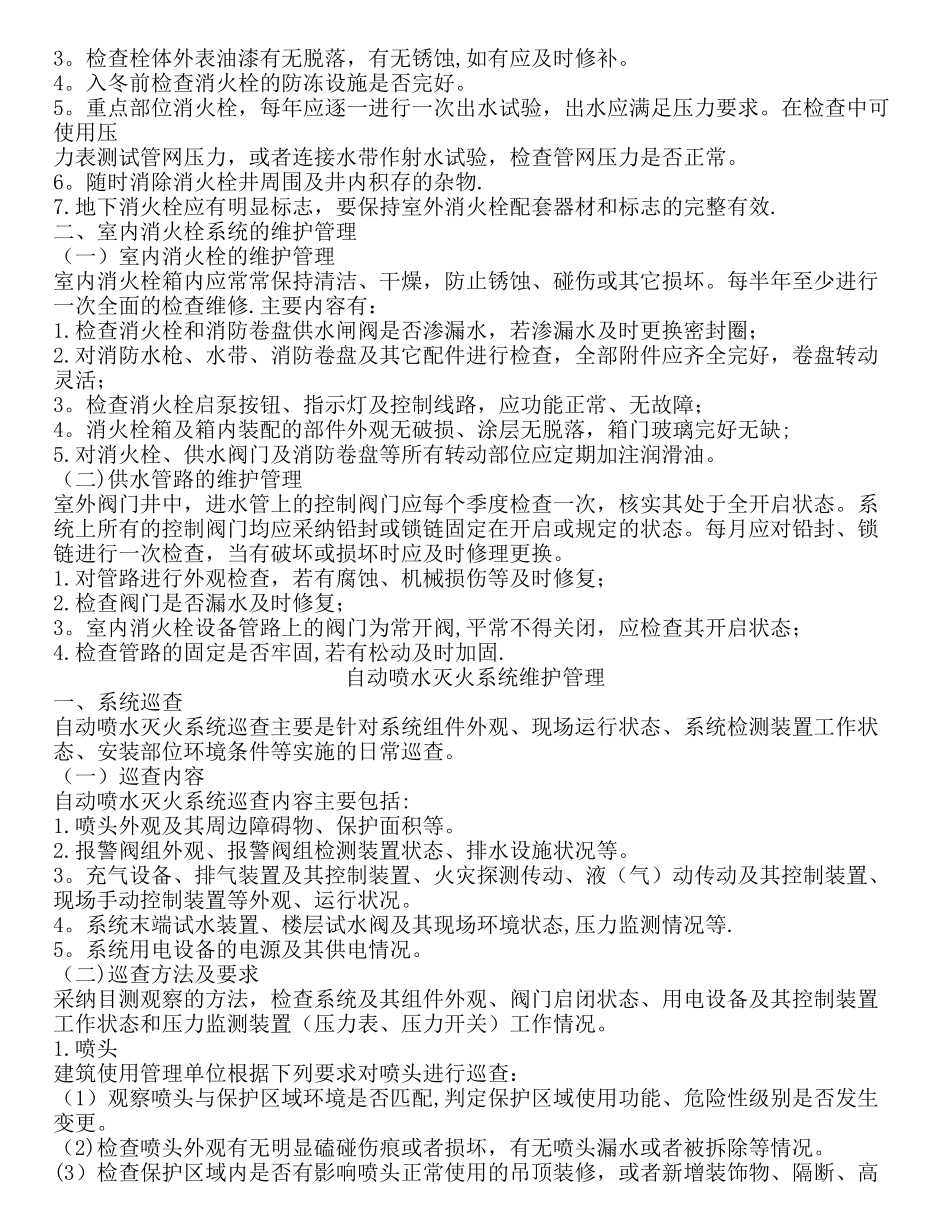
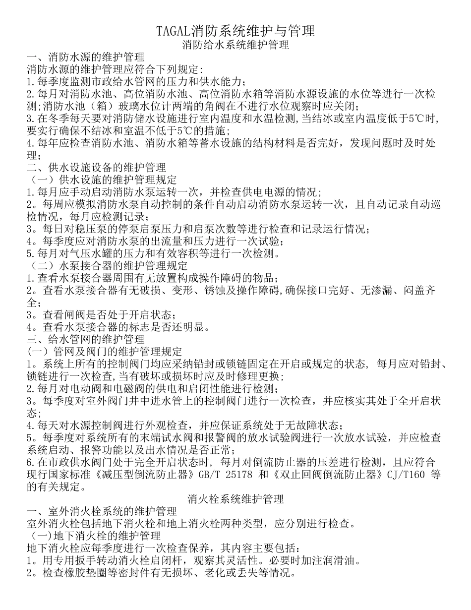
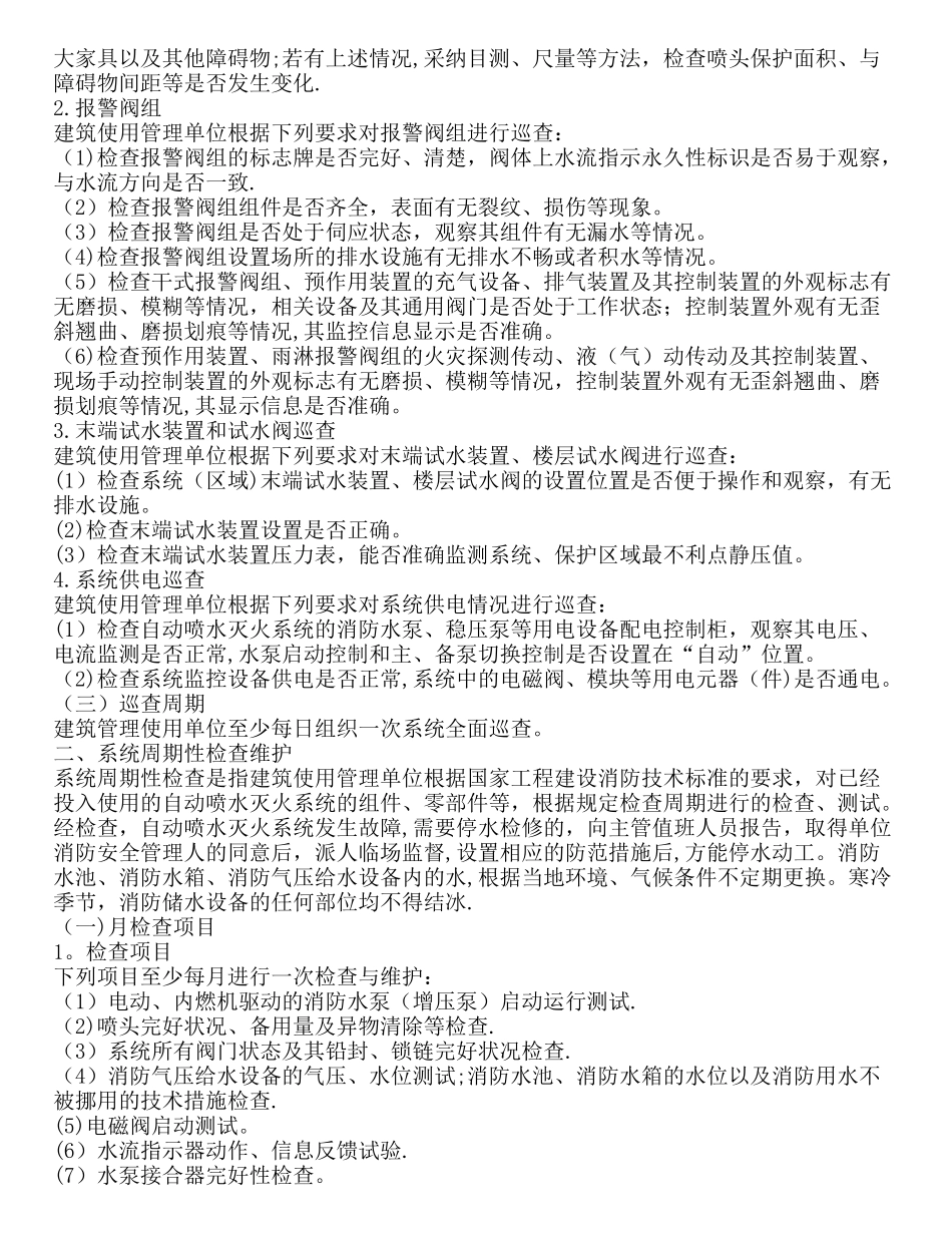
TAGAL消防系统维护与管理消防给水系统维护管理一、消防水源的维护管理消防水源的维护管理应符合下列规定:1.每季度监测市政给水管网的压力和供水能力;2.每月对消防水池、高位消防水池、高位消防水箱等消防水源设施的水位等进行一次检测;消防水池(箱)玻璃水位计两端的角阀在不进行水位观察时应关闭;3.在冬季每天要对消防储水设施进行室内温度和水温检测,当结冰或室内温度低于5℃时,要实行确保不结冰和室温不低于5℃的措施;4.每年应检查消防水池、消防水箱等蓄水设施的结构材料是否完好,发现问题时及时处理;二、供水设施设备的维护管理(一)供水设施的维护管理规定1.每月应手动启动消防水泵运转一次,并检查供电电源的情况;2。每周应模拟消防水泵自动控制的条件自动启动消防水泵运转一次,且自动记录自动巡检情况,每月应检测记录;3。每日对稳压泵的停泵启泵压力和启泵次数等进行检查和记录运行情况;4。每季度应对消防水泵的出流量和压力进行一次试验;5.每月对气压水罐的压力和有效容积等进行一次检测。(二)水泵接合器的维护管理规定1.查看水泵接合器周围有无放置构成操作障碍的物品;2。查看水泵接合器有无破损、变形、锈蚀及操作障碍,确保接口完好、无渗漏、闷盖齐全;3。查看闸阀是否处于开启状态;4。查看水泵接合器的标志是否还明显。三、给水管网的维护管理(一)管网及阀门的维护管理规定1。系统上所有的控制阀门均应采纳铅封或锁链固定在开启或规定的状态, 每月应对铅封、锁链进行一次检查,当有破坏或损坏时应及时修理更换;2.每月对电动阀和电磁阀的供电和启闭性能进行检测;3。每季度对室外阀门井中进水管上的控制阀门进行一次检查,并应核实其处于全开启状态;4.每天对水源控制阀进行外观检查,并应保证系统处于无故障状态;5。每季度对系统所有的末端试水阀和报警阀的放水试验阀进行一次放水试验,并应检查系统启动、报警功能以及出水情况是否正常;6.在市政供水阀门处于完全开启状态时, 每月对倒流防止器的压差进行检测,且应符合现行国家标准《减压型倒流防止器》GB/T 25178 和《双止回阀倒流防止器》CJ/T160 等的有关规定。消火栓系统维护管理一、室外消火栓系统的维护管理室外消火栓包括地下消火栓和地上消火栓两种类型,应分别进行检查。(一)地下消火栓的维护管理地下消火栓应每季度进行一次检查保养,其内容主要包括:1。用专用扳手转动消火栓启闭杆,观察其灵活性。必要时加注润滑油。2。检查橡胶垫圈等密封件有无...

1、当您付费下载文档后,您只拥有了使用权限,并不意味着购买了版权,文档只能用于自身使用,不得用于其他商业用途(如 [转卖]进行直接盈利或[编辑后售卖]进行间接盈利)。
2、本站所有内容均由合作方或网友上传,本站不对文档的完整性、权威性及其观点立场正确性做任何保证或承诺!文档内容仅供研究参考,付费前请自行鉴别。
3、如文档内容存在违规,或者侵犯商业秘密、侵犯著作权等,请点击“违规举报”。

碎片内容

消防系统维护与管理

您可能关注的文档

文森传品+ 关注
实名认证
内容提供者

一家传播文化教育的小店,资料丰富,随意挑选。

确认删除?
VIP
微信客服
  • 扫码咨询
会员Q群
  • 会员专属群点击这里加入QQ群
客服邮箱
回到顶部