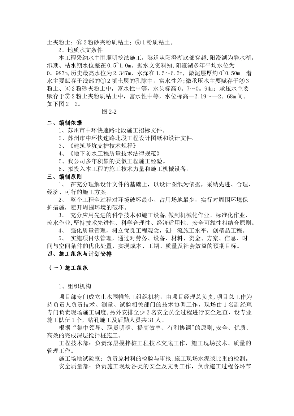
电脑桌面
添加小米粒文库到电脑桌面
安装后可以在桌面快捷访问

深基坑止水帷幕施工方案

深基坑止水帷幕施工方案_第1页
1/9
深基坑止水帷幕施工方案_第2页
2/9
深基坑止水帷幕施工方案_第3页
3/9
目 录一、工程概况....................................................2( 一)工程简介 ........................................................................................................................ 1 (二)工程地质与水文条件 ........................................................................................................... 1 二、编制依据 ........................................................ 2 三、编制原则 ........................................................ 2 四、施工组织与计划安排 .............................................. 2 ( 一 ) 施工组织 .................................................................................................................................. 2 (二 ) 施工计划及安排 .................................................................................................................... 4 五、基坑止水帷幕施工 ................................................ 4 (一)、止水帷幕设计 .................................................................................................................. 4 (二)、止水帷幕稳定性验算 ....................................................................................................... 4 ( 三)、止水帷幕桩施工工艺 ......................................................................................................... 5 (四)、施工技术要求 .................................................................................................................. 6 (五 ) 、施工安全防护 .................................................................................................................... 6 (六)、常遇问题分析及处理措施 .......................................... Error: Reference source not found 六、质量保证措施 .................................................... 7 (一)、质量保证组织机构 ........................................................................................................... 7 (二)、管理措...

1、当您付费下载文档后,您只拥有了使用权限,并不意味着购买了版权,文档只能用于自身使用,不得用于其他商业用途(如 [转卖]进行直接盈利或[编辑后售卖]进行间接盈利)。
2、本站所有内容均由合作方或网友上传,本站不对文档的完整性、权威性及其观点立场正确性做任何保证或承诺!文档内容仅供研究参考,付费前请自行鉴别。
3、如文档内容存在违规,或者侵犯商业秘密、侵犯著作权等,请点击“违规举报”。

碎片内容

深基坑止水帷幕施工方案

您可能关注的文档

确认删除?
VIP
微信客服
  • 扫码咨询
会员Q群
  • 会员专属群点击这里加入QQ群
客服邮箱
回到顶部