电脑桌面
添加小米粒文库到电脑桌面
安装后可以在桌面快捷访问

混凝土模板工程质量验收规范

混凝土模板工程质量验收规范_第1页
1/5
混凝土模板工程质量验收规范_第2页
2/5
混凝土模板工程质量验收规范_第3页
3/5
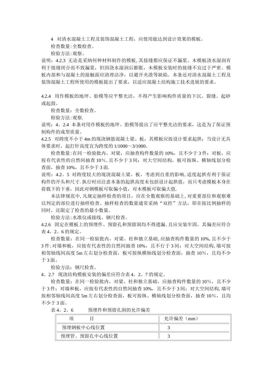
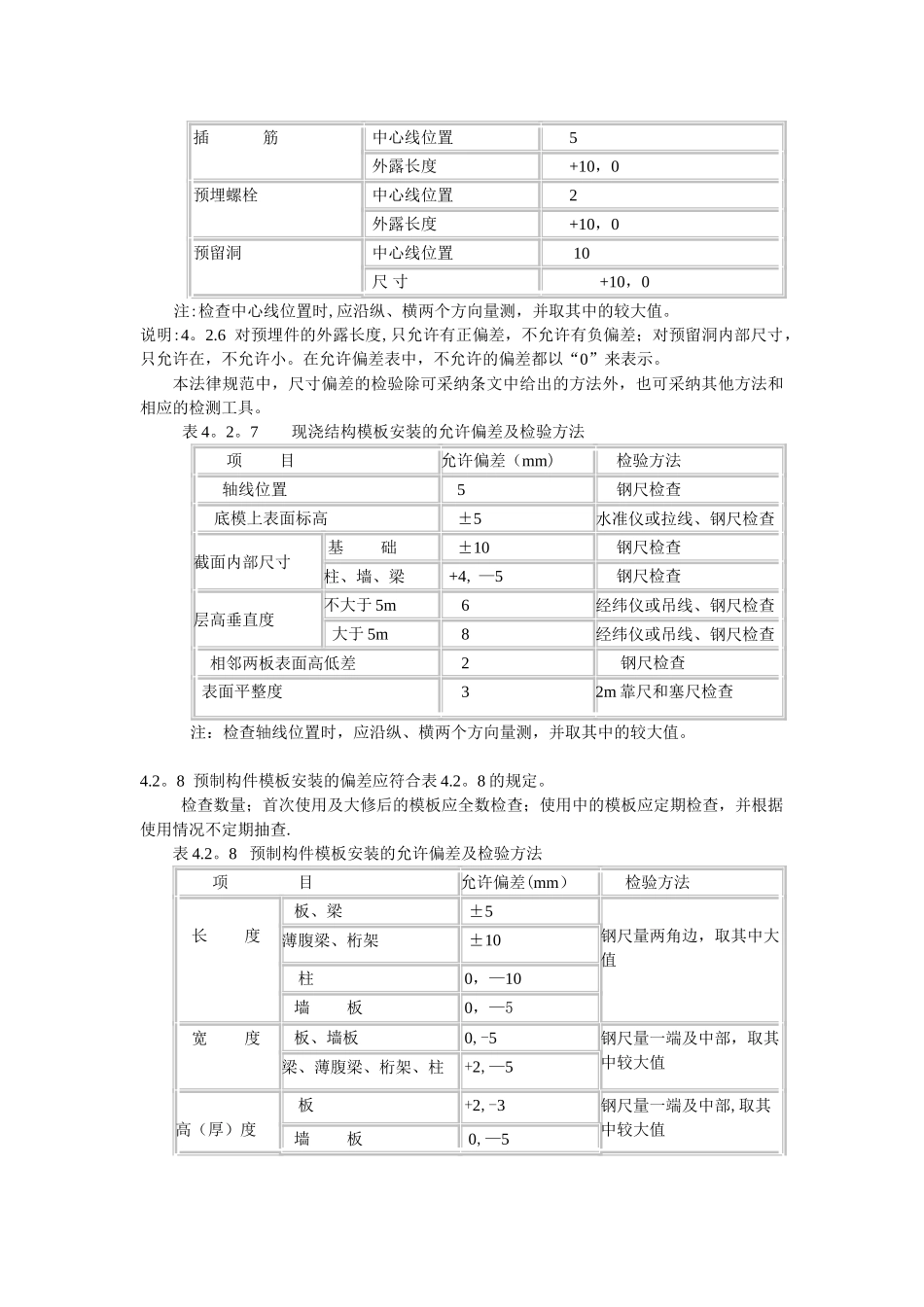
4 模板分项工程说明: 4 模板分项工程模板分项工程是为混凝土浇筑成型用的模板及其支架的设计、安装、拆除等一系列技术工作和完成实体的总称。由于模板可以连续周转使用,模板分项工程所含检验批通常根据模板安装和拆除的数量确定。4.1 一 般 规 定4。1.1 模板及其支架应根据工程结构形式、荷载大小、地基土类别、施工设备和材料供应等条件进行设计.模板及其支架应具有足够的承载能力、刚度和稳定性,能可靠地承受浇筑混凝土的重量、侧压力以及施工荷载.说明:4。1.1 本条提出了对模板及其支架的基本要求,这是保证模板及其支架的安全并对混凝土成型质量起后果要作用的项目。多年的工程实践证明,这些要求对保证混凝土结构的施工质量是必需的。本条为强制性条文,应严格执行。4。1.2 在浇筑混凝土之前,应对模板工程进行验收. 模板安装和浇筑混凝土时,应对模板及其支架进行观察和维护。发生异常情况时,应按施工技术方案及时进行处理。说明:4.1。2 浇筑混凝土时模板及支架在混凝土重力、侧压力及施工荷载等作用下胀模(变形)、跑模(位移)甚至坍塌的情况时有发生。为避开事故,保证工程质量和施工安全,提出了对模板及其支架进行观察、维护和发生异常情况时进行处理的要求。4。1。3 模板及其支架拆除的顺序及安全措施应按施工技术方案执行.说明:4。1.3 模板及其支架拆除的顺序及相应的施工安全措施对避开重大工程事故非常重要,在制订施工技术方案时应考虑周全。模板及其支架拆除时,混凝土结构可能尚未形成设计要求的受力体系,必要时应加设临时支撑。后浇带模板的拆除及支顶易被忽视而造成结构缺陷,应特别注意。本条为强制性条文,应严格执行. 4。2 模 板 安 装 主 控 项 目4。2.1 安装现浇结构的上层模板及其支架时,下层楼板应具有承受上层荷载的承载能力,或加设支架;上、下层支架的立柱应对准,并铺设垫板. 检查数量:全数检查。 检验方法:对比模板设计文件和施工技术方案观察。说明:4。2.1 现浇多层房屋和构筑物的模板及其支架安装时,上、下层支架的立柱应对准,以利于混凝土重力及施工荷载的传递,这是保证施工安全和质量的有效措施。本法律规范中,凡规定全数检查的项目,通常均采纳观察检查的方法,但对观察难以判定的部位,应辅以量测检查。4。2。2 在涂刷模板隔离剂时,不得沾污钢筋和混凝土接槎处。 检查数量:全数检查。 检验方法:观察。说明:4.2.2 隔离剂沾污钢筋和混凝土接槎处可能对混凝土结...

1、当您付费下载文档后,您只拥有了使用权限,并不意味着购买了版权,文档只能用于自身使用,不得用于其他商业用途(如 [转卖]进行直接盈利或[编辑后售卖]进行间接盈利)。
2、本站所有内容均由合作方或网友上传,本站不对文档的完整性、权威性及其观点立场正确性做任何保证或承诺!文档内容仅供研究参考,付费前请自行鉴别。
3、如文档内容存在违规,或者侵犯商业秘密、侵犯著作权等,请点击“违规举报”。

碎片内容

混凝土模板工程质量验收规范

办公文档专营+ 关注
实名认证
内容提供者

大量办公文档,欢迎选择

确认删除?
VIP
微信客服
  • 扫码咨询
会员Q群
  • 会员专属群点击这里加入QQ群
客服邮箱
回到顶部