电脑桌面
添加小米粒文库到电脑桌面
安装后可以在桌面快捷访问

湖北捷讯仓库SAP操作流程

湖北捷讯仓库SAP操作流程_第1页
1/4
湖北捷讯仓库SAP操作流程_第2页
2/4
湖北捷讯仓库SAP操作流程_第3页
3/4
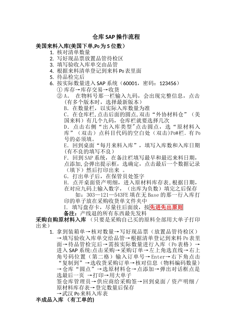
仓库 SAP 操作流程美国来料入库(美国下单,P0 为 5 位数)1. 核对清单数量2. 写好现品票放置品管待检区3. 填写验收入库单交由品管4. 根据来料清单登记到来料 P0 表里面5. 待品检完后6. 按实际数量进入 SAP 系统(60001,密码:123456)① 库存→库存交易→收货② A。 在物料号那一栏输入九码,会出现完整信息,点击(有多个版本时,选择最新版本)B.在数量栏,以实际入库数量为准C.在仓库栏,点击后面的圆点,双击“外协材料仓”(美国来料)有几个九码,仓库栏就要选择几次D.点击右侧“出入库类型"点击圆点,选“原材料入库”(双击)点科目代码的空白处(双击)P0#栏,有 P0号的必须填。E.回到桌面“每月来料入库”,填写入库数和入库日期(有不良的填写不良)F.回到 SAP 系统,在备注栏填写最早和最迟来料日期,点添加,会弹出提示框,选确定,点击最后一个数据记录(填下)然后打印出来 。G.打出单子后,在保管员处签字H.点开桌面资产明细,进入原材料库存表,根据日期,在对应九码上输入数字,(出库为负数)填完之后保存如:303—121—543FE 填在无 Base 的那一行入库打印的单子放在采购收货单文件夹中I. 填写盘存卡,尽量往后面放,按先进先出原则备注:产线退的所有东西最先发料采购自购原材料入库 (只要是采购自己买的原料全部用大单子打印出来)1. 拿到装箱单→核对数量→写好现品票(放置品管待检区)→填写验收入库单交给品管→根据清单登记到来料 P0 表里面→待品管检完后→需按实际数量进行入库(P0 表格)→进入 SAP 系统:点击采购→采购订单→左上角选直线→右上角号码位置(第二格)输入订单号→Enter→右下角点击“复制到”→选收货采购订单→核对信息(物料编码数量)→仓库“圆点”→选原材料仓→点添加→弹出对话框点是选最后一页 →打印→用大单子签仓库管理员→供应商给采购签→回到桌面∕资产明细∕原材料库存表→登完数量后保存→武汉 P0 来料入库表半成品入库 (有工单的) 产线会给入库通知单→根据入库通知单点数→检查产品→(裸光纤需检查)→进入 SAP 系统→生产→生产收货→将入库通知单附注栏的工单号输入订单编号→点击序列号那一栏(输入一个点一下 )→核对信息(物料描述和数量 )→点仓库→选外协半成品仓→点成本中心(圆点)→选 613(生产线→直接成本)→备注栏填写(谁入的填谁的名字)→添加→是→选最后一栏 →打印(用小单)→签收货员那一栏→用本子记录下...

1、当您付费下载文档后,您只拥有了使用权限,并不意味着购买了版权,文档只能用于自身使用,不得用于其他商业用途(如 [转卖]进行直接盈利或[编辑后售卖]进行间接盈利)。
2、本站所有内容均由合作方或网友上传,本站不对文档的完整性、权威性及其观点立场正确性做任何保证或承诺!文档内容仅供研究参考,付费前请自行鉴别。
3、如文档内容存在违规,或者侵犯商业秘密、侵犯著作权等,请点击“违规举报”。

碎片内容

湖北捷讯仓库SAP操作流程

您可能关注的文档

确认删除?
VIP
微信客服
  • 扫码咨询
会员Q群
  • 会员专属群点击这里加入QQ群
客服邮箱
回到顶部