电脑桌面
添加小米粒文库到电脑桌面
安装后可以在桌面快捷访问

灯具数量计算公式与光通量表

灯具数量计算公式与光通量表_第1页
1/14
灯具数量计算公式与光通量表_第2页
2/14
灯具数量计算公式与光通量表_第3页
3/14
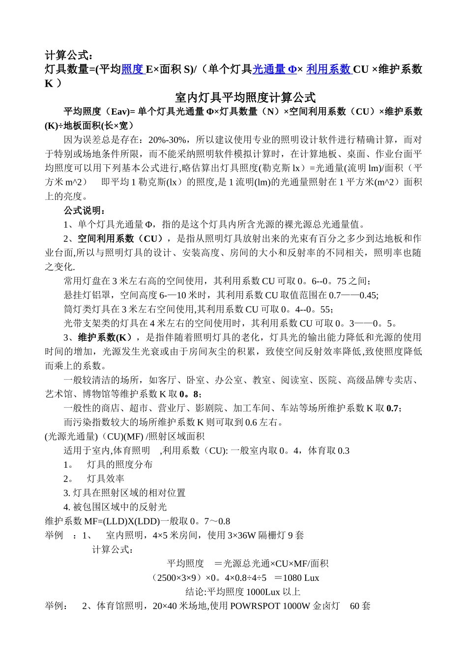
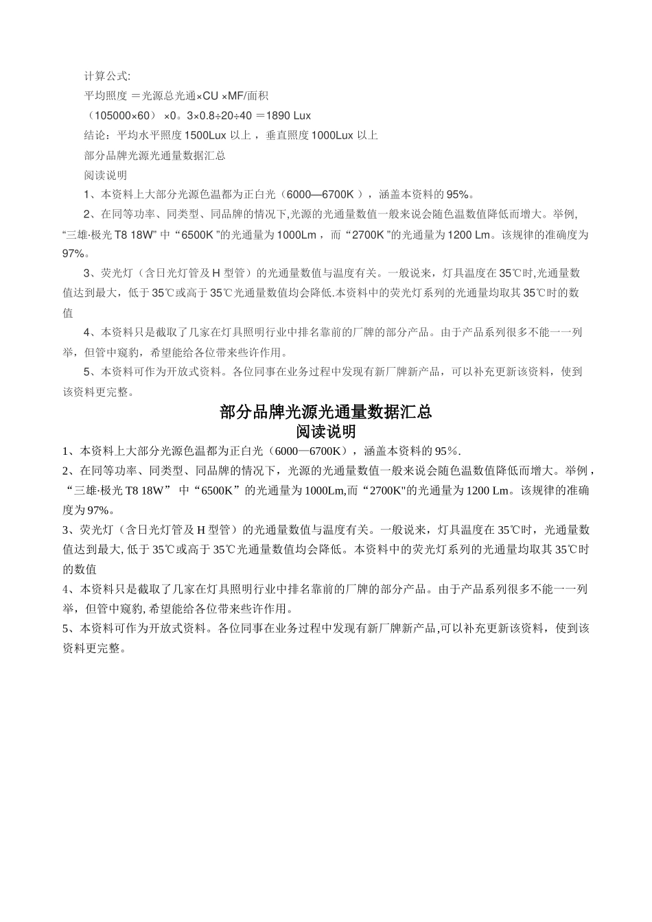
计算公式:灯具数量=(平均照度 E×面积 S)/(单个灯具光通量 Φ × 利用系数 CU ×维护系数K )室内灯具平均照度计算公式平均照度(Eav)= 单个灯具光通量 Φ×灯具数量(N)×空间利用系数(CU)×维护系数(K)÷地板面积(长×宽)因为误差总是存在:20%-30%,所以建议使用专业的照明设计软件进行精确计算,而对于特别或场地条件所限,而不能采纳照明软件模拟计算时,在计算地板、桌面、作业台面平均照度可以用下列基本公式进行,略估算出灯具照度(勒克斯 lx)=光通量(流明 lm)/面积(平方米 m^2) 即平均 1 勒克斯(lx)的照度,是 1 流明(lm)的光通量照射在 1 平方米(m^2)面积上的亮度。公式说明: 1、单个灯具光通量 Φ,指的是这个灯具内所含光源的裸光源总光通量值。 2、空间利用系数(CU),是指从照明灯具放射出来的光束有百分之多少到达地板和作业台面,所以与照明灯具的设计、安装高度、房间的大小和反射率的不同相关,照明率也随之变化.常用灯盘在 3 米左右高的空间使用,其利用系数 CU 可取 0。6--0。75 之间;悬挂灯铝罩,空间高度 6-—10 米时,其利用系数 CU 取值范围在 0.7——0.45;筒灯类灯具在 3 米左右空间使用,其利用系数 CU 可取 0。4--0。55;光带支架类的灯具在 4 米左右的空间使用时,其利用系数 CU 可取 0。3——0。5。 3、维护系数(K),是指伴随着照明灯具的老化,灯具光的输出能力降低和光源的使用时间的增加,光源发生光衰或由于房间灰尘的积累,致使空间反射效率降低,致使照度降低而乘上的系数。一般较清洁的场所,如客厅、卧室、办公室、教室、阅读室、医院、高级品牌专卖店、艺术馆、博物馆等维护系数 K 取 0。8;一般性的商店、超市、营业厅、影剧院、加工车间、车站等场所维护系数 K 取 0.7;而污染指数较大的场所维护系数 K 则可取到 0.6 左右。(光源光通量)(CU)(MF) /照射区域面积 适用于室内,体育照明 ,利用系数(CU): 一般室内取 0。4,体育取 0.3 1。 灯具的照度分布 2。 灯具效率 3. 灯具在照射区域的相对位置 4. 被包围区域中的反射光维护系数 MF=(LLD)X(LDD)一般取 0。7~0.8 举例 :1、 室内照明,4×5 米房间,使用 3×36W 隔栅灯 9 套 计算公式:平均照度 =光源总光通×CU×MF/面积 (2500×3×9)×0。4×0.8÷4÷5 =1080 Lux结论:平均照度 1000Lux 以上举例: 2、体育馆照明,20×40 米场地,使用 POWRSPO...

1、当您付费下载文档后,您只拥有了使用权限,并不意味着购买了版权,文档只能用于自身使用,不得用于其他商业用途(如 [转卖]进行直接盈利或[编辑后售卖]进行间接盈利)。
2、本站所有内容均由合作方或网友上传,本站不对文档的完整性、权威性及其观点立场正确性做任何保证或承诺!文档内容仅供研究参考,付费前请自行鉴别。
3、如文档内容存在违规,或者侵犯商业秘密、侵犯著作权等,请点击“违规举报”。

碎片内容

灯具数量计算公式与光通量表

领读文化+ 关注
实名认证
内容提供者

传播文化,铸就未来

相关文档

确认删除?
VIP
微信客服
  • 扫码咨询
会员Q群
  • 会员专属群点击这里加入QQ群
客服邮箱
回到顶部