电脑桌面
添加小米粒文库到电脑桌面
安装后可以在桌面快捷访问

物业管理岗位说明书

物业管理岗位说明书_第1页
1/32
物业管理岗位说明书_第2页
2/32
物业管理岗位说明书_第3页
3/32
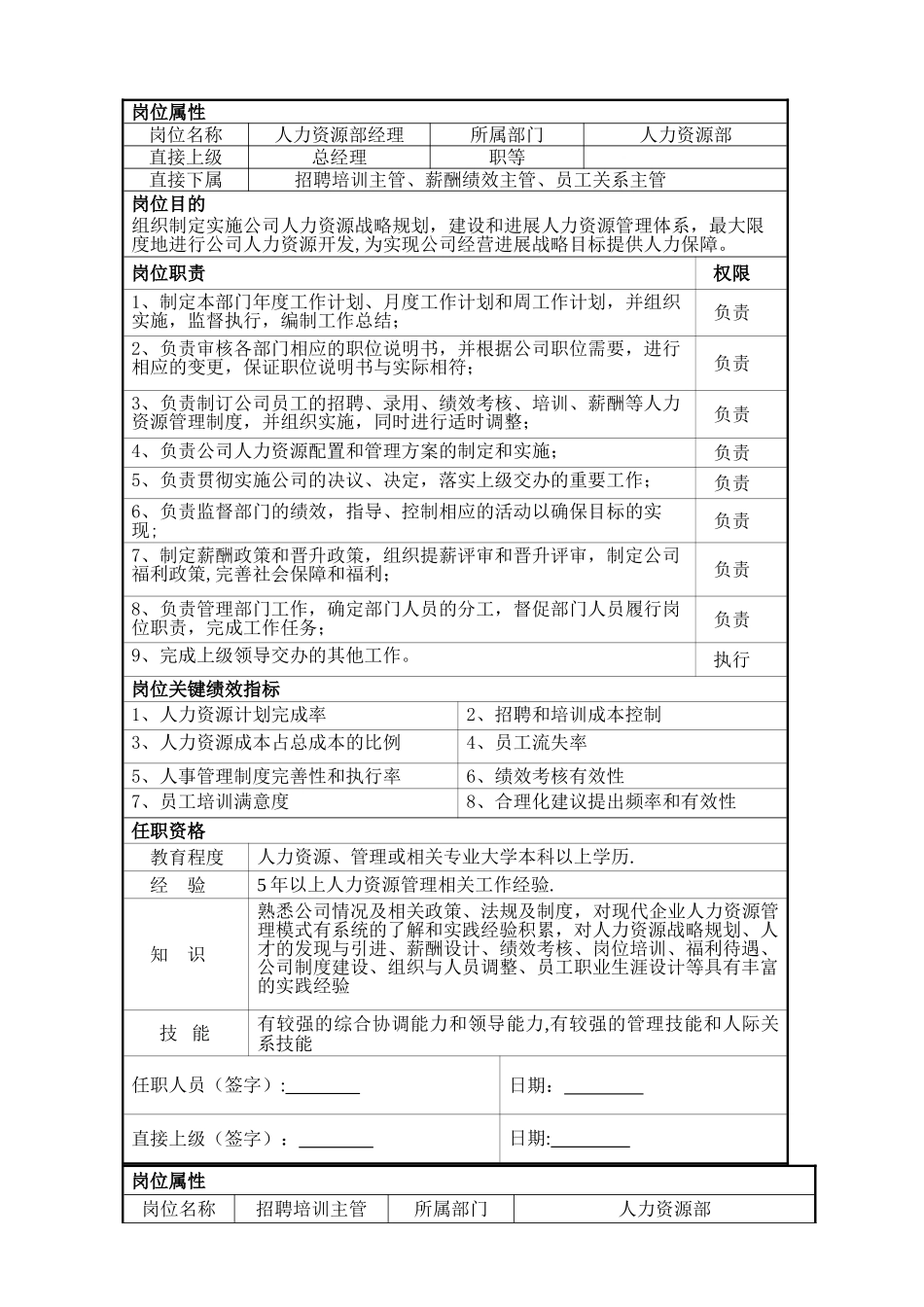
部门名称人力资源部直接上级总经理主要岗位人力资源部经理、招聘培训主管、薪酬绩效主管、员工关系主管部门目标通过有效的人力资源开发,实现公司人力资源的高效配置和运作效率,有效的保障公司经营目标的完成,形成具有进取心和竞争力的团队。主要职责1. 在总经理和管理者代表的领导下,开展职责范围内的人力资源管理工作;2. 负责公司整体的人力资源规划;3. 负责公司人力资源的开发和招聘,编制公司人力资源配置和管理的方案;4. 负责编制公司各部门主要岗位的职务说明书;5. 组织编制公司培训计划,并按计划组织实施,根据培训计划,组织对员工进行培训,并负责培训资料的收集、效果的评估、后续的跟踪和管理。6. 负责公司整体的绩效考核体系的建设、执行和监督7. 负责公司整体的员工关系管理,实现和谐的劳资关系。8. 负责公司整体薪酬体系的建立和管理9. 负责本部门的计划管理;10. 负责与人力资源管理体系有关的外来文件的管理和控制;部门关键绩效指标1、 工作计划完成率;2、 人力资源规划完备性;3、 招聘和培训的成本、效率;4、 保持关键岗位人员流动率、离职率;5、 绩效管理水平;6、 员工培训满意度;7、 人事管理制度的完善性.部门岗位图人力资源部经理招聘培训主管薪酬绩效主管员工关系主管岗位属性岗位名称招聘培训主管所属部门人力资源部岗位属性岗位名称人力资源部经理所属部门人力资源部直接上级总经理职等直接下属招聘培训主管、薪酬绩效主管、员工关系主管岗位目的组织制定实施公司人力资源战略规划,建设和进展人力资源管理体系,最大限度地进行公司人力资源开发,为实现公司经营进展战略目标提供人力保障。岗位职责权限1、制定本部门年度工作计划、月度工作计划和周工作计划,并组织实施,监督执行,编制工作总结;负责2、负责审核各部门相应的职位说明书,并根据公司职位需要,进行相应的变更,保证职位说明书与实际相符;负责3、负责制订公司员工的招聘、录用、绩效考核、培训、薪酬等人力资源管理制度,并组织实施,同时进行适时调整; 负责4、负责公司人力资源配置和管理方案的制定和实施; 负责5、负责贯彻实施公司的决议、决定,落实上级交办的重要工作;负责6、负责监督部门的绩效,指导、控制相应的活动以确保目标的实现;负责7、制定薪酬政策和晋升政策,组织提薪评审和晋升评审,制定公司福利政策,完善社会保障和福利;负责8、负责管理部门工作,确定部门人员的分工,督促部门人员履行岗位职责,...

1、当您付费下载文档后,您只拥有了使用权限,并不意味着购买了版权,文档只能用于自身使用,不得用于其他商业用途(如 [转卖]进行直接盈利或[编辑后售卖]进行间接盈利)。
2、本站所有内容均由合作方或网友上传,本站不对文档的完整性、权威性及其观点立场正确性做任何保证或承诺!文档内容仅供研究参考,付费前请自行鉴别。
3、如文档内容存在违规,或者侵犯商业秘密、侵犯著作权等,请点击“违规举报”。

碎片内容

物业管理岗位说明书

确认删除?
VIP
微信客服
  • 扫码咨询
会员Q群
  • 会员专属群点击这里加入QQ群
客服邮箱
回到顶部