电脑桌面
添加小米粒文库到电脑桌面
安装后可以在桌面快捷访问

物料员绩效考核细则

物料员绩效考核细则_第1页
1/2
物料员绩效考核细则_第2页
2/2
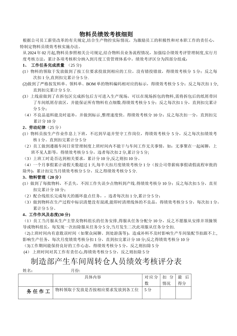
物料员绩效考核细则根据公司员工薪资改革的有关规定,结合生产物控实际情况,为激励员工的积极性和对本职工作的责任心,特制定物料员绩效考核实施办法。从 2024 年 02 月起,物料员参照相关公司规定,结合物料员业务流程情况,加强综合绩效考评管理制度,实行月度考核方法,累计各项考核积分纳入到月度工资管理体系中,绩效考评区分为四部分组成:1、 工作任务完成质量 (25 分)(1)物料的领取于发放做到了按工位要求投放到相应的工位,没有错投错放,得绩效考核分 5 分;反之每次扣 1 分,直到扣完累计分 5 分.(2)做到了严格按发料单、领料单、BOM 单的物料编码相对应的标示,得绩效考核分 5 分;反之每次扣 1 分,直到扣完累计分 5 分.(3)上线前做到了在拆包区完成拆包后方可进入生产现场,可以在现场拆包的物料,需将拆包后的纸屑带回了车间纸屑存放区,并能保证所有物料有点细数.得绩效考核分 5 分;反之每次扣 1 分,直到扣完累计分 5 分;(4)不良品退料能及时退补,并做到标示,整理速度快。得绩效考核分 10 分;反之每次扣一分,直到扣完累计分 10 分2、劳动纪律(25 分)(1)物料员按生产作业作息上下班,不迟到早退并坚守工作岗位,得绩效考核分 5 分,反之每次扣绩效考核 1 分。直到扣完累计分 5 分(2)员工做到遵循车间日常管理制度上班时间内不能干与车间工作无关事情,如:无事聚在一起闲聊,上班不见人影等,得绩效考核分 5 分,违者每次扣 2 分,累计分 5 分; (3)上班工时是否达到相关要求,累计分 10 分,反之则扣 10 分。(4)一个月事假累计请假天数超过 1 天,每半天扣月度绩效考核分 1 分(按公司带薪病事假请假流程审批的除外),累计扣完当月绩效考核分 5 分,反之得绩效考核分 5 分.3、物料管理(20 分)(1)做到了每批物料,不丢失,不因工作失误少点物料到产线.得绩效考核分 10 分;反之每次扣 5 分,直至扣完累计分 10 分;(2)配合线组长完成每天的循环盘点任务,,违者每次扣 1 分,累计分 5 分;(3)做到物料在生产过程中标识清楚没有混淆,能即时清理线体的不良品,得绩效考核分 5 分,每次扣 1 分,累计分 5 分。4、工作作风及态度(30 分)(1)员工当月服从生产主管及物料组长的任务安排,得服从任务分配分 10 分,反之不愿服从安排并顶撞领导或物料组长,每发现一次扣除服从任务分 5 分,当月发生二次此项服从任务分全扣.(2)上班时间内有...

1、当您付费下载文档后,您只拥有了使用权限,并不意味着购买了版权,文档只能用于自身使用,不得用于其他商业用途(如 [转卖]进行直接盈利或[编辑后售卖]进行间接盈利)。
2、本站所有内容均由合作方或网友上传,本站不对文档的完整性、权威性及其观点立场正确性做任何保证或承诺!文档内容仅供研究参考,付费前请自行鉴别。
3、如文档内容存在违规,或者侵犯商业秘密、侵犯著作权等,请点击“违规举报”。

碎片内容

物料员绩效考核细则

您可能关注的文档

确认删除?
VIP
微信客服
  • 扫码咨询
会员Q群
  • 会员专属群点击这里加入QQ群
客服邮箱
回到顶部