电脑桌面
添加小米粒文库到电脑桌面
安装后可以在桌面快捷访问

物流与供应链管理知识点整理VIP专享

物流与供应链管理知识点整理_第1页
1/10
物流与供应链管理知识点整理_第2页
2/10
物流与供应链管理知识点整理_第3页
3/10
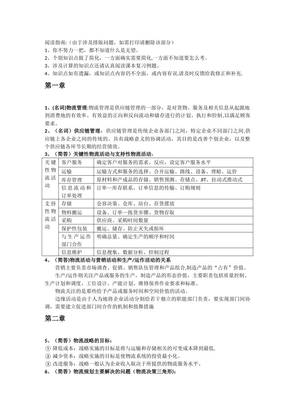
阅读指南:(由于涉及排版问题,如需打印请删除该部分)1、你不努力一把,都不知道什么是无望。2、个别知识点做了简化,一方面确实需要简化,一方面不知道要怎么考。3、涉及计算的知识点还请认真阅读课本复习例题。4、知识点如有遗漏,或知识点内容仍不全面,或内容有误,请及时反馈给我修正和补充.第一章1、(名词)物流管理:物流管理是供应链管理的一部分,是对货物、服务及相关信息从起源地到消费地的有效率、有效益的正向和反向流动和储存进行的计划、执行和控制,以满足顾客要求。2、(名词)供应链管理:供应链管理是传统企业各部门之间,特定企业不同部门之间,供应链上各企业之间的传统的、具有战略意义的协调活动,其目的是改善个别企业,以及整个供应链各环节长期的经营绩效。3、(简答)关键性物流活动与支持性物流活动:关 键性 物流 活动客户服务确定客户对服务的需求、反应,设定客户服务水平运输运输方式和服务的选择、合并运输、路线、设备、理赔、运价库存管理原材料和产成品的存储、销售预测、存储点、JIT、拉动式推动式信 息 流 动 和订单处理订单—库存联系、订单信息的传输、订购规则支 持性 物流 活动存储仓容决策、仓库、站台、存货摆放物料搬运设备、订单—拣货步骤、货物存取采购供应商、采购时间数量保护性包装搬运、储存、防止灭失或损坏与 生 产 运 作部门合作明确总量、确定生产的顺序和时间信息维护信息搜集、数据分析、控制过程4、(简答)物流活动与营销活动和生产/运作活动的关系营销主要负责市场调查、促销、销售队伍管理和产品组合,制造产品的“占有”价值。生产/运作则关注产品或服务的生产,制造产品的形态价值,主要职责包括质量控制、生产计划和调度、工位设计、产能计划、维修保养作业要求和标准。物流关注的是那些给予产品或服务时间和空间价值的活动。边缘活动是由于人为地将企业活动分割给若干独立的职能部门负责,要实现部门间协调,需要建立促进部门间合作的机制和鼓舞措施第二章5、(简答)物流战略的目标:① 降低成本:战略实施的目标是将与运输和存储相关的可变成本降到最低.② 减少资本:战略实施的目标是使物流系统的投资最小化。③ 改进服务:战略一般认为企业收入取决于所提供的物流服务水平。6、(简答)物流规划主要解决的问题(物流决策三角形):① 库存决策战略:库存水平、库存分布、控制方法② 设施选址战略:设施的数量、规模和位置,指定各存储点的供货点,将需求分派给各...

1、当您付费下载文档后,您只拥有了使用权限,并不意味着购买了版权,文档只能用于自身使用,不得用于其他商业用途(如 [转卖]进行直接盈利或[编辑后售卖]进行间接盈利)。
2、本站所有内容均由合作方或网友上传,本站不对文档的完整性、权威性及其观点立场正确性做任何保证或承诺!文档内容仅供研究参考,付费前请自行鉴别。
3、如文档内容存在违规,或者侵犯商业秘密、侵犯著作权等,请点击“违规举报”。

碎片内容

物流与供应链管理知识点整理

确认删除?
VIP
微信客服
  • 扫码咨询
会员Q群
  • 会员专属群点击这里加入QQ群
客服邮箱
回到顶部