电脑桌面
添加小米粒文库到电脑桌面
安装后可以在桌面快捷访问

物流安全制度VIP专享

物流安全制度_第1页
1/10
物流安全制度_第2页
2/10
物流安全制度_第3页
3/10
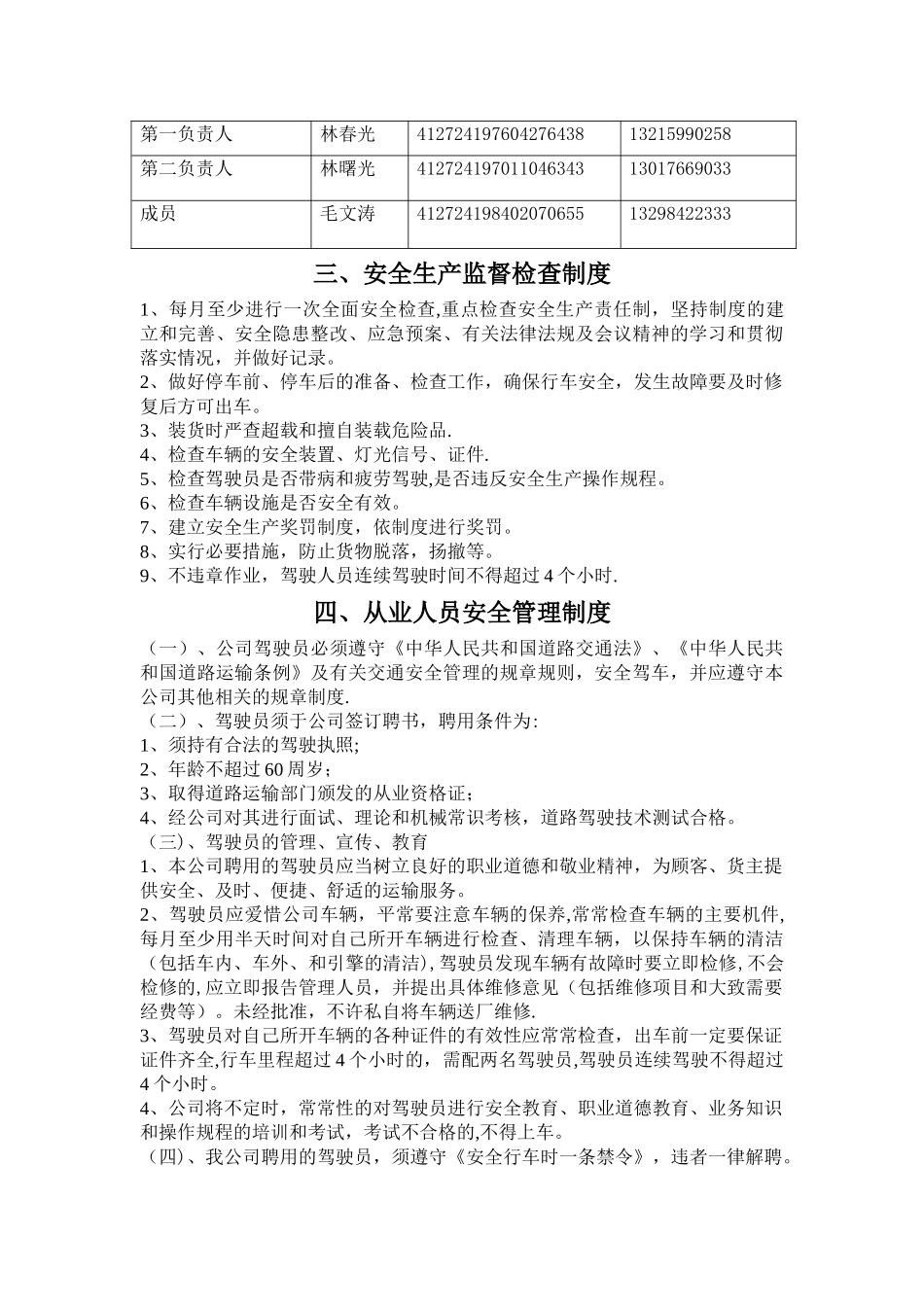
郑州飞腾货运有限公司物流安全制度一、安全生产操作规程 严格遵守安全生产法律法规及工作法律规范,严肃安全生产操作规程,落实各项安全生产工作制度组织开展安全生产活动和安全生产知识学习,提高全员安全生产意识。一、驾驶员安全生产操作规程 1 、严格遵守安全生产法律法规及工作法律规范,严肃安全生产操作规程,落实各项安全生产工作制度,组织开展安全生产活动和安全知识学习,提高全员安全生产意识。2、对道路运输驾驶人员要求做到“八不”。即:“不超载超限、不超速行车、不强行超车、不开带病车、不开情绪车、不开急躁车、不开冒险车、不酒后开车”.保证精力充沛,谨慎驾驶,严格遵守道路交通规则和交通运输法规。 3、做好危险路段记录并积极实行应对措施,特别是山区道路行车安全,要做到“一慢、二看、三通过"。 4、不运输法律、行政法规禁止运输的货物,法律、行政法规规定必须办理有关手续后方可运输的货物,应当按规定查验有关手续,符合要求的方可承运。5、保持车辆良好技术状况,不擅自改装营运车辆。 6、做到反三违:不违反劳动纪律,不违章指挥,不违反操作规程。 7、发生事故时,应立即停车、保护现场、及时报警、抢救伤员和货物财产,协助事故调查. 8、实行必要措施,防止货物脱落、扬撒等. 9、不违章作业,驾驶人员连续驾驶时间不超过 4 小时.二、装卸管理人员安全操作规程1. 严格遵守易燃易爆及危险化学物品装卸运输的有关规定。装卸分散材料及有毒气散发的物品 , 应佩戴适用的防护用品。2. 工作前应仔细检查所用工具是否完好可靠 , 不准超负荷使用。3. 装卸时应做到轻装轻放 , 重不压轻 , 大不压小 , 堆放平稳 ,捆扎牢固。4。 人工搬运、装卸物件应视物件轻重配备人员。抬杠、撬棍、 跳板、绳索等工具必须完好可靠。多人搬运同一物件时 , 要有专人指挥 , 并保持一定间隔 , 一律顺肩 , 步调一致.5。 堆放物件不可歪斜 , 高度要适当 , 对易滑动件要用木块垫塞 , 不准将物件堆放在安全道内。6. 用机动车辆装运货物时 , 不得超载、超高、超长、超宽。 如遇必须超高、超宽、超长装运时 ,应按交通安全管理规定 , 要有可靠措施和明显标志。7. 装车时 , 随车人员要注意站立位置 , 车辆行驶时 , 不准站在物件和前拦板之间。车未停妥不准上下。8。 装卸货物应挂规定吊点 , 起吊装箱件时应先检查箱体底脚是否牢固完好 , 按吊线标志吊挂 , 并经试吊确认稳...

1、当您付费下载文档后,您只拥有了使用权限,并不意味着购买了版权,文档只能用于自身使用,不得用于其他商业用途(如 [转卖]进行直接盈利或[编辑后售卖]进行间接盈利)。
2、本站所有内容均由合作方或网友上传,本站不对文档的完整性、权威性及其观点立场正确性做任何保证或承诺!文档内容仅供研究参考,付费前请自行鉴别。
3、如文档内容存在违规,或者侵犯商业秘密、侵犯著作权等,请点击“违规举报”。

碎片内容

物流安全制度

确认删除?
VIP
微信客服
  • 扫码咨询
会员Q群
  • 会员专属群点击这里加入QQ群
客服邮箱
回到顶部