电脑桌面
添加小米粒文库到电脑桌面
安装后可以在桌面快捷访问

环氧彩砂施工工艺

环氧彩砂施工工艺_第1页
1/4
环氧彩砂施工工艺_第2页
2/4
环氧彩砂施工工艺_第3页
3/4
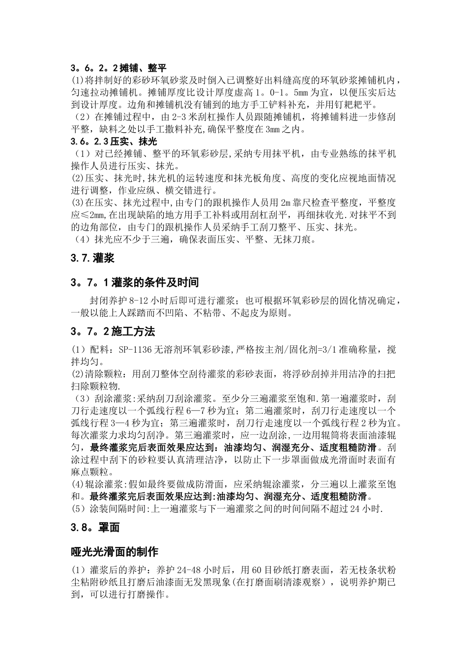
摊铺彩砂层灌浆砂纸打磨清除杂质基面要求基面处理辊底涂并薄撒砂粒基面修补、找平辊涂罩面(防滑面)或喷涂罩面(光滑面)罩面层预涂粘结层环氧彩砂层封闭底漆和预涂粘结层修补、找平层混凝土基层1.环氧彩砂地坪涂装系统施工工艺;3。1 工艺流程3。2 涂层结构剖面图3。3 基面处理3.3。1 清洁(1)对表面油污等各种脏物应事先彻底清洗、清除洁净.渗入混凝土深层的油污需彻底挖掉、清除,再用混凝土修补砂浆填补顺平。(2)表面滞留水分应在施工前彻底烤干.(3)清除其它可导致油漆固化粘接不良的因素.3。3.2 打磨(1)用 2m 靠尺和塞尺全面检测地面平整度,明确标示高凸之处。用吸尘研磨机配金刚磨块打磨混凝土基面,清除水泥浮浆和水泥疤,并将标示的高凸之处磨平.(2)一边打磨一边用靠尺和塞尺检查平整度,高凸之处应用吸尘研磨机磨平,尽量在打磨阶段提高地面平整度,降低后续修补找平工作量和成本。(3)用吸尘抛丸机打磨地面,露出坚实清楚的混凝土纹理,提高地面粗糙度,增强油漆与基面的附着力.抛丸时调整好抛丸力度和行走速度,防止过度抛丸;所用的钢丸直径以 0.5mm 为宜。3。3.3 修补找平(1)将不结实处如空鼓、起壳等彻底打掉.凹坑、孔洞用“混凝土基面修补找平环氧砂浆”填充顺平,待环氧修补砂浆完全固化后,用角磨机将修补部位打磨顺平。(2)用靠尺检查平整度,低洼处做好标识,并用环氧砂浆找平。待环氧修补砂浆完全固化后,用角磨机将修补部位打磨顺平.(3)基面处理、找平工作完成后彻底清除垃圾,并用强力真空吸尘机彻底清除灰尘,确保在基面干燥、洁净的条件下进入下一道工序。(4)特别提醒:基面平整度达标,是环氧彩砂地坪施工成功的关键。3。4 各类缝隙处理3。4。1 裂缝分类(1)动裂缝:在大面积无缝钢筋混凝土地面中,混凝土施工时必须设置的伸缩缝、变形缝、沉降缝,为便于施工设置的分仓缝、施工缝。(2)静裂缝:混凝土在硬化期间或硬化后在表面出现的裂缝、混凝土养护不到位产生的裂缝,经观察裂缝已经稳定不再扩张延长,即呈稳定状态的裂缝。静裂缝在基层经过喷砂或真空打磨处理、吸尘后,将完全呈现出来。3。4.2 动裂缝的处理(1)动裂缝的处理方法可按下面的节点图对应处理:(2)摊铺彩砂之前,在后续需灌注密封胶的位置,用环氧胶粘贴相应高度和宽度的泡沫板,作为预留填缝位置。填缝时挖净泡沫板,灌注密封胶。3.4.3 静裂缝的处理沿静裂缝凿开 45 度 V 型槽口,用环氧树脂砂浆进行修补平整。4.3 分...

1、当您付费下载文档后,您只拥有了使用权限,并不意味着购买了版权,文档只能用于自身使用,不得用于其他商业用途(如 [转卖]进行直接盈利或[编辑后售卖]进行间接盈利)。
2、本站所有内容均由合作方或网友上传,本站不对文档的完整性、权威性及其观点立场正确性做任何保证或承诺!文档内容仅供研究参考,付费前请自行鉴别。
3、如文档内容存在违规,或者侵犯商业秘密、侵犯著作权等,请点击“违规举报”。

碎片内容

环氧彩砂施工工艺

确认删除?
VIP
微信客服
  • 扫码咨询
会员Q群
  • 会员专属群点击这里加入QQ群
客服邮箱
回到顶部