电脑桌面
添加小米粒文库到电脑桌面
安装后可以在桌面快捷访问

生产车间巡查制度

生产车间巡查制度_第1页
1/3
生产车间巡查制度_第2页
2/3
生产车间巡查制度_第3页
3/3
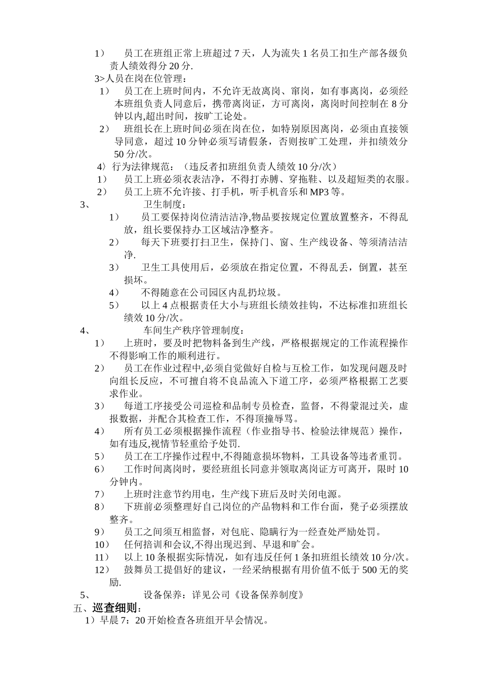
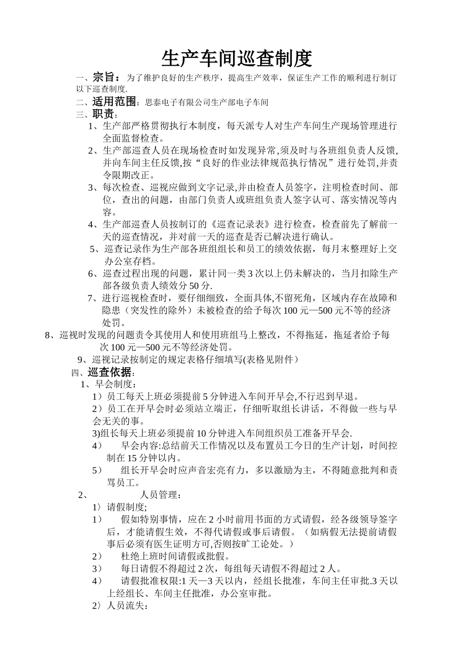
生产车间巡查制度一、宗旨:为了维护良好的生产秩序,提高生产效率,保证生产工作的顺利进行制订以下巡查制度.二、适用范围:思泰电子有限公司生产部电子车间三、职责:1、生产部严格贯彻执行本制度,每天派专人对生产车间生产现场管理进行全面监督检查。2、生产部巡查人员在现场检查时如发现异常,须及时与各班组负责人反馈,并向车间主任反馈,按“良好的作业法律规范执行情况”进行处罚,并责令限期改正。3、每次检查、巡视应做到文字记录,并由检查人员签字,注明检查时间、部位,查出的问题,由部门负责人或班组负责人签字认可、落实情况等内容。4、生产部巡查人员按制订的《巡查记录表》进行检查,检查前先了解前一天的巡查情况,并对前一天的巡查是否已解决进行确认。5、巡查记录作为生产部各班组组长和员工的绩效依据,每月末整理好上交办公室存档。6、巡查过程出现的问题,累计同一类 3 次以上仍未解决的,当月扣除生产部各级负责人绩效分 50 分.7、进行巡视检查时,要仔细细致,全面具体,不留死角,区域内存在故障和隐患(突发性的除外)未被检查的给予每次 100 元—500 元不等的经济处罚。 8、巡视时发现的问题责令其使用人和使用班组马上整改,不得拖延,拖延者给予每次 100 元—500 元不等经济处罚。 9、巡视记录按制定的规定表格仔细填写(表格见附件)四、巡查依据:1、早会制度:1)员工每天上班必须提前 5 分钟进入车间开早会,不行迟到早退。2)员工在开早会时必须站立端正,仔细听取组长讲话,不得做一些与早会无关的事。3)组长每天上班必须提前 10 分钟进入车间组织员工准备开早会.4)早会内容:总结前天工作情况以及布置员工今日的生产计划,时间控制在 15 分钟以内。5)组长开早会时应声音宏亮有力,多以激励为主,不得随意批判和责骂员工。2、人员管理:1〉请假制度;1)假如特别事情,应在 2 小时前用书面的方式请假,经各级领导签字后,才能请假生效,不得代请假或事后请假。(如病假无法提前请假事后必须有医生证明方可,否则按旷工论处。)2)杜绝上班时间请假或批假。3)每日请假不得超过 2 次,每组每天请假不得超过 2 人。4)请假批准权限:1 天—3 天以内,经组长批准,车间主任审批.3 天以上经组长、车间主任批准,办公室审批。2〉人员流失:1)员工在班组正常上班超过 7 天,人为流失 1 名员工扣生产部各级负责人绩效得分 20 分.3>人员在岗在位管理:1)员工在上班时间内,不允许无故离岗...

1、当您付费下载文档后,您只拥有了使用权限,并不意味着购买了版权,文档只能用于自身使用,不得用于其他商业用途(如 [转卖]进行直接盈利或[编辑后售卖]进行间接盈利)。
2、本站所有内容均由合作方或网友上传,本站不对文档的完整性、权威性及其观点立场正确性做任何保证或承诺!文档内容仅供研究参考,付费前请自行鉴别。
3、如文档内容存在违规,或者侵犯商业秘密、侵犯著作权等,请点击“违规举报”。

碎片内容

生产车间巡查制度

确认删除?
VIP
微信客服
  • 扫码咨询
会员Q群
  • 会员专属群点击这里加入QQ群
客服邮箱
回到顶部