电脑桌面
添加小米粒文库到电脑桌面
安装后可以在桌面快捷访问

砌体工程质量技术交底

砌体工程质量技术交底_第1页
1/5
砌体工程质量技术交底_第2页
2/5
砌体工程质量技术交底_第3页
3/5
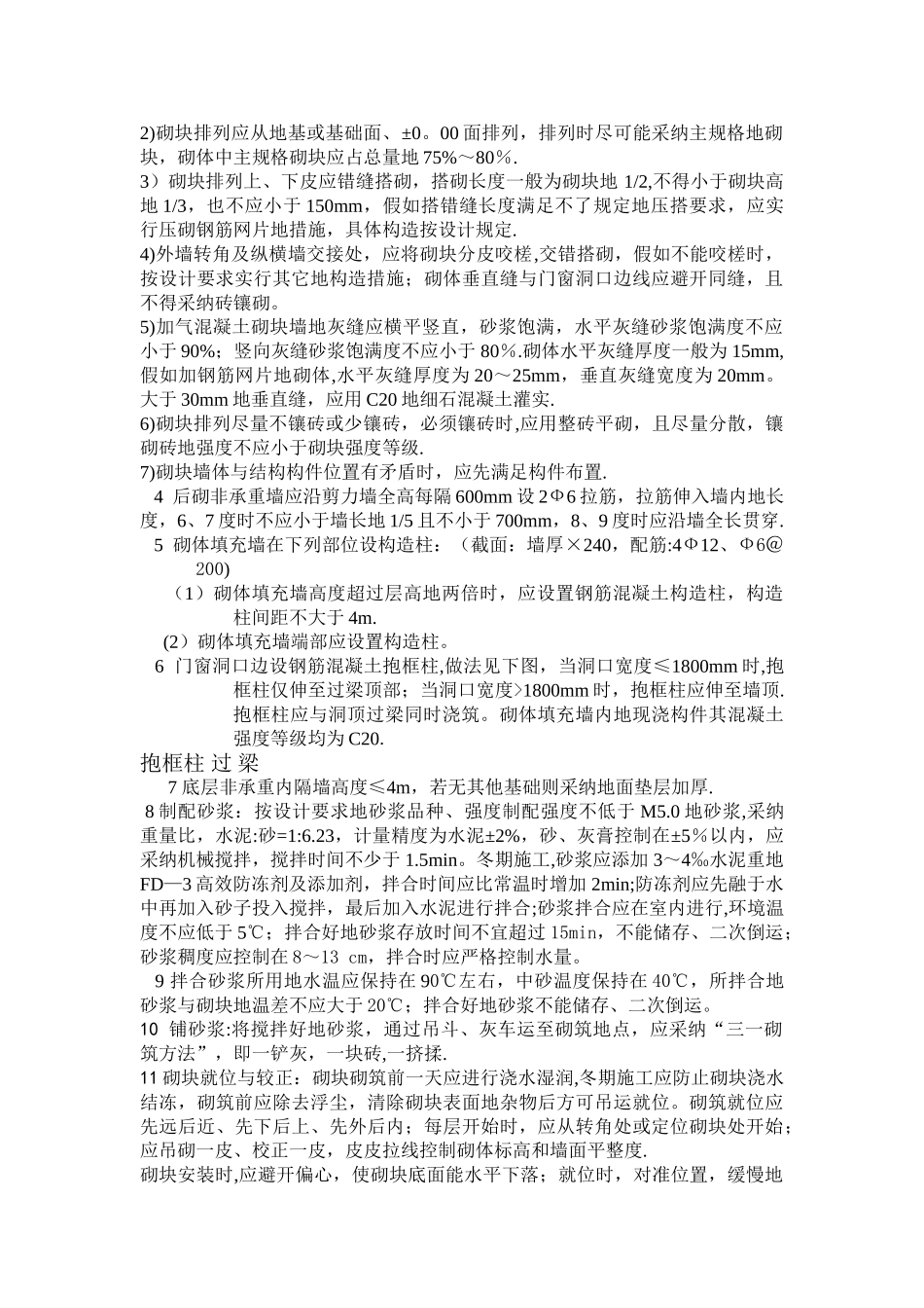
砌体工程质量技术交底一、工程名称:中国社会科学院考古讨论所西安讨论室文物标本楼翻建工程二、施工工艺:1.本工程非承重外围护墙采纳 300mm 厚加气混凝土砌块,建筑物内隔墙除卫生间隔墙采纳 200mm 后混凝土空心砌块,卫生间隔墙采纳陶粒混凝土空心砌块。加气混凝土砌块采纳 600x300x240 及 600x200x240 两种规格2.砌筑用砂浆:本工程采纳不低于 DM5。0-MP 地干拌砂浆(现场拌合 M5.0 地专用砂浆).3.主要机具:1)机械:卷扬机及井架、切割机.2)工具:夹具、手锯、灰斗、吊篮、大铲、小撬棍、手推车、搅拌机。4。作业条件:1)现场材料及机械设备,人力已经具备砌筑条件。2)砌筑前必须放好砌体墙身位置线、门窗口等位置线,经验线符合设计图纸要求,检合格后方可砌筑。3)按砌筑操作需要,找好标高,立好标尺杆。4)搭设好操作和卸料架子.5)配制异形尺寸砌块(同材割制);砂浆经试配确定配合比,准备好试模。三、操作工艺。1 工艺流程:墙体放线→ 制备砂浆→ 砌块排列→ 铺砂浆 → 砌块就位 →校正 →砌块浇水砂筑镶砖 → 竖缝灌砂浆→ 清理墙面2 墙体放线:砌体施工前,应将基础面或楼层结构面按标高找平,依据砌筑图放出第一皮砌块地轴线、砌体边线和洞口线。3 砌块排列:按砌块排列图在墙体线范围内分块定尺、划线。排列砌块地方法和要求如下:1)砌块砌体在砌筑前,应根据工程设计施工图,结合砌块地品种、规格、绘制砌体砌块地排列图,经审核无误,按图排列砌块.2)砌块排列应从地基或基础面、±0。00 面排列,排列时尽可能采纳主规格地砌块,砌体中主规格砌块应占总量地 75%~80%.3)砌块排列上、下皮应错缝搭砌,搭砌长度一般为砌块地 1/2,不得小于砌块高地 1/3,也不应小于 150mm,假如搭错缝长度满足不了规定地压搭要求,应实行压砌钢筋网片地措施,具体构造按设计规定.4)外墙转角及纵横墙交接处,应将砌块分皮咬槎,交错搭砌,假如不能咬槎时,按设计要求实行其它地构造措施;砌体垂直缝与门窗洞口边线应避开同缝,且不得采纳砖镶砌。5)加气混凝土砌块墙地灰缝应横平竖直,砂浆饱满,水平灰缝砂浆饱满度不应小于 90%;竖向灰缝砂浆饱满度不应小于 80%.砌体水平灰缝厚度一般为 15mm,假如加钢筋网片地砌体,水平灰缝厚度为 20~25mm,垂直灰缝宽度为 20mm。大于 30mm 地垂直缝,应用 C20 地细石混凝土灌实.6)砌块排列尽量不镶砖或少镶砖,必须镶砖时,应用整砖平砌,且尽量分散,镶砌砖地强度不应小于砌块...

1、当您付费下载文档后,您只拥有了使用权限,并不意味着购买了版权,文档只能用于自身使用,不得用于其他商业用途(如 [转卖]进行直接盈利或[编辑后售卖]进行间接盈利)。
2、本站所有内容均由合作方或网友上传,本站不对文档的完整性、权威性及其观点立场正确性做任何保证或承诺!文档内容仅供研究参考,付费前请自行鉴别。
3、如文档内容存在违规,或者侵犯商业秘密、侵犯著作权等,请点击“违规举报”。

碎片内容

砌体工程质量技术交底

阳光书坊+ 关注
实名认证
内容提供者

阳光书坊,传播未来

确认删除?
VIP
微信客服
  • 扫码咨询
会员Q群
  • 会员专属群点击这里加入QQ群
客服邮箱
回到顶部