电脑桌面
添加小米粒文库到电脑桌面
安装后可以在桌面快捷访问

签劳动合同流程

签劳动合同流程_第1页
1/4
签劳动合同流程_第2页
2/4
签劳动合同流程_第3页
3/4
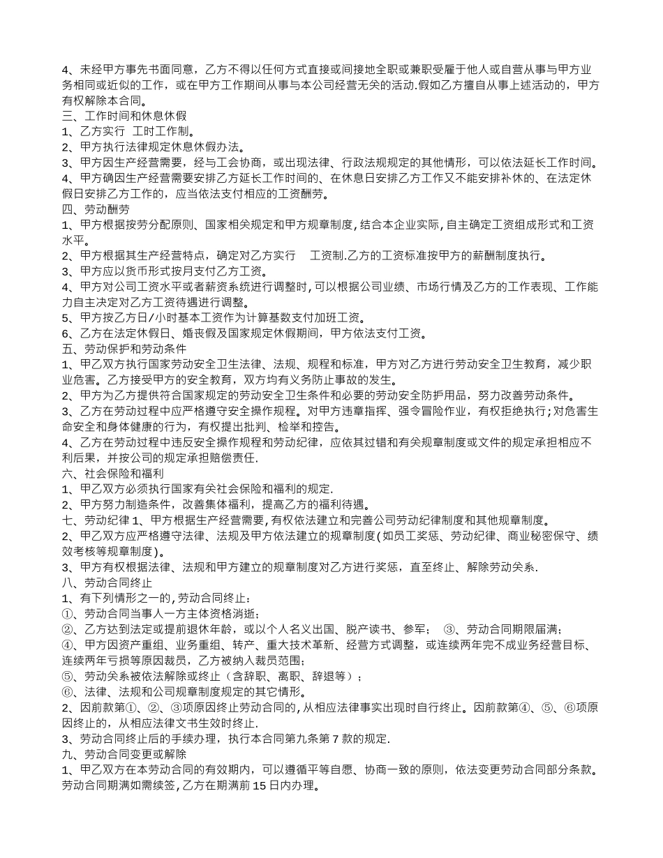
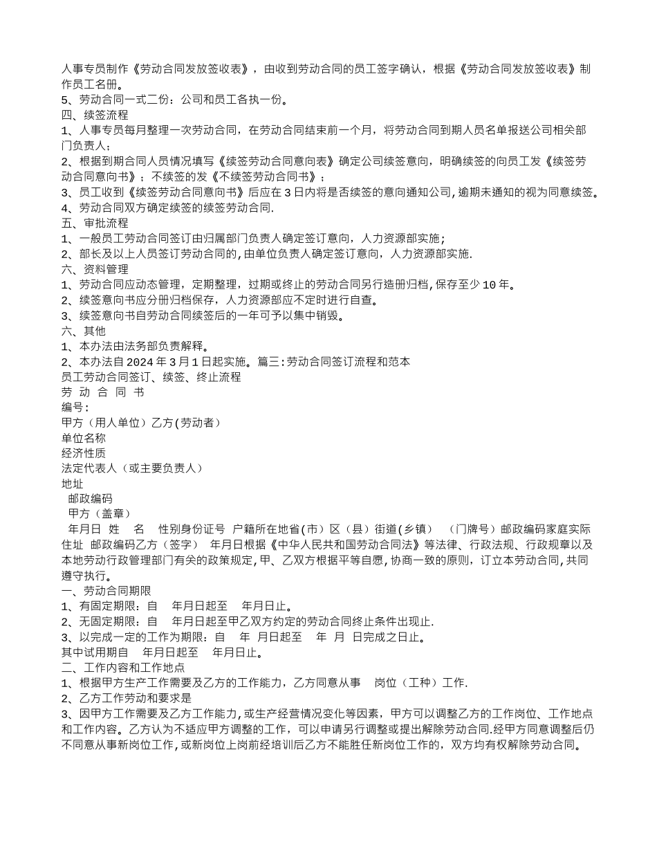
篇一:签订劳动合同流程图签订劳动合同流程图导读:劳动合同是劳动者与用工单位之间确立劳动关系,明确双方权利和义务的协议.劳动合同按合同的内容分为劳动合同制范围以内的劳动合同和劳动合同制范围以外的劳动合同;按合同的形式分为要式劳动合同和非要式劳动合同。签订劳动合同流程1、审查新员工的主体资格(1)对新入职员工进行学历、资格及工作经历的审查;核实个人资料的准确性,并由本人签字确认;(2)查验新入职员工与其他用人单位是否存在劳动关系,签订劳动合同前要求其提供与前用人单位的解除或终止劳动合同证明,并保留原件;(3)对于应届毕业生,必须在其取得毕业证书后与其签订劳动合同。毕业前可以与其签订就业协议书。2、对新入职员工履行告知义务签订劳动合同前如实告知新员工工作内容、工作条件、工作地点、劳动酬劳,以及新员工要求了解的其他情况。3、签订劳动合同(1)签订劳动合同、协议等应先由员工签字,单位统一盖章。禁止空白合同、协议盖章。(2)劳动合同应在新员工报到当日签订,最迟不得超过 5 日.在签订劳动合同的同时还需签订《保密协议》、《个人信息授权书》,如入职员工需要培训的,还需签订《员工培训协议》。新入职员工拒绝签订上述合同、协议的一律不予录用。4、发放劳动合同,建立员工名册 人事专员制作《劳动合同发放签收表》,由收到劳动合同的员工签字确认,根据《劳动合同发放签收表》制作员工名册。5、劳动合同一式二份:公司和员工各执一份.文章来源:篇二:劳动合同签订流程劳动合同签订流程一、总则1、本流程旨在法律规范和明确劳动合同的签订及职责,促使劳动关系得到动态的管理.2、本流程为业务指导法律规范,若有新的制度办法从其规定。二、相关职责人力资源部作为劳动关系的职能管理部门,负责劳动合同签订流程法律规范的实施,负责员工劳动关系的管理。人事专员负责审查新入职员工的主体资格、对新入职员工履行告知义务、签订劳动合同、发放劳动合同、建立职工名册、续签手续办理、劳动合同续签等.三、签订流程签订劳动合同时,由人事专员按以下流程进行:1、审查新员工的主体资格(1)对新入职员工进行学历、资格及工作经历的审查;核实个人资料的准确性,并由本人签字确认;(2)查验新入职员工与其他用人单位是否存在劳动关系,签订劳动合同前要求其提供与前用人单位的解除或终止劳动合同证明,并保留原件;(3)对于应届毕业生,必须在其取得毕业证书后与其签订劳动合同。毕业前可以与其签订就业协议书。2、...

1、当您付费下载文档后,您只拥有了使用权限,并不意味着购买了版权,文档只能用于自身使用,不得用于其他商业用途(如 [转卖]进行直接盈利或[编辑后售卖]进行间接盈利)。
2、本站所有内容均由合作方或网友上传,本站不对文档的完整性、权威性及其观点立场正确性做任何保证或承诺!文档内容仅供研究参考,付费前请自行鉴别。
3、如文档内容存在违规,或者侵犯商业秘密、侵犯著作权等,请点击“违规举报”。

碎片内容

签劳动合同流程

您可能关注的文档

确认删除?
VIP
微信客服
  • 扫码咨询
会员Q群
  • 会员专属群点击这里加入QQ群
客服邮箱
回到顶部