电脑桌面
添加小米粒文库到电脑桌面
安装后可以在桌面快捷访问

简单劳动合同

简单劳动合同_第1页
1/3
简单劳动合同_第2页
2/3
简单劳动合同_第3页
3/3
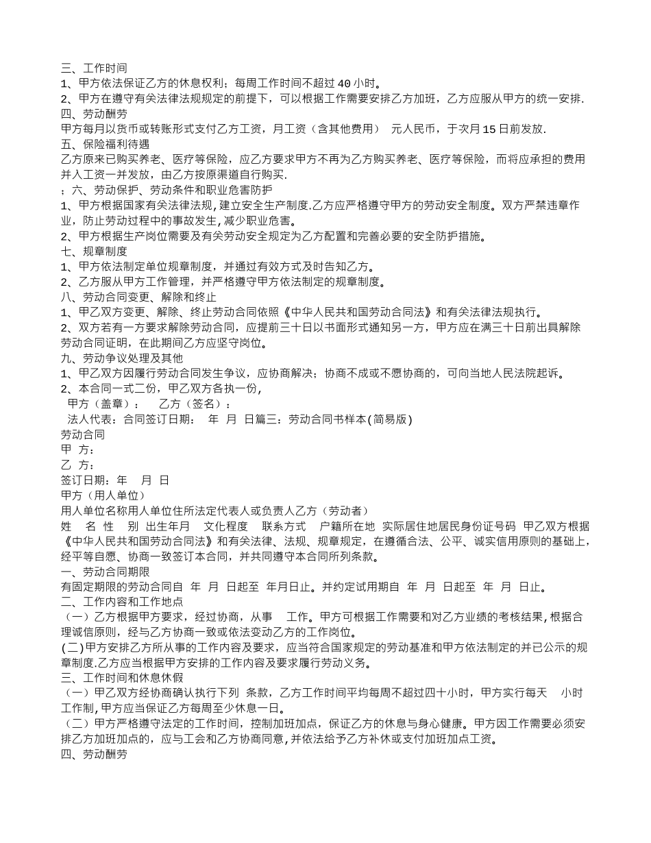
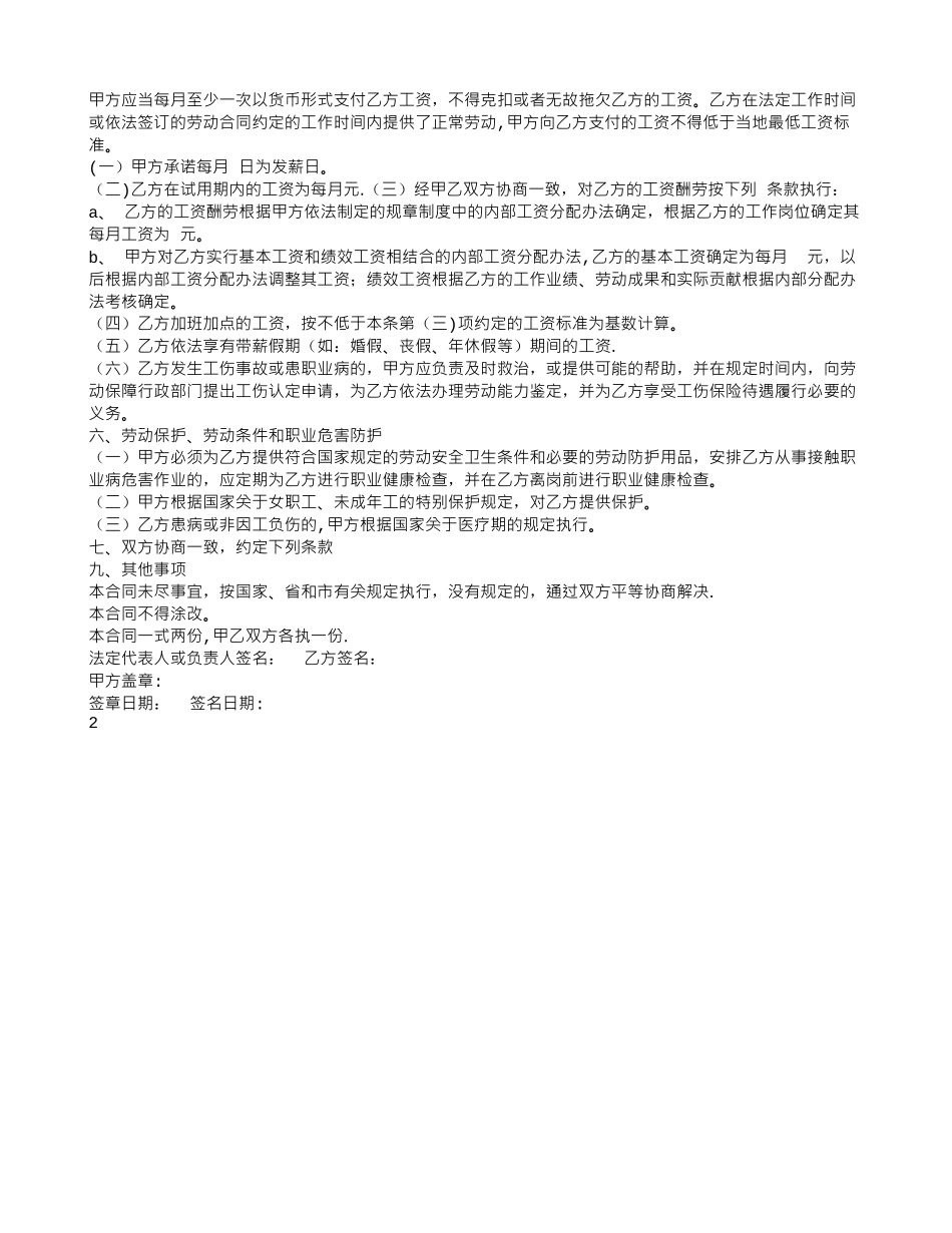
篇一:简易劳动合同书简易劳动合同书甲方:____________________地址___________________________________ 法定代表人(主要负责人):_____________ 联系电话:________________ 乙方:__________性别______身份证号码_____________________________ 现住址____________________________联系电话_______________________ 为建立劳动关系,明确双方权利义务,依据中华人民共和国《劳动法》,《劳动合同法》,在平等自愿、协商一致的基础上,订立本合同。第一条劳动合同期限本合同期限自_____年____月____日起至_____年___月___日止。其中试用期为_____年___月___日起至_____年___月___日止。试用期包括在劳动合同期内。第二条工作内容和工作地点甲方根据工作需要,安排乙方在________工作岗位,工作地点为____________。经双方协商同意,甲方可以调换乙方的工种或岗位。第三条劳动酬劳乙方按甲方规定完成工作任务的,甲方每月 目前以货币形式支付当月工资。甲方实行的工资形式的为______;工资为_____元/月,其中试用期的工资为_____元/月.甲方支付乙方的工资不得低于当地政府规定的最低工资标准。其他形式:______________________________________________________ __________________________________________________________________。第四条 工作时间和休息休假乙方实行的工作制为____________。甲方应排照国家和地方有关规定,合理安排乙方的工作和休息时间第五条 社会保险甲方应按国家和地力有关规定为乙方缴纳各项社会保险费用,乙方应当缴纳的社会保险费,由甲方从乙万工资中代扣代缴。第六条 劳动保护、劳动条件和职业危害防护等根据法律法规、规章等规定执行。第七条 劳动合同的终止与解除双方解除或终止劳动合同应按法定程序办理,甲方为乙万出具终止解陈劳动合同的通知书或相关证明,符合国家规定的,支付乙方经济补偿。第八条 劳动争议处理甲乙双方因履行本台同发生的劳动争议,双万当事人可以依法申请调解、仲裁、提起诉讼,也可以协商解决。第九条 其他未尽事项按国家及地方现行有关规定执行,或者通过协商以附件形式约定.第十条 本合同双方各执一份.涂改或未经授权代签无效.甲方(单位盖章)乙方(签字):法人代表或主要负责人或委托代理人(签字):签订时间:____年___月___日篇二:简易劳动合同范本劳动合同甲方(用人单位)名称:乙方(劳动者)名称:根据《中华人民共和国劳动合同法》以及相关法律、法规的规定,经甲、...

1、当您付费下载文档后,您只拥有了使用权限,并不意味着购买了版权,文档只能用于自身使用,不得用于其他商业用途(如 [转卖]进行直接盈利或[编辑后售卖]进行间接盈利)。
2、本站所有内容均由合作方或网友上传,本站不对文档的完整性、权威性及其观点立场正确性做任何保证或承诺!文档内容仅供研究参考,付费前请自行鉴别。
3、如文档内容存在违规,或者侵犯商业秘密、侵犯著作权等,请点击“违规举报”。

碎片内容

简单劳动合同

您可能关注的文档

确认删除?
VIP
微信客服
  • 扫码咨询
会员Q群
  • 会员专属群点击这里加入QQ群
客服邮箱
回到顶部