电脑桌面
添加小米粒文库到电脑桌面
安装后可以在桌面快捷访问

管理人员培训方案

管理人员培训方案_第1页
1/4
管理人员培训方案_第2页
2/4
管理人员培训方案_第3页
3/4
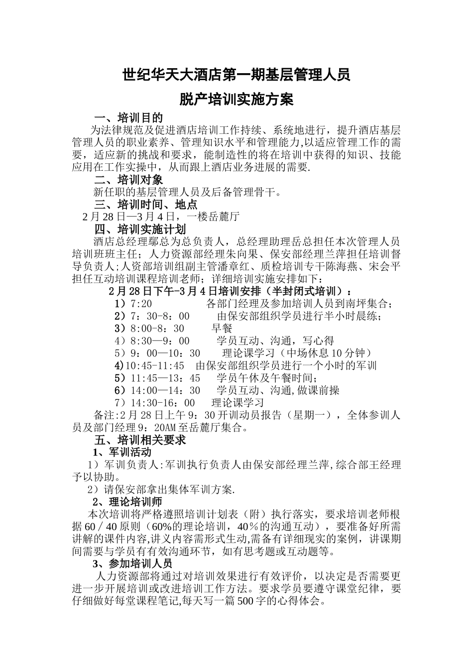
世纪华天大酒店第一期基层管理人员脱产培训实施方案一、培训目的为法律规范及促进酒店培训工作持续、系统地进行,提升酒店基层管理人员的职业素养、管理知识水平和管理能力,以适应管理工作的需要,适应新的挑战和要求,能制造性的将在培训中获得的知识、技能应用在工作实操中,从而跟上酒店业务进展的需要.二、培训对象新任职的基层管理人员及后备管理骨干。三、培训时间、地点 2 月 28 日—3 月 4 日,一楼岳麓厅四、培训实施计划酒店总经理鄢总为总负责人,总经理助理岳总担任本次管理人员培训班班主任;人力资源部经理朱向果、保安部经理兰萍担任培训督导负责人;人资部培训组副主管潘章红、质检培训专干陈海燕、宋会平担任互动培训课程培训老师;详细培训实施安排如下:2 月 28 日下午-3 月 4 日培训安排(半封闭式培训):1)7:20 各部门经理及参加培训人员到南坪集合;2)7:30-8:00 由保安部组织学员进行半小时晨练;3)8:00-8:30 早餐4)8:30—9:00 学员互动、沟通,写心得5)9:00—10:30 理论课学习(中场休息 10 分钟)4)10:45-11:45 由保安部组织学员进行一个小时的军训5)11:45—13:45 学员午休及午餐时间;6)14:00—14:30 学员互动、沟通,做课前操7)14:30-16:00 理论课学习备注:2 月 28 日上午 9:30 开训动员报告(星期一),全体参训人员及部门经理 9:20AM 至岳麓厅集合。五、培训相关要求1、军训活动1)军训负责人:军训执行负责人由保安部经理兰萍,综合部王经理予以协助。2)请保安部拿出集体军训方案.2、理论培训师本次培训将严格遵照培训计划表(附)执行落实,要求培训老师根据 60∕40 原则(60%的理论培训,40%的沟通互动),要准备好所需讲解的课件内容,讲义内容需形式生动,需备有详细现实的案例,讲课期间需要与学员有有效沟通环节,如有思考题或互动题等。3、参加培训人员人力资源部将通过对培训效果进行有效评价,以决定是否需要更进一步开展培训或改进培训工作方法。要求学员要遵守课堂纪律,要仔细做好每堂课程笔记,每天写一篇 500 字的心得体会。4、培训纪律① 基层管理人员必须参加本次培训课程的学习,因特别原因不能参加培训的应提前提出书面申请,报人力资源部批准,否则按旷工处理;② 学习期间实行培训签到制|(附件:1),学员应当按时到课、仔细听课;将手机调到振动状态,上课期间不允许接听电话;上课期间一律着平底胶鞋,不充许着皮鞋及高跟鞋。③ 员工如旷课...

1、当您付费下载文档后,您只拥有了使用权限,并不意味着购买了版权,文档只能用于自身使用,不得用于其他商业用途(如 [转卖]进行直接盈利或[编辑后售卖]进行间接盈利)。
2、本站所有内容均由合作方或网友上传,本站不对文档的完整性、权威性及其观点立场正确性做任何保证或承诺!文档内容仅供研究参考,付费前请自行鉴别。
3、如文档内容存在违规,或者侵犯商业秘密、侵犯著作权等,请点击“违规举报”。

碎片内容

管理人员培训方案

津创媒+ 关注
实名认证
内容提供者

欢迎交流文创,小店资料希望满足您的需要。

确认删除?
VIP
微信客服
  • 扫码咨询
会员Q群
  • 会员专属群点击这里加入QQ群
客服邮箱
回到顶部