电脑桌面
添加小米粒文库到电脑桌面
安装后可以在桌面快捷访问

管道施工安全技术交底

管道施工安全技术交底_第1页
1/1
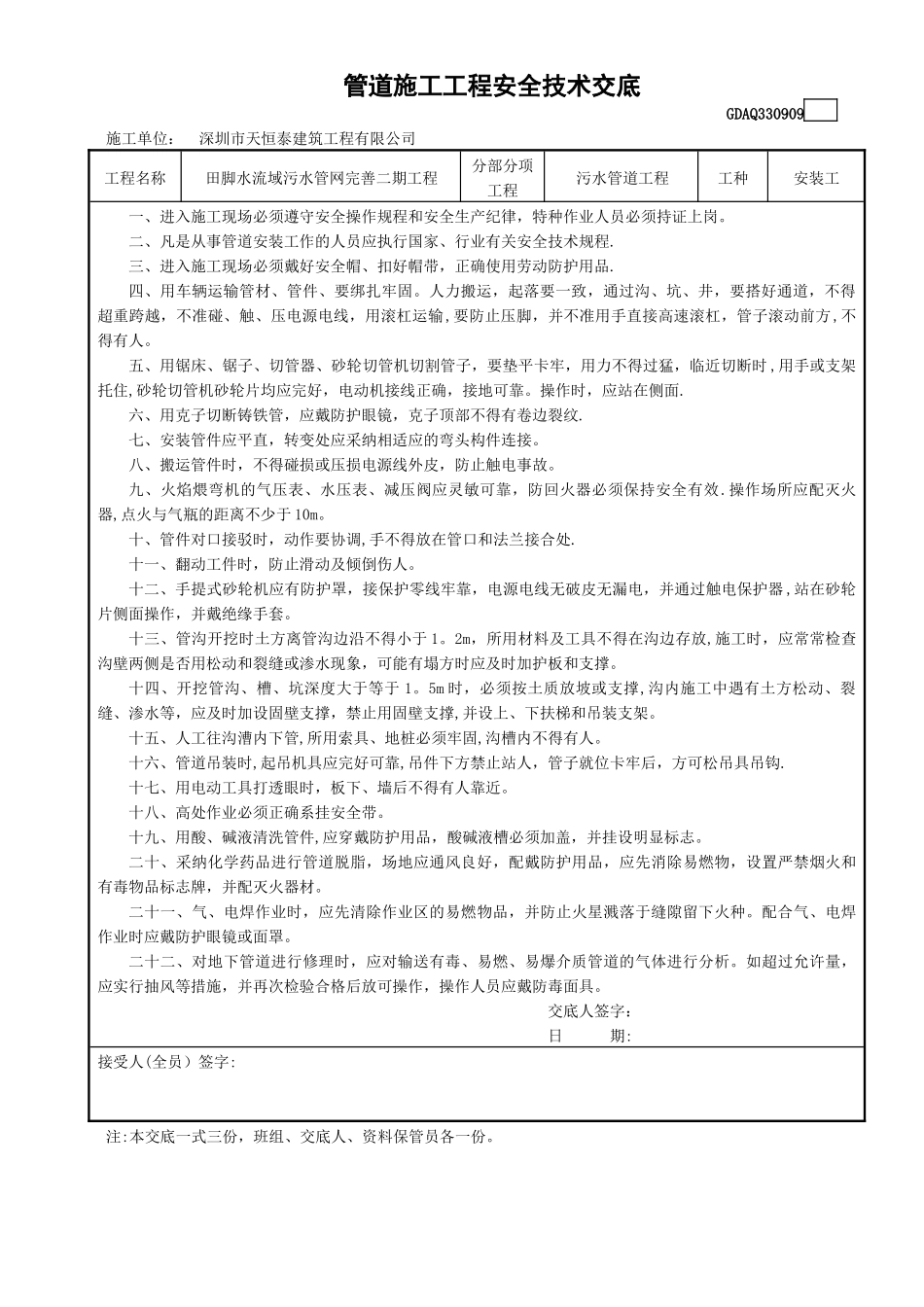
管道施工工程安全技术交底GDAQ330909 施工单位: 深圳市天恒泰建筑工程有限公司工程名称 田脚水流域污水管网完善二期工程分部分项工程 污水管道工程 工种安装工 一、进入施工现场必须遵守安全操作规程和安全生产纪律,特种作业人员必须持证上岗。二、凡是从事管道安装工作的人员应执行国家、行业有关安全技术规程.三、进入施工现场必须戴好安全帽、扣好帽带,正确使用劳动防护用品.四、用车辆运输管材、管件、要绑扎牢固。人力搬运,起落要一致,通过沟、坑、井,要搭好通道,不得超重跨越,不准碰、触、压电源电线,用滚杠运输,要防止压脚,并不准用手直接高速滚杠,管子滚动前方,不得有人。五、用锯床、锯子、切管器、砂轮切管机切割管子,要垫平卡牢,用力不得过猛,临近切断时 ,用手或支架托住,砂轮切管机砂轮片均应完好,电动机接线正确,接地可靠。操作时,应站在侧面.六、用克子切断铸铁管,应戴防护眼镜,克子顶部不得有卷边裂纹.七、安装管件应平直,转变处应采纳相适应的弯头构件连接。八、搬运管件时,不得碰损或压损电源线外皮,防止触电事故。九、火焰煨弯机的气压表、水压表、减压阀应灵敏可靠,防回火器必须保持安全有效.操作场所应配灭火器,点火与气瓶的距离不少于 10m。十、管件对口接驳时,动作要协调,手不得放在管口和法兰接合处.十一、翻动工件时,防止滑动及倾倒伤人。十二、手提式砂轮机应有防护罩,接保护零线牢靠,电源电线无破皮无漏电,并通过触电保护器 ,站在砂轮片侧面操作,并戴绝缘手套。十三、管沟开挖时土方离管沟边沿不得小于 1。2m,所用材料及工具不得在沟边存放,施工时,应常常检查沟壁两侧是否用松动和裂缝或渗水现象,可能有塌方时应及时加护板和支撑。十四、开挖管沟、槽、坑深度大于等于 1。5m 时,必须按土质放坡或支撑,沟内施工中遇有土方松动、裂缝、渗水等,应及时加设固壁支撑,禁止用固壁支撑,并设上、下扶梯和吊装支架。十五、人工往沟漕内下管,所用索具、地桩必须牢固,沟槽内不得有人。十六、管道吊装时,起吊机具应完好可靠,吊件下方禁止站人,管子就位卡牢后,方可松吊具吊钩.十七、用电动工具打透眼时,板下、墙后不得有人靠近。十八、高处作业必须正确系挂安全带。十九、用酸、碱液清洗管件,应穿戴防护用品,酸碱液槽必须加盖,并挂设明显标志。二十、采纳化学药品进行管道脱脂,场地应通风良好,配戴防护用品,应先消除易燃物,设置严禁烟火和有毒物品标志牌,并配灭火器材。二十...

1、当您付费下载文档后,您只拥有了使用权限,并不意味着购买了版权,文档只能用于自身使用,不得用于其他商业用途(如 [转卖]进行直接盈利或[编辑后售卖]进行间接盈利)。
2、本站所有内容均由合作方或网友上传,本站不对文档的完整性、权威性及其观点立场正确性做任何保证或承诺!文档内容仅供研究参考,付费前请自行鉴别。
3、如文档内容存在违规,或者侵犯商业秘密、侵犯著作权等,请点击“违规举报”。

碎片内容

管道施工安全技术交底

您可能关注的文档

确认删除?
VIP
微信客服
  • 扫码咨询
会员Q群
  • 会员专属群点击这里加入QQ群
客服邮箱
回到顶部