电脑桌面
添加小米粒文库到电脑桌面
安装后可以在桌面快捷访问

细胞房管理规章制度

细胞房管理规章制度_第1页
1/4
细胞房管理规章制度_第2页
2/4
细胞房管理规章制度_第3页
3/4
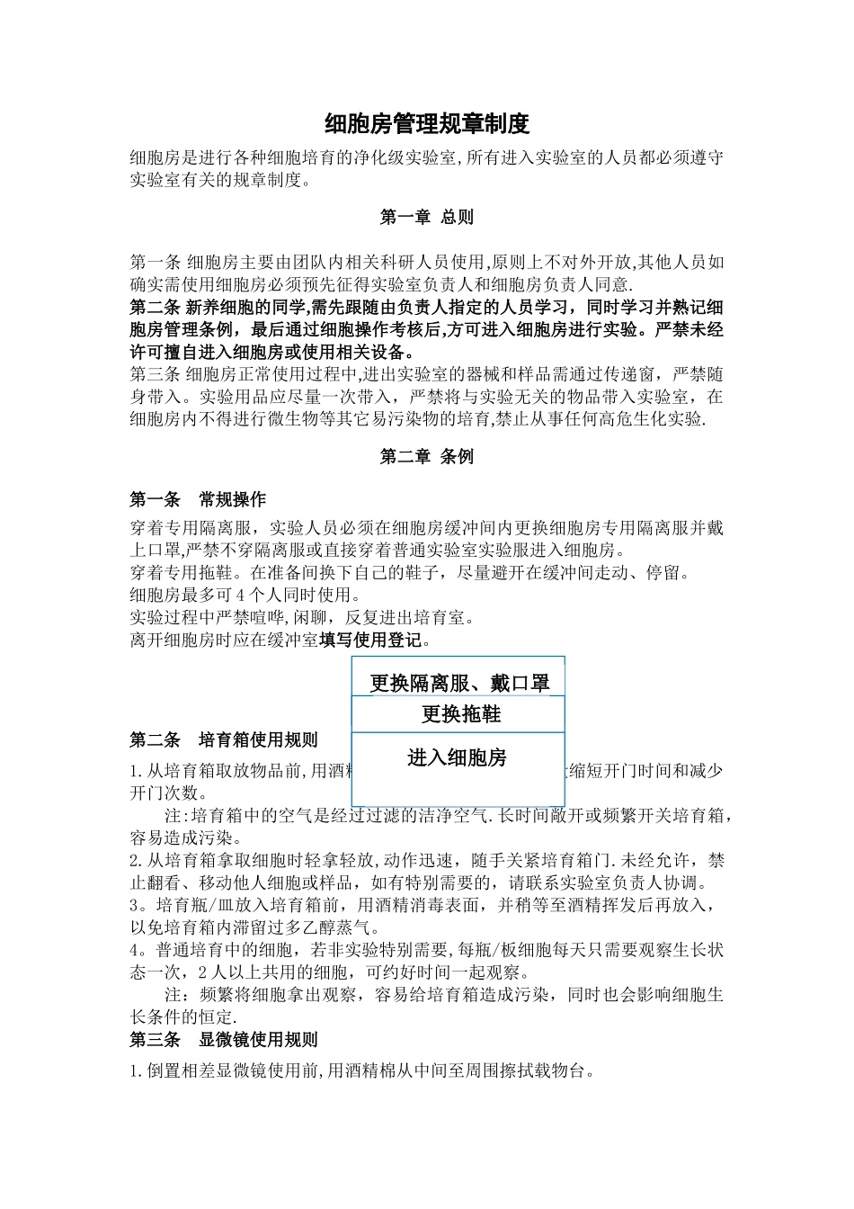
细胞房管理规章制度细胞房是进行各种细胞培育的净化级实验室,所有进入实验室的人员都必须遵守实验室有关的规章制度。第一章 总则第一条 细胞房主要由团队内相关科研人员使用,原则上不对外开放,其他人员如确实需使用细胞房必须预先征得实验室负责人和细胞房负责人同意.第二条 新养细胞的同学,需先跟随由负责人指定的人员学习,同时学习并熟记细胞房管理条例,最后通过细胞操作考核后,方可进入细胞房进行实验。严禁未经许可擅自进入细胞房或使用相关设备。第三条 细胞房正常使用过程中,进出实验室的器械和样品需通过传递窗,严禁随身带入。实验用品应尽量一次带入,严禁将与实验无关的物品带入实验室,在细胞房内不得进行微生物等其它易污染物的培育,禁止从事任何高危生化实验.第二章 条例第一条 常规操作穿着专用隔离服,实验人员必须在细胞房缓冲间内更换细胞房专用隔离服并戴上口罩,严禁不穿隔离服或直接穿着普通实验室实验服进入细胞房。穿着专用拖鞋。在准备间换下自己的鞋子,尽量避开在缓冲间走动、停留。细胞房最多可 4 个人同时使用。实验过程中严禁喧哗,闲聊,反复进出培育室。离开细胞房时应在缓冲室填写使用登记。第二条 培育箱使用规则1.从培育箱取放物品前,用酒精清洁双手(或手套),尽量缩短开门时间和减少开门次数。 注:培育箱中的空气是经过过滤的洁净空气.长时间敞开或频繁开关培育箱,容易造成污染。2.从培育箱拿取细胞时轻拿轻放,动作迅速,随手关紧培育箱门.未经允许,禁止翻看、移动他人细胞或样品,如有特别需要的,请联系实验室负责人协调。3。培育瓶/皿放入培育箱前,用酒精消毒表面,并稍等至酒精挥发后再放入,以免培育箱内滞留过多乙醇蒸气。4。普通培育中的细胞,若非实验特别需要,每瓶/板细胞每天只需要观察生长状态一次,2 人以上共用的细胞,可约好时间一起观察。 注:频繁将细胞拿出观察,容易给培育箱造成污染,同时也会影响细胞生长条件的恒定.第三条 显微镜使用规则1.倒置相差显微镜使用前,用酒精棉从中间至周围擦拭载物台。更换隔离服、戴口罩更换拖鞋进入细胞房2。短时间内需再次使用显微镜时,为避开频繁开关显微镜电源,可不必关闭显微镜电源,但须将亮度旋钮调到最低;较长时间不需使用或离开细胞房时,须按规定关闭显微镜电源.第四条 超净台相关操作规则1。超净台使用遵循预约原则。在细胞房入口处预约,细胞房内填写使用登记.a:无预约者若有必要在他人预约时段内使用,需先征得预约者的同...

1、当您付费下载文档后,您只拥有了使用权限,并不意味着购买了版权,文档只能用于自身使用,不得用于其他商业用途(如 [转卖]进行直接盈利或[编辑后售卖]进行间接盈利)。
2、本站所有内容均由合作方或网友上传,本站不对文档的完整性、权威性及其观点立场正确性做任何保证或承诺!文档内容仅供研究参考,付费前请自行鉴别。
3、如文档内容存在违规,或者侵犯商业秘密、侵犯著作权等,请点击“违规举报”。

碎片内容

细胞房管理规章制度

您可能关注的文档

确认删除?
VIP
微信客服
  • 扫码咨询
会员Q群
  • 会员专属群点击这里加入QQ群
客服邮箱
回到顶部