电脑桌面
添加小米粒文库到电脑桌面
安装后可以在桌面快捷访问

给排水安装工程施工方案

给排水安装工程施工方案_第1页
1/22
给排水安装工程施工方案_第2页
2/22
给排水安装工程施工方案_第3页
3/22
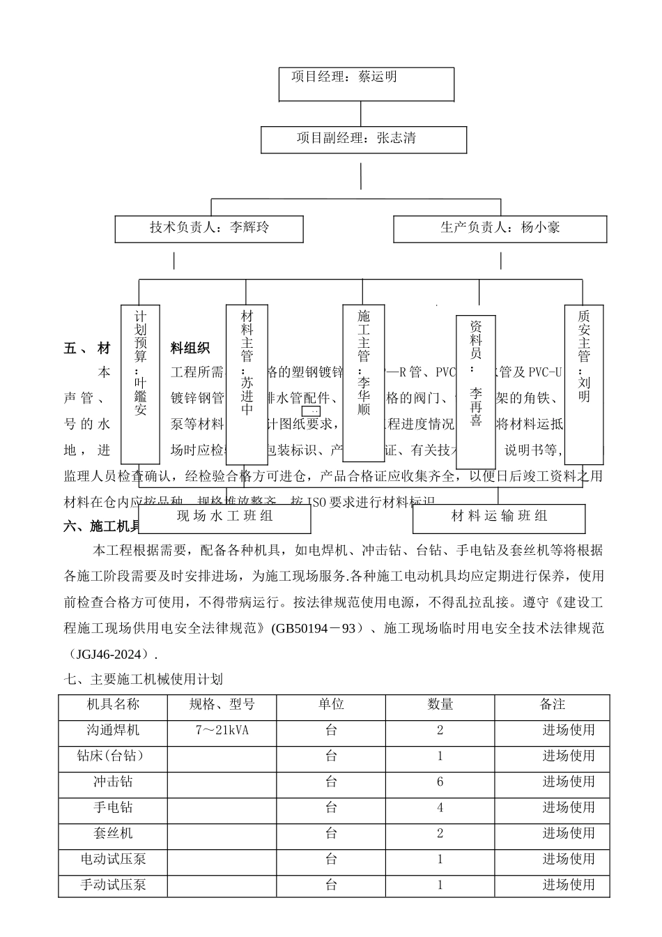
给排水安装工程施工方案一.工程概况1、工程名称:住宅小区:8 号楼及 8 号楼地下室(保利阳光新城)2、工程地点:广州市花都区风神大道与花港大道交汇处3、建筑面积:约 40714.07 m2,商品房。4、层数/栋:8-1/25 层 8-2/25 层 8-3/25 层5、结构类别:RC6、建设单位:广州市保利置业有限公司7、设计单位:广东明都设计有限公司 广州市瀚景建筑工程设计事务所8、监理单位:广东天衡工程建设咨询监理有限公司9、土建施工单位:保利建设开发总公司10、水电施工单位:保利建设开发总公司11、承包范围:给水、排水工程安装12、系统简介:给水系统:除庭院绿化用水、地下室杂用水、1 至 5 层住宅用水采纳自来水直供外,其余用水均采纳二次供水,二次供水由位于 6#楼地下室水泵设备供水管网引两条 DN110 管供给,自来水由本小区自来水管网引一条 DN160 管供给。排水系统:室内外排水系统均采纳雨、污分流制.其中污水系统中粪便污水与洗涤废水合用一个管网系统,排入小区市政污水管网.所有埋地排水管与检查井连接点采纳柔性连接,且先采纳 0。80m 长的短管与检查井连接,短管之后再连接标准管长的管。雨水系统:采纳重力流雨水排放系统。所有埋地排水管与检查井连接点采纳柔性连接,且先采纳 0.80m 长的短管与检查井连接,短管之后再连接标准管长的管.雨水量约为 226L/S,排入小区市政雨水管网。给水系统:地下室、首至五层由小区环形供水管网接入,五层以上由 6#楼地下室水池及加压泵房设备供水,超压楼层采纳减压阀减压供水。排水系统:室内排水系统均采纳雨、污分流制,雨水排入市政雨水管网。粪便污水经小区化粪池处理后与生活污水排入市政污水管网。二、施工准备做好施工准备是保证工程质量、工期及进行安全生产的重要前提,结合本工程的特点,做好如下的工作:1、组织强有力的项目班子,明确分工,责任到人,明确在架构图上,并悬挂墙上。严格把好安全、质量关,使各个工序顺利展开。2、由项目班子组织专业技术人员进行图纸会审,体现设计意图,结合本工程的使用功能,尽可能提出合理化建议,供甲方、设计参考。经过会审确定的施工图纸和会审记录,即为工程的正式文件。根据施工图纸和会审记录制定材料预算,开列材料、设备订货清单,组织材料采购,按时供应现场需用。3、根据施工图纸,组织相关人员勘察施工现场,使之熟悉施工现场和施工条件。拟定临时设施的具体位置,确定设备、材料仓库和人员的出入通道。与土建配合施工时,应复核有...

1、当您付费下载文档后,您只拥有了使用权限,并不意味着购买了版权,文档只能用于自身使用,不得用于其他商业用途(如 [转卖]进行直接盈利或[编辑后售卖]进行间接盈利)。
2、本站所有内容均由合作方或网友上传,本站不对文档的完整性、权威性及其观点立场正确性做任何保证或承诺!文档内容仅供研究参考,付费前请自行鉴别。
3、如文档内容存在违规,或者侵犯商业秘密、侵犯著作权等,请点击“违规举报”。

碎片内容

给排水安装工程施工方案

雏圣文化+ 关注
实名认证
内容提供者

欢迎光临,大量办公文档供您挑选。

确认删除?
VIP
微信客服
  • 扫码咨询
会员Q群
  • 会员专属群点击这里加入QQ群
客服邮箱
回到顶部