电脑桌面
添加小米粒文库到电脑桌面
安装后可以在桌面快捷访问

绩效分配方案定稿

绩效分配方案定稿_第1页
1/4
绩效分配方案定稿_第2页
2/4
绩效分配方案定稿_第3页
3/4
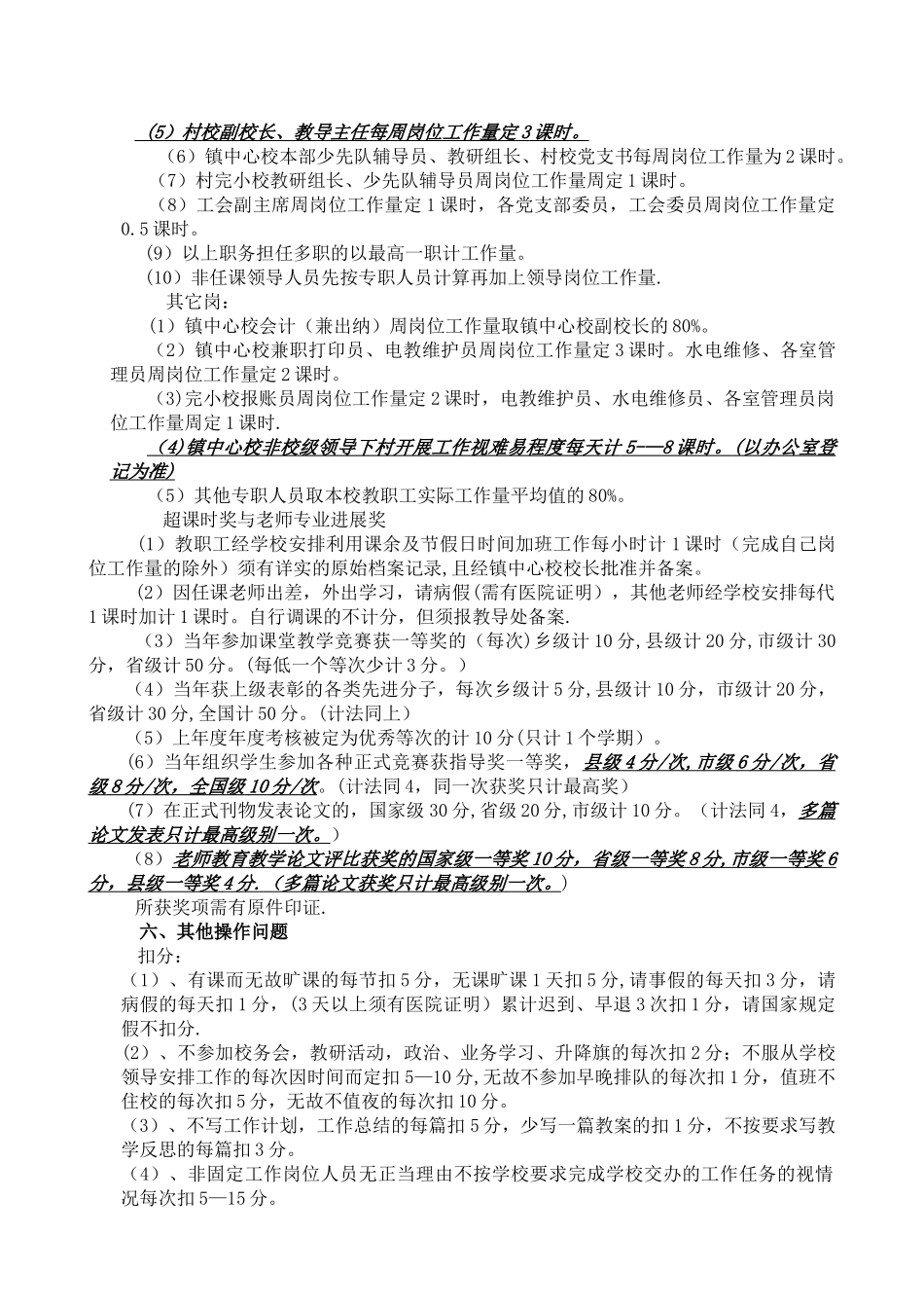
Xxx 中心小学教职工奖励性绩效工资分配方案(草案)为推动我镇小学教职工奖励性绩效工资制度的顺利实施,根据《右江区义务教育学校奖励性绩效工资分配指导意见》(试行)的精神,现结合我镇实际制定本方案。一、指导思想以邓小平理论和“三个代表"重要思想为指导,深化贯彻落实科学进展观,以提高老师队伍素养为核心,充分发挥绩效工资的激励功能,调动广阔教职工的积极性、制造性,充分体现以德为先,多劳多得,优劳优酬的分配激励机制,促进我镇小学教育的持续健康进展。二、分配基本原则1。坚持以德为先、注重实效、多劳多得、优劳优酬的原则。2.坚持重点向一线老师、骨干老师和做出突出贡献的其他工作人员倾斜的原则,既要考虑一线老师,又要兼顾不同岗位特性。3。坚持民主公开、程序法律规范、科学合理、简便易行的原则。 三、奖励性绩效工资实施对象本镇小学所有在编在岗的正式工作人员。四、奖励性绩效工资项目的设立和分配奖励性绩效工资设立基本课时(工作量)津贴,实际任课课时(岗位工作量)津贴 ,超课时津贴,领导岗位津贴,班主任津贴,边远岗位津贴,教育教学成果奖,老师专业进展奖等项目。(一)基本课时(岗位工作量)津贴,教职工完成基本课时(岗位工作量),且年度考核合格以上的,即发放人事部门核算其个人应得的奖励性绩效工资的 50%作为基本课时(岗位工作量)津贴,年度考核基本合格的发放其个人应得 25%,年度考核不合格的不发放基本课时(岗位工作量)津贴。如请病(事)假达一个月或一个学期的,当月或当学期只发其个人应得的奖励性绩效工资的 50%,不再参加第二次奖励性分配。对不履行工作职责,不完成学校布置工作任务的,视工作失职程度经学校领导班子讨论决定可酌情扣除基本课时津贴的 1%——20%。(二)边远岗位津贴(约占奖励性绩效工资总量的 3%)1。在那银小学、洞好小学、平乐小学、中心校本部、百头小学、鲁下小学及家庭住址距所在任课学校不足 10 公里的村中心校工作的人员不享受此项津贴。2。家庭住址在本镇但不在工作当地的(距 10 公里以外)村级学校及其他外地人员在集合、六能、世加、平禄、仁相小学工作的每月享受津贴 20 元。1.家庭住址在百色城(或以外)在练乡、竹凤、意尤、花红、年洪、那合、林河小学工作的人员每月享受津贴 30 元。4。在教学点工作(家庭住址不在本屯)的所有人员每月享受津贴 50 元。5.家庭住址需有房产证或户口簿印证。6。每学期按 5 个月计发。(三)班主任津贴 ....

1、当您付费下载文档后,您只拥有了使用权限,并不意味着购买了版权,文档只能用于自身使用,不得用于其他商业用途(如 [转卖]进行直接盈利或[编辑后售卖]进行间接盈利)。
2、本站所有内容均由合作方或网友上传,本站不对文档的完整性、权威性及其观点立场正确性做任何保证或承诺!文档内容仅供研究参考,付费前请自行鉴别。
3、如文档内容存在违规,或者侵犯商业秘密、侵犯著作权等,请点击“违规举报”。

碎片内容

绩效分配方案定稿

确认删除?
VIP
微信客服
  • 扫码咨询
会员Q群
  • 会员专属群点击这里加入QQ群
客服邮箱
回到顶部