电脑桌面
添加小米粒文库到电脑桌面
安装后可以在桌面快捷访问

绩效工资分配方法VIP专享

绩效工资分配方法_第1页
1/3
绩效工资分配方法_第2页
2/3
绩效工资分配方法_第3页
3/3
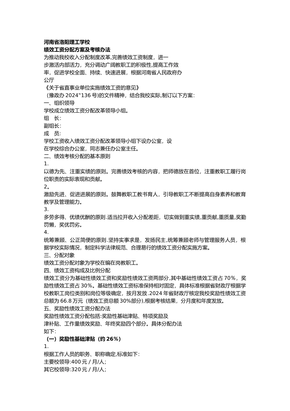
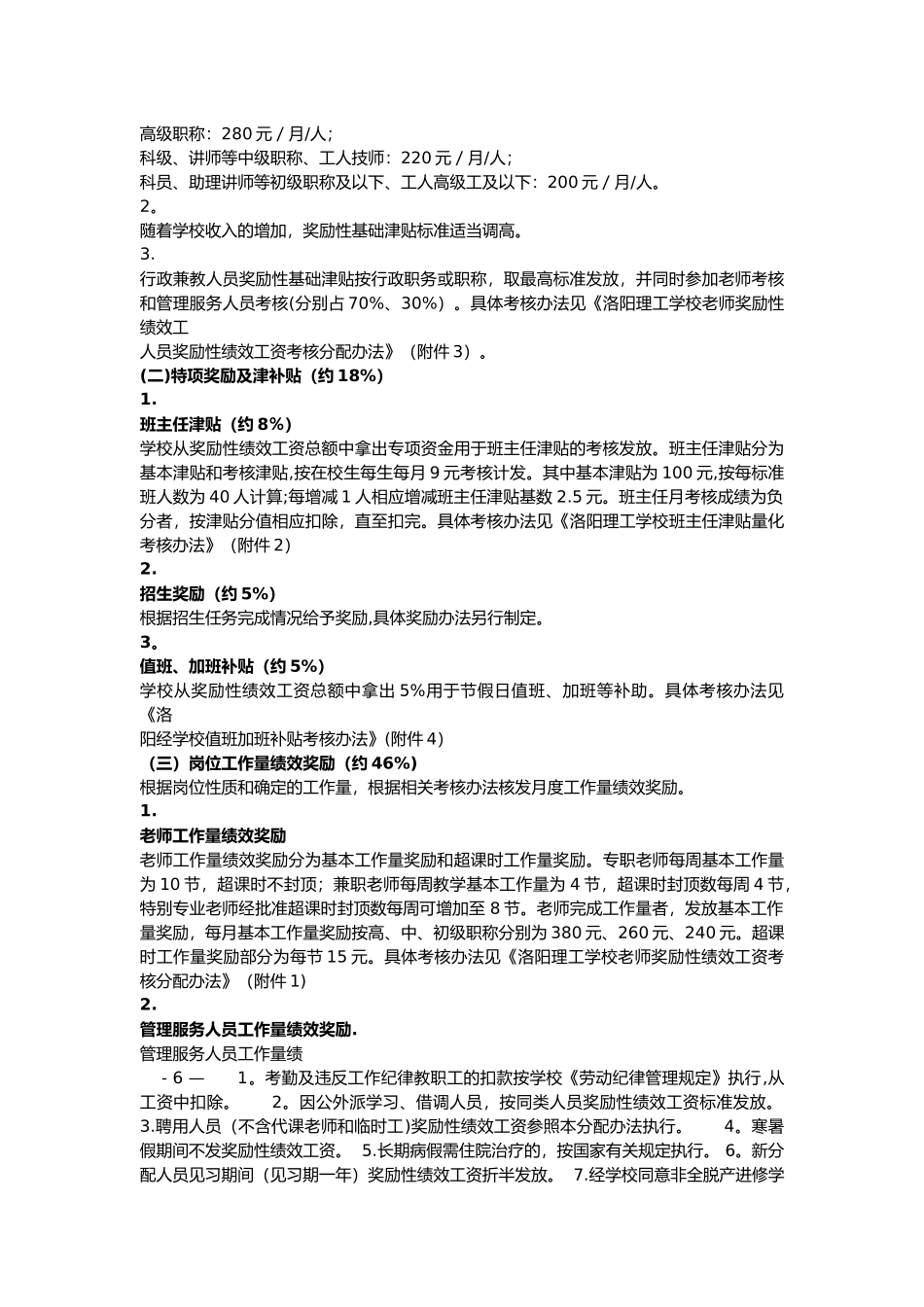
河南省洛阳理工学校绩效工资分配方案及考核办法为推动我校收入分配制度改革,完善绩效工资制度,进一步激活内部活力,充分调动广阔教职工的积极性,提高工作效率,促进学校全面、持续、快速进展,根据河南省人民政府办公厅《关于省直事业单位实施绩效工资的意见》(豫政办 2024‟136 号)的文件精神,结合我校实际,制订以下方案:一、组织领导学校成立绩效工资分配改革领导小组。组长:副组长:成员:学校工资收入绩效工资分配改革领导小组下设办公室,设在学校综合办公室,同志兼任办公室主任。二、绩效考核分配的基本原则1.以德为先、注重实绩的原则。完善绩效考核的内容,把师德放在首位,注重教职工履行岗位职责的实际表现和贡献。2。激励先进、促进进展的原则。鼓舞教职工教书育人,引导教职工不断提高自身素养和教育教学及管理能力。3.多劳多得、优绩优酬的原则.适当拉开收入分配差距,切实做到重实绩,重贡献,重质量,奖勤罚懒,奖优罚劣。4.统筹兼顾、公正简便的原则.坚持实事求是,发扬民主,统筹兼顾老师与管理服务人员,根据学校实际情况,制定科学法律规范、合理易行的绩效工资分配实施方案。三、分配对象绩效工资分配对象为学校在编在岗教职工。四、绩效工资构成及比例分配绩效工资分为基础性绩效工资和奖励性绩效工资两部分,其中基础性绩效工资占 70%,奖励性绩效工资占 30%。基础性绩效工资标准保持相对固定,具体标准根据省财政厅根据学校教职工岗位类别和岗位等级确定,按月发放.2024 年省财政厅核定我校奖励性绩效工资总额为 66.8 万元(绩效工资总额 30%部分),根据考核结果,分月度和年度发放。五、奖励性绩效工资分配办法奖励性绩效工资分配包括:奖励性基础津贴、特项奖励及津补贴、工作量绩效奖励、年终奖励四个部分。具体分配办法如下:(一)奖励性基础津贴(约 26%)1.根据工作人员的职务、职称确定,标准如下:主要校领导:400 元/月/人;其它校领导:320 元/月/人;高级职称:280 元/月/人;科级、讲师等中级职称、工人技师:220 元/月/人;科员、助理讲师等初级职称及以下、工人高级工及以下:200 元/月/人。2。随着学校收入的增加,奖励性基础津贴标准适当调高。3.行政兼教人员奖励性基础津贴按行政职务或职称,取最高标准发放,并同时参加老师考核和管理服务人员考核(分别占 70%、30%)。具体考核办法见《洛阳理工学校老师奖励性绩效工人员奖励性绩效工资考核分配办法》(附件 3)。(二)特项奖励及...

1、当您付费下载文档后,您只拥有了使用权限,并不意味着购买了版权,文档只能用于自身使用,不得用于其他商业用途(如 [转卖]进行直接盈利或[编辑后售卖]进行间接盈利)。
2、本站所有内容均由合作方或网友上传,本站不对文档的完整性、权威性及其观点立场正确性做任何保证或承诺!文档内容仅供研究参考,付费前请自行鉴别。
3、如文档内容存在违规,或者侵犯商业秘密、侵犯著作权等,请点击“违规举报”。

碎片内容

绩效工资分配方法

确认删除?
VIP
微信客服
  • 扫码咨询
会员Q群
  • 会员专属群点击这里加入QQ群
客服邮箱
回到顶部