电脑桌面
添加小米粒文库到电脑桌面
安装后可以在桌面快捷访问

绩效工资考核办法

绩效工资考核办法_第1页
1/10
绩效工资考核办法_第2页
2/10
绩效工资考核办法_第3页
3/10
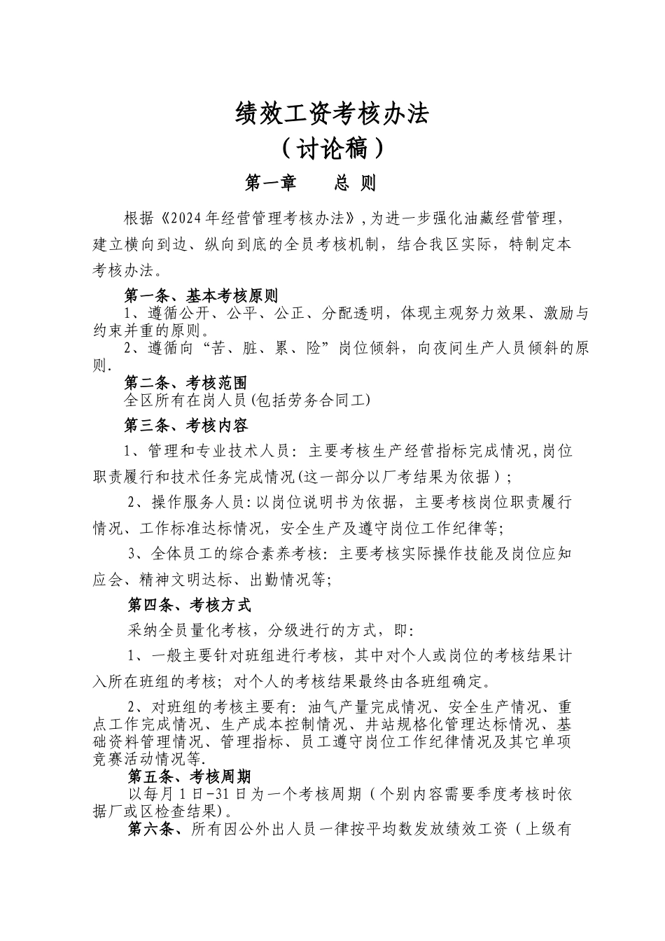
绩效工资考核办法(讨论稿)第一章 总 则根据《2024 年经营管理考核办法》,为进一步强化油藏经营管理,建立横向到边、纵向到底的全员考核机制,结合我区实际,特制定本考核办法。第一条、基本考核原则1、遵循公开、公平、公正、分配透明,体现主观努力效果、激励与约束并重的原则。2、遵循向“苦、脏、累、险”岗位倾斜,向夜间生产人员倾斜的原则.第二条、考核范围全区所有在岗人员(包括劳务合同工)第三条、考核内容1、管理和专业技术人员:主要考核生产经营指标完成情况,岗位职责履行和技术任务完成情况(这一部分以厂考结果为依据);2、操作服务人员:以岗位说明书为依据,主要考核岗位职责履行情况、工作标准达标情况,安全生产及遵守岗位工作纪律等;3、全体员工的综合素养考核:主要考核实际操作技能及岗位应知应会、精神文明达标、出勤情况等;第四条、考核方式采纳全员量化考核,分级进行的方式,即:1、一般主要针对班组进行考核,其中对个人或岗位的考核结果计入所在班组的考核;对个人的考核结果最终由各班组确定。2、对班组的考核主要有:油气产量完成情况、安全生产情况、重点工作完成情况、生产成本控制情况、井站规格化管理达标情况、基础资料管理情况、管理指标、员工遵守岗位工作纪律情况及其它单项竞赛活动情况等.第五条、考核周期以每月 1 日-31 日为一个考核周期(个别内容需要季度考核时依据厂或区检查结果)。 第六条、所有因公外出人员一律按平均数发放绩效工资(上级有特别要求的,按特别要求执行)。第二章 考核形式各计量站基本薪点工资的考核,根据各计量站所辖油水井数、长停井井数、外部环境、巡井远近、管理难易,确定岗位基本薪点,适当考虑技术含量.计量站以外人员基本薪点以全区平均点数乘以其岗位系数确定.同时,对各班组完成的特别工作进行特别考核。个人实得岗位薪点数量作为绩效工资分配的最终依据。第七条、基本薪点设置第八条、岗位系数: 1、班长、组室长、技术员、生产骨干:1.22、前线大、小班、维修班、清蜡班、电工班、注水班、小班调度、警务区、作业监督系数:1。13、后勤:1.04、每月薪点值最高不突破 1。5 元,最低不低于 1.0 元。薪点值假如低于 1 元的,将调整全区的基本薪点。5、各组室提供考核数据必须及时准确,不及时准确提供考核数据的,扣主管组室长薪点 50—100 点。第九条、考核基数每月厂兑现的绩效工资,扣除加班、夜班工资及需特别奖励的奖(金)励外,剩余部分为绩效工资基...

1、当您付费下载文档后,您只拥有了使用权限,并不意味着购买了版权,文档只能用于自身使用,不得用于其他商业用途(如 [转卖]进行直接盈利或[编辑后售卖]进行间接盈利)。
2、本站所有内容均由合作方或网友上传,本站不对文档的完整性、权威性及其观点立场正确性做任何保证或承诺!文档内容仅供研究参考,付费前请自行鉴别。
3、如文档内容存在违规,或者侵犯商业秘密、侵犯著作权等,请点击“违规举报”。

碎片内容

绩效工资考核办法

您可能关注的文档

确认删除?
VIP
微信客服
  • 扫码咨询
会员Q群
  • 会员专属群点击这里加入QQ群
客服邮箱
回到顶部