电脑桌面
添加小米粒文库到电脑桌面
安装后可以在桌面快捷访问

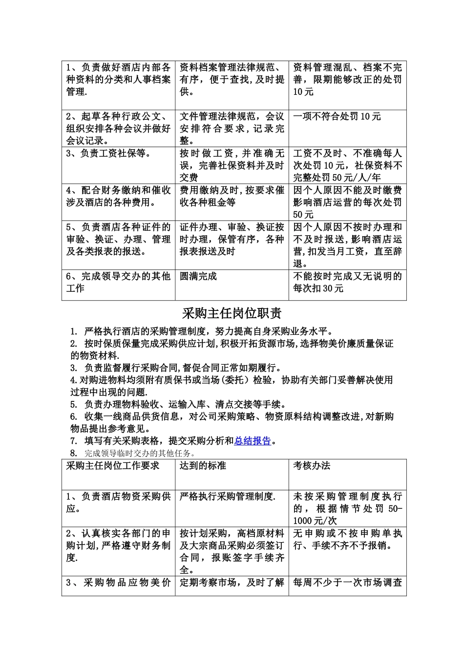
综合部部长岗位职责

综合部部长岗位职责_第1页
1/7
综合部部长岗位职责_第2页
2/7
综合部部长岗位职责_第3页
3/7
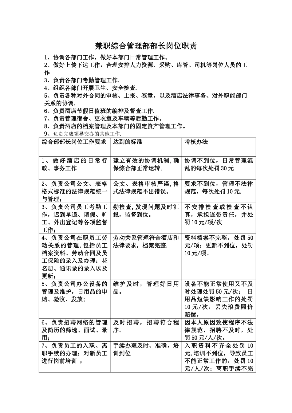
兼职综合管理部部长岗位职责1、协调各部门工作,做好本部门日常管理工作。2、做好上传下达工作,合理安排人力资源、采购、库管、司机等岗位人员的工作3、负责各部门考勤管理工作.4、组织各部门开展卫生、安全检查.5、负责各种对外合同的审核、上报、签章,以及酒店法律事务、对外职能部门关系的协调.6、负责酒店节假日值班的编排及督查工作.7、负责管理宿舍、更衣室及车辆等后勤工作。8、负责酒店的档案管理及本部门的固定资产管理工作。9、负责完成领导交办的其他工作.综合部部长岗位工作要求达到的标准考核办法1 、 做 好 酒 店 的 日 常 行政、事务工作建立有效的协调机制,确保综合部正常运转。协调不到位,日常管理混乱的每次处罚 30 元2、负责公司公文、表格格式标准的法律规范统一与管理;公文、表格审核严谨,格式法律规范不出错误。要求不到位,管理不法律规范,每次处罚 10 元.3、负责公司员工考勤工作,迟到早退、请假、旷工、外出登记等各项监督工作;勤检查,发现问题及时汇报,监督到位。不 安 排 检 查 或 检 查 不 认真,承担连带责任,并处罚 10 元/项/次4、负责公司在职员工劳动关系的管理,包括员工档案资料、劳动合同及员工保险的录入及办理;花名册、通讯录的录入以及更新;劳动关系管理符合酒店和法律要求,档案完整.资料档案不完整,处罚 50元/项;更新不到位,处罚10 元/项。5、负责公司办公设备的管理及维护,日用品的申购、验收、发放;维护及时,管理好日用品。设备不能正常使用又不及时处理处罚 50 元/次; 日用品短缺影响工作的处罚10 元/次,丢失浪费照价赔偿。6、负责招聘网络的管理及简历的筛选、面试、录用;及时招聘,招聘符合程序。因本人原因致使程序不法律规范,招聘不及时,处罚 50 元/人/次。7、负责员工的入职、离职手续的办理;对新员工进行岗前培训 ;手续办理及时、准确,培训到位入 职 资 料 不 齐 全 处 罚 10元,培训不到位,导致员工不能正常工作的,处罚 10元/人/次;离职手续不完整造成酒店经济损失的,承担经济赔偿.8、拟定酒店内部的年度培训计划和培训工作的组织协调,包括业务培训、企业文化培训、晋升培训等,配合培训师完成培训工作;培训有计划、有组织、有协调工作不到位处罚 50 元/次.9、严格执行档案和文件的管理制度,做好文件材料、音像制品的安全和保密、保管工作;档案和文件专人保管,安全保密工作到位管理混乱或失误造成损失的,处罚 50...

1、当您付费下载文档后,您只拥有了使用权限,并不意味着购买了版权,文档只能用于自身使用,不得用于其他商业用途(如 [转卖]进行直接盈利或[编辑后售卖]进行间接盈利)。
2、本站所有内容均由合作方或网友上传,本站不对文档的完整性、权威性及其观点立场正确性做任何保证或承诺!文档内容仅供研究参考,付费前请自行鉴别。
3、如文档内容存在违规,或者侵犯商业秘密、侵犯著作权等,请点击“违规举报”。

碎片内容

综合部部长岗位职责

您可能关注的文档

确认删除?
VIP
微信客服
  • 扫码咨询
会员Q群
  • 会员专属群点击这里加入QQ群
客服邮箱
回到顶部