电脑桌面
添加小米粒文库到电脑桌面
安装后可以在桌面快捷访问

网络工程项目施工流程VIP专享

网络工程项目施工流程_第1页
1/5
网络工程项目施工流程_第2页
2/5
网络工程项目施工流程_第3页
3/5
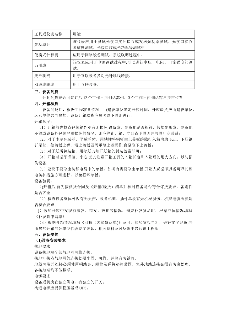
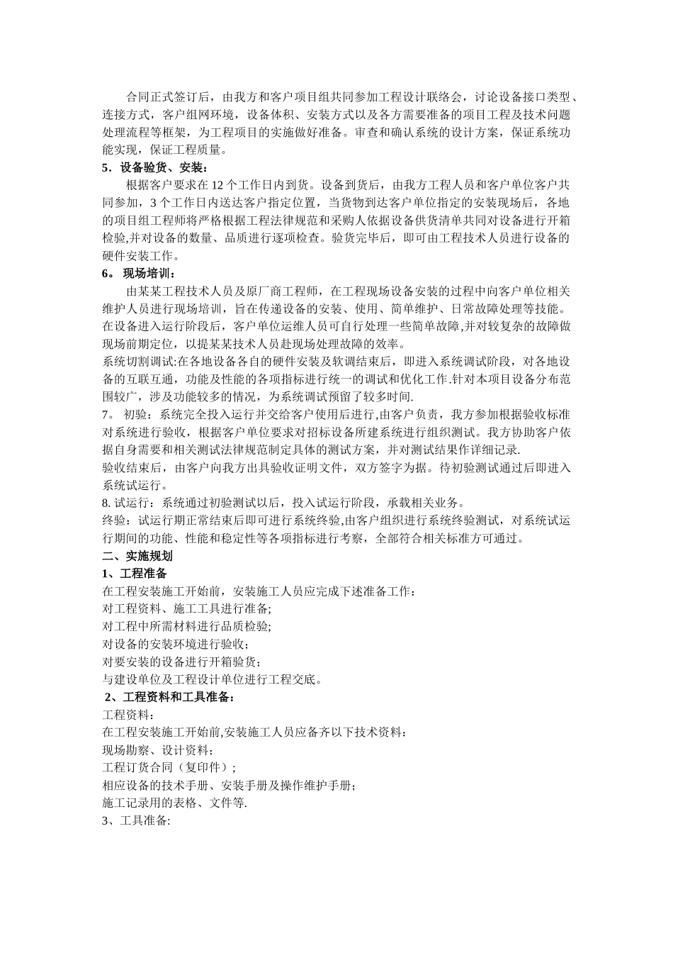
网络工程项目施工方案一、工程实施步骤 在工程现场具备施工条件后,我方保证及时派出技术人员严格根据客户的要求和相关技术标准进行设备安装调试工作,力求以最快的速度顺利开通设备,按时交付使用。本安装工程分为以下几个阶段进行:工程准备开箱验货设备安装整机调试及系统联调初验测试工程验收1、项目进展计划设备到货――合同签订后 12 个工作日内到达苏州,3 个工作日后运到客户指定地点;客户沟通—-合同签订后 12 个工作日内完成;验货、安装――15 天内完成;设备调试――5 天内完成切割调试――5 天内完成;测试、初验――5 天内完成;具体时间可以根据客户要求双方协商调整1。 工程计划进度表工程计划进度表参考见下表(根据买方的具体情况可做调整)工程执行的各阶段说明简介及其进度安排如下:工程进度建议时间表参考见下表:工程进度工期安排从设备到货以后开始计算,计划用 38天完成15天试运行终验设 备 运 输到货15 个工作日内到达客户指定地点客户沟通第 1—12 天验 货 及 安装第 13-28 天单机调试第 13—28 天现场培训第 17-30 天系统切割第 28—33天移 交 ( 初验)测试第 33-38 天试运行终验3.合同签订:销售合同的签订及生效,是工程工作的前提和基础。4.客户沟通:合同正式签订后,由我方和客户项目组共同参加工程设计联络会,讨论设备接口类型、连接方式,客户组网环境,设备体积、安装方式以及各方需要准备的项目工程及技术问题处理流程等框架,为工程项目的实施做好准备。审查和确认系统的设计方案,保证系统功能实现,保证工程质量。 5.设备验货、安装:根据客户要求在 12 个工作日内到货。设备到货后,由我方工程人员和客户单位客户共同参加,3 个工作日内送达客户指定位置,当货物到达客户单位指定的安装现场后,各地的项目组工程师将严格根据工程法律规范和采购人依据设备供货清单共同对设备进行开箱检验,并对设备的数量、品质进行逐项检查。验货完毕后,即可由工程技术人员进行设备的硬件安装工作。6。 现场培训:由某某工程技术人员及原厂商工程师,在工程现场设备安装的过程中向客户单位相关维护人员进行现场培训,旨在传递设备的安装、使用、简单维护、日常故障处理等技能。在设备进入运行阶段后,客户单位运维人员可自行处理一些简单故障,并对较复杂的故障做现场前期定位,以提某某技术人员赴现场处理故障的效率。系统切割调试:在各地设备各自的硬件安装及软调结束后,即进...

1、当您付费下载文档后,您只拥有了使用权限,并不意味着购买了版权,文档只能用于自身使用,不得用于其他商业用途(如 [转卖]进行直接盈利或[编辑后售卖]进行间接盈利)。
2、本站所有内容均由合作方或网友上传,本站不对文档的完整性、权威性及其观点立场正确性做任何保证或承诺!文档内容仅供研究参考,付费前请自行鉴别。
3、如文档内容存在违规,或者侵犯商业秘密、侵犯著作权等,请点击“违规举报”。

碎片内容

网络工程项目施工流程

确认删除?
VIP
微信客服
  • 扫码咨询
会员Q群
  • 会员专属群点击这里加入QQ群
客服邮箱
回到顶部