电脑桌面
添加小米粒文库到电脑桌面
安装后可以在桌面快捷访问

网络销售绩效考核办法

网络销售绩效考核办法_第1页
1/4
网络销售绩效考核办法_第2页
2/4
网络销售绩效考核办法_第3页
3/4
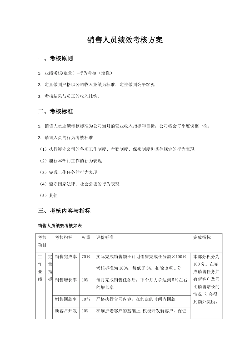
销售人员绩效考核方案一、考核原则1,业绩考核(定量)+行为考核(定性)2,定量做到严格以公司收入业绩为标准,定性做到公平客观3,考核结果与员工的收入挂钩。二、考核标准1,销售人员业绩考核标准为公司当月的营业收入指标和目标,公司将会每季度调整一次。2,销售人员的行为考核标准(1)执行遵守公司的各项工作制度、考勤制度、保密制度和其他规定的行为表现.(2)履行本部门工作的行为表现(3)完成工作任务的行为表现(4)遵守国家法律、社会公德的行为表现(5)其他三、考核内容与指标销售人员绩效考核如表考核项目考核指标权重评价标准完成指标工作业绩定量指标销售完成率70%实际完成销售额÷计划销售完成任务额×100%考核标准为 100%,每低于 5%,扣除该项 1 分本部分积分为100 分。在完成销售任务并有新客户及同比销售增长的情况下,会得到额外奖励。销售增长率10%每月完成销售任务后,下个月力争达到 5%左右的增长率销售回款率10%严格执行合同内容,在约定的时间内回款新客户开发10%在维护老客户的基础上,积极开发新客户,保证公司业务量的稳增。定性指标信息收集及客户访问60%在规定的时间完成信息收集,每月完成的有效信息收集不得低于正常任务的 90%1,每日电话访问 30 个2,每天增加微信关注 25 个3,每周客户访问 7 个(含邀请客户来公司)本部分积分为100 分。客户信息收集访问权重最大.月底核算:电话量少一个扣1 分,扣完为止.增加微信关注少一个扣 1分,扣完为止.客户访问总量少一个扣一分,扣完为止.日志提交5%在规定的工作时间内,按时撰写工作日志并提交给相应领导.未及时提交工作日志或缺失达到 3 次以上。零分.销售制度执行5%遵守并仔细执行公司的销售制度团队协作3%不能因个人原因而影响整个团队的工作。个体之间积极合作,协同作用,团队成员共同努力使团队的绩效大于个人绩效总合。工作能力专业知识5%了解公司的基本信息及公司产品应用熟悉本行业公司及同类产品的客户使用情况熟悉掌握本岗位所具备的专业知识及业务知识并对其他如社交礼仪等知识有所了解分析推断能力3%能迅速的对客观环境做出较为正面的推断,并能灵活的运用到实际工作中取得较好的工作成绩沟通能力3%能灵活运用多种谈话技巧和他人进行沟通灵活应变能力3%应对客观的环境变化,能灵活的采纳相应措施。工作态度员工出勤率5%月度员工出勤率达到 100%,有特别情况提前通知。日常行为法律规范3%遵守日常行为法律规范责任感3%销售...

1、当您付费下载文档后,您只拥有了使用权限,并不意味着购买了版权,文档只能用于自身使用,不得用于其他商业用途(如 [转卖]进行直接盈利或[编辑后售卖]进行间接盈利)。
2、本站所有内容均由合作方或网友上传,本站不对文档的完整性、权威性及其观点立场正确性做任何保证或承诺!文档内容仅供研究参考,付费前请自行鉴别。
3、如文档内容存在违规,或者侵犯商业秘密、侵犯著作权等,请点击“违规举报”。

碎片内容

网络销售绩效考核办法

领读文化+ 关注
实名认证
内容提供者

传播文化,铸就未来

确认删除?
VIP
微信客服
  • 扫码咨询
会员Q群
  • 会员专属群点击这里加入QQ群
客服邮箱
回到顶部