电脑桌面
添加小米粒文库到电脑桌面
安装后可以在桌面快捷访问

考核管理办法--(1)

考核管理办法--(1)_第1页
1/4
考核管理办法--(1)_第2页
2/4
考核管理办法--(1)_第3页
3/4
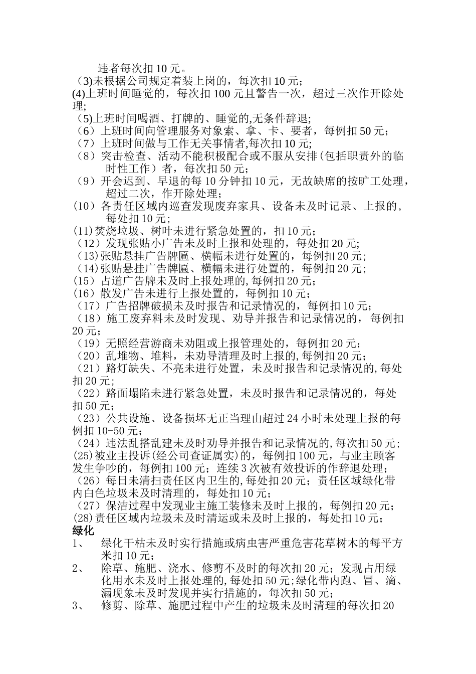
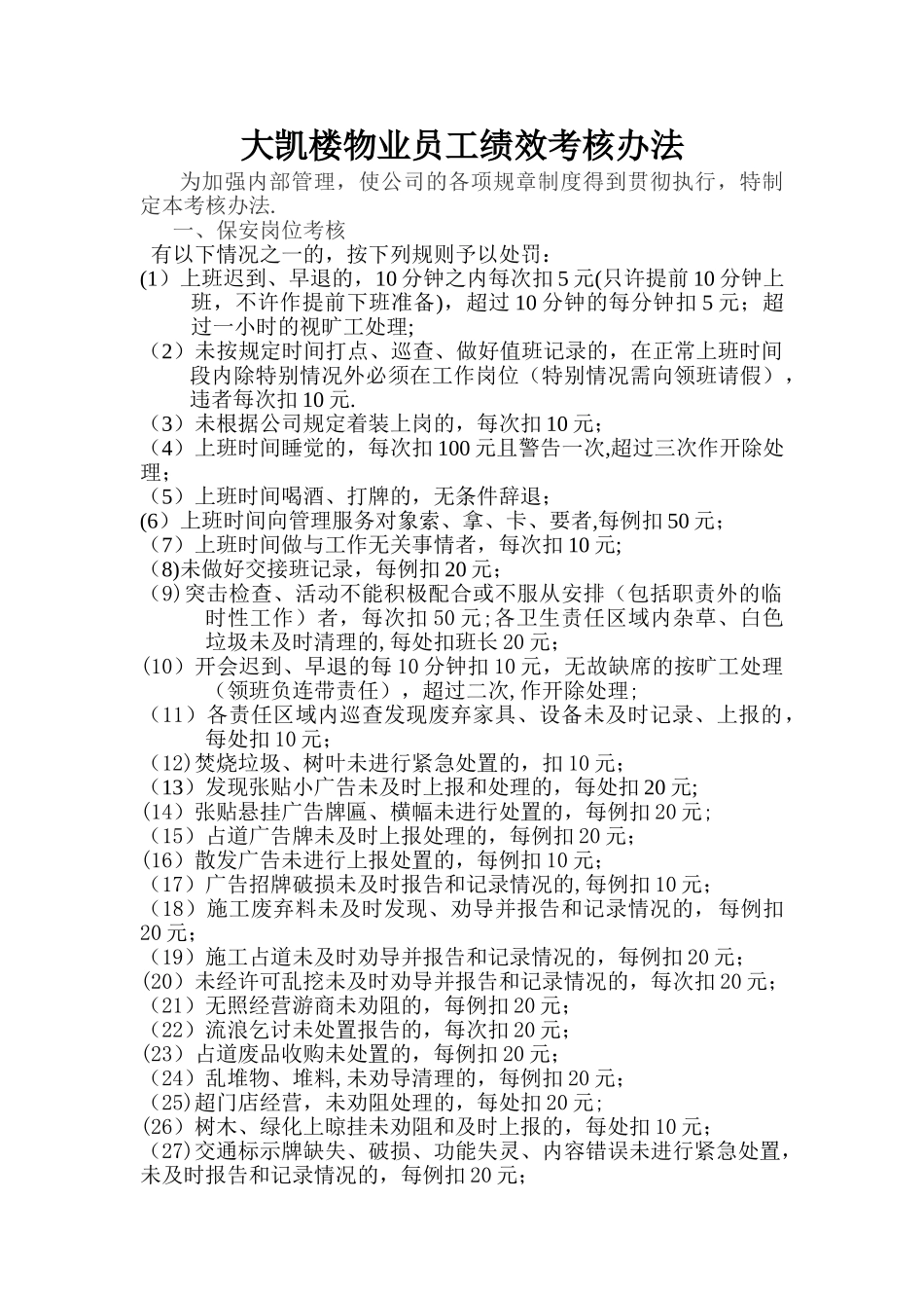
大凯楼物业员工绩效考核办法 为加强内部管理,使公司的各项规章制度得到贯彻执行,特制定本考核办法.一、保安岗位考核有以下情况之一的,按下列规则予以处罚:(1)上班迟到、早退的,10 分钟之内每次扣 5 元(只许提前 10 分钟上班,不许作提前下班准备),超过 10 分钟的每分钟扣 5 元;超过一小时的视旷工处理;(2)未按规定时间打点、巡查、做好值班记录的,在正常上班时间段内除特别情况外必须在工作岗位(特别情况需向领班请假),违者每次扣 10 元.(3)未根据公司规定着装上岗的,每次扣 10 元;(4)上班时间睡觉的,每次扣 100 元且警告一次,超过三次作开除处理;(5)上班时间喝酒、打牌的,无条件辞退;(6)上班时间向管理服务对象索、拿、卡、要者,每例扣 50 元;(7)上班时间做与工作无关事情者,每次扣 10 元;(8)未做好交接班记录,每例扣 20 元;(9)突击检查、活动不能积极配合或不服从安排(包括职责外的临时性工作)者,每次扣 50 元;各卫生责任区域内杂草、白色垃圾未及时清理的,每处扣班长 20 元;(10)开会迟到、早退的每 10 分钟扣 10 元,无故缺席的按旷工处理(领班负连带责任),超过二次,作开除处理;(11)各责任区域内巡查发现废弃家具、设备未及时记录、上报的,每处扣 10 元;(12)焚烧垃圾、树叶未进行紧急处置的,扣 10 元;(13)发现张贴小广告未及时上报和处理的,每处扣 20 元;(14)张贴悬挂广告牌匾、横幅未进行处置的,每例扣 20 元;(15)占道广告牌未及时上报处理的,每例扣 20 元;(16)散发广告未进行上报处置的,每例扣 10 元; (17)广告招牌破损未及时报告和记录情况的,每例扣 10 元;(18)施工废弃料未及时发现、劝导并报告和记录情况的,每例扣20 元;(19)施工占道未及时劝导并报告和记录情况的,每例扣 20 元;(20)未经许可乱挖未及时劝导并报告和记录情况的,每次扣 20 元;(21)无照经营游商未劝阻的,每例扣 20 元;(22)流浪乞讨未处置报告的,每次扣 20 元;(23)占道废品收购未处置的,每例扣 20 元;(24)乱堆物、堆料,未劝导清理的,每例扣 20 元;(25)超门店经营,未劝阻处理的,每处扣 20 元;(26)树木、绿化上晾挂未劝阻和及时上报的,每处扣 10 元;(27)交通标示牌缺失、破损、功能失灵、内容错误未进行紧急处置,未及时报告和记录情况的,每例扣 20 元;(28)路灯缺失、不亮未进行处置,未及时报告和记录...

1、当您付费下载文档后,您只拥有了使用权限,并不意味着购买了版权,文档只能用于自身使用,不得用于其他商业用途(如 [转卖]进行直接盈利或[编辑后售卖]进行间接盈利)。
2、本站所有内容均由合作方或网友上传,本站不对文档的完整性、权威性及其观点立场正确性做任何保证或承诺!文档内容仅供研究参考,付费前请自行鉴别。
3、如文档内容存在违规,或者侵犯商业秘密、侵犯著作权等,请点击“违规举报”。

碎片内容

考核管理办法--(1)

您可能关注的文档

确认删除?
VIP
微信客服
  • 扫码咨询
会员Q群
  • 会员专属群点击这里加入QQ群
客服邮箱
回到顶部