电脑桌面
添加小米粒文库到电脑桌面
安装后可以在桌面快捷访问

联营项目的管理性质与机制VIP专享

联营项目的管理性质与机制_第1页
1/5
联营项目的管理性质与机制_第2页
2/5
联营项目的管理性质与机制_第3页
3/5
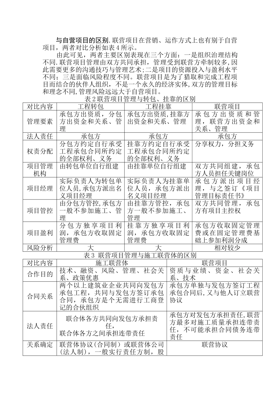
联营项目的管理性质与机制联营项目是从最初的挂靠和转包现象衍生出来的管理模式,它对企业的资源整合能力、项目管控能力、制度化管理水平、公司文化的包容程度等都有更高的要求。肖继生 赵璐 黎界平联营项目是在我国目前的建筑市场环境下形成的一种特别的项目施工组织管理模式。工程挂靠和转包是我国由计划经济向市场经济转型过程中出现的一种经营现象,被建筑法严令禁止,但事实上仍普遍存在。随着国家对建筑企业责任追究制度的不断完善与落实,施工总承包企业很快意识到其是阻碍企业做大做强的绊脚石,一次重大的责任事故可以将企业名誉扫地、甚至置于死地。在权衡利弊得失之后,施工企业开始探究如何法律规范工程承包行为,规避各类风险,联营项目模式就是在这种情形下应运而生的。表 1 承包方与他方联营方式一览表序号联营方式说明①联合营销、承包方独立施工属于自营项目②联合营销、联营方独立施工有挂靠风险,禁止③联合营销、联合施工定义为联营项目④承包方独立营销、联合施工较少出现⑤承包方独立营销、联营方独立施工有转包风险,禁止⑥联营方独立营销、联合施工可能性较小,另一种分包形式联营项目管理模式 何谓联营项目。承包方与他方联营可能的方式主要有六种,如表 1 所示. 采纳联营模式不等于联营项目,联营项目管理特指联合营销和联合施工。联营项目管理由具备相应资质证书、营业执照的施工企业与合作方达成协议,双方共同营销和施工工程,施工企业对合作方进行管理,并承担施工总承包责任.承包方通常收取固定管理费或在固定管理费基础上参加利润分成。联营方实际上是一类特别的分包商,资源投入更大、参加程度更深、分享利润更多,同时承担更大的风险。很多企业将②、④、⑤三种联营方式也称之为联营项目,混淆了概念,造成了管理乱象。以下将施工企业和合作方分别定义为承包方和联营方。 基本运作模式.联营项目的运作包括两个阶段。 联营项目的营销阶段.承包方与联营方通过签订标前协议等方式建立起联营关系,双方分别投入不同的资源,共同策划和组织项目投标。一般情况下,由联营方负责提供项目投标所需费用,但承包方具有投标定价权。这个阶段之所以选择联营合作方式,主要是为适应建筑市场不法律规范竞争的现状,如行业垄断、地方保护主义形成的市场分割、权力寻租、行政干预、人为操作现象等。联营项目营销阶段的基本运作模式具体见图 1 所示.联营项目的实施阶段。工程中标后,承包方与联营方通过签订联营施工协议等...

1、当您付费下载文档后,您只拥有了使用权限,并不意味着购买了版权,文档只能用于自身使用,不得用于其他商业用途(如 [转卖]进行直接盈利或[编辑后售卖]进行间接盈利)。
2、本站所有内容均由合作方或网友上传,本站不对文档的完整性、权威性及其观点立场正确性做任何保证或承诺!文档内容仅供研究参考,付费前请自行鉴别。
3、如文档内容存在违规,或者侵犯商业秘密、侵犯著作权等,请点击“违规举报”。

碎片内容

联营项目的管理性质与机制

确认删除?
VIP
微信客服
  • 扫码咨询
会员Q群
  • 会员专属群点击这里加入QQ群
客服邮箱
回到顶部