电脑桌面
添加小米粒文库到电脑桌面
安装后可以在桌面快捷访问

薪酬(工资)分配方案VIP专享

薪酬(工资)分配方案_第1页
1/2
薪酬(工资)分配方案_第2页
2/2
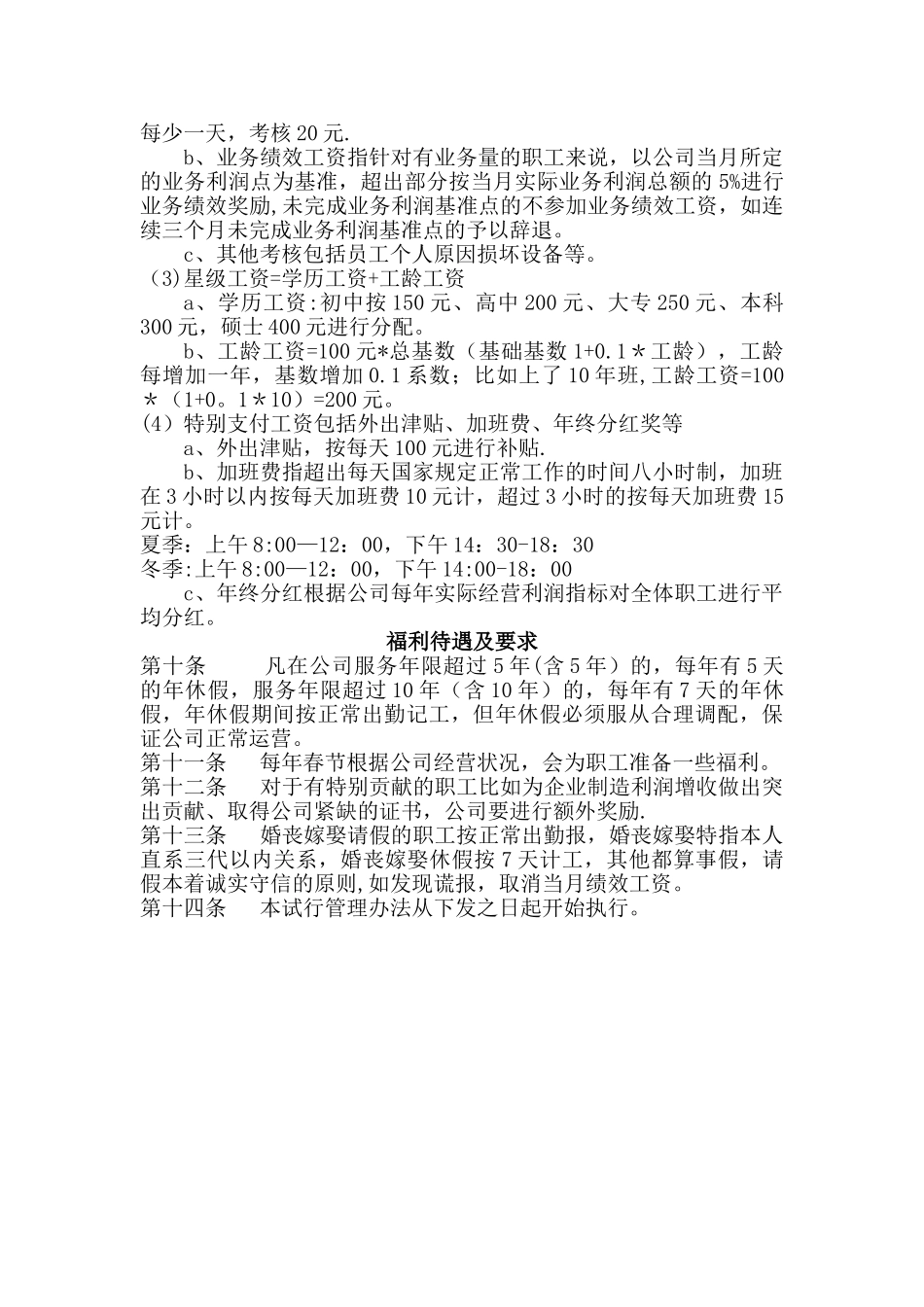
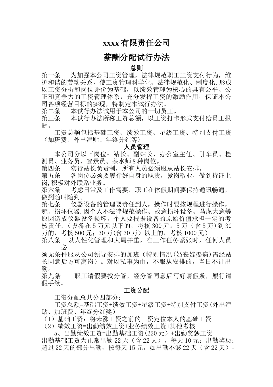
xxxx 有限责任公司薪酬分配试行办法总则第一条 为加强本公司工资管理,法律规范职工工资支付行为,维护和谐的劳动关系,使工资管理科学化、法律规范化、制度化,形成以工资分析和岗位评价为基础,以绩效管理为核心的具有公平、公正和竞争力的工资管理体系,充分发挥工资的激励作用,保证本公司各项经营目标的实现,特制定本试行办法。第二条 本试行办法试用于本公司的一切员工。第三条 本试行办法所称工资总额,以工资打卡形式支付给员工报酬。工资总额包括基础工资、绩效工资、星级工资、特别支付工资(加班费、外出津贴、年终分红等)人员管理本公司分以下岗位:站长、副站长、办公室主任、引车员、检测员、业务员、登录员、茶水师 8 种岗位。第四条 实行站长负责制,所有人员必须服从站长安排。第五条 各岗位必须要履行好自身的职责,爱岗敬业,做到持证上岗,积极对外联系业务。第六条 考虑日常及工作需要,职工在休假期间要保持通讯畅通,做到随叫随到。第七条 仪器设备的管理要责任到人,操作时要按规程进行操作,避开损坏仪器.因个人不法律规范操作、故意损坏设备、马虎大意等原因造成仪器设备损坏,个人要根据设备的原始价值承担一定的考核责任.(设备在 5 万元以下的,考核 300 元;5 万(含 5 万)到 30万的,考核 500 元;30 万(含 30 万)以上的,考核 1000 元)第八条 以人性化管理和大局并重,在工作任务紧张时,任何人员必须无条件服从公司领导安排的加班(特别情况(婚丧嫁娶病)需经站长同意后方可离岗)。对以私事为由,不服从安排的,当日不计出勤。第九条 职工请假要找分管,经分管同意后写好请假条,履行请假手续。工资分配工资分配总共分四部分:工资总额=基础工资+绩效工资+星级工资+特别支付工资(外出津贴、加班费、年终分红奖)(1)基础工资:将未涨工资之前的工资定位本人的基础工资(2)绩效工资=出勤绩效工资+业务绩效工资+其他考核a、出勤绩效工资=出勤基础工资(220 元)+出勤奖惩工资出勤基础工资为正常出勤 22 天(含 22 天),每天 10 元;出勤奖惩:超过 22 天的部分出勤,按每天 15 元,如出勤不够 22 天(含 22 天),每少一天,考核 20 元.b、业务绩效工资指针对有业务量的职工来说,以公司当月所定的业务利润点为基准,超出部分按当月实际业务利润总额的 5%进行业务绩效奖励,未完成业务利润基准点的不参加业务绩效工资,如连续三个月未完成业务利润基准点的予以辞退...

1、当您付费下载文档后,您只拥有了使用权限,并不意味着购买了版权,文档只能用于自身使用,不得用于其他商业用途(如 [转卖]进行直接盈利或[编辑后售卖]进行间接盈利)。
2、本站所有内容均由合作方或网友上传,本站不对文档的完整性、权威性及其观点立场正确性做任何保证或承诺!文档内容仅供研究参考,付费前请自行鉴别。
3、如文档内容存在违规,或者侵犯商业秘密、侵犯著作权等,请点击“违规举报”。

碎片内容

薪酬(工资)分配方案

确认删除?
VIP
微信客服
  • 扫码咨询
会员Q群
  • 会员专属群点击这里加入QQ群
客服邮箱
回到顶部