电脑桌面
添加小米粒文库到电脑桌面
安装后可以在桌面快捷访问

薪酬管理体系标准版

薪酬管理体系标准版_第1页
1/6
薪酬管理体系标准版_第2页
2/6
薪酬管理体系标准版_第3页
3/6
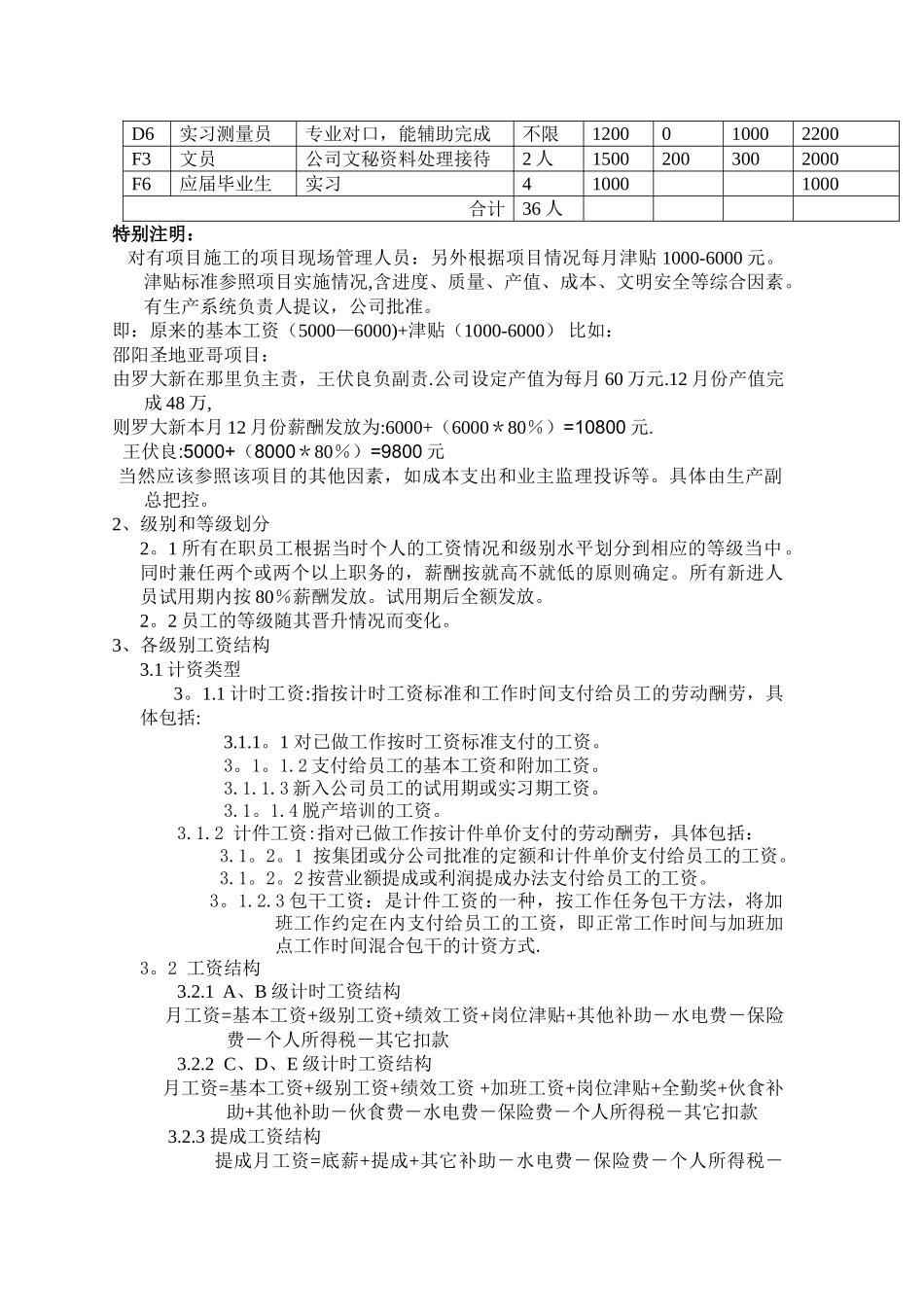
薪资管理系统本着公平、公正原则,根据员工的职位、经验及对公司所做贡献大小确定员工的基本工资级别和等级等,特制定本制度。工资级别及等级基本工资分为 A、B、C、D、E、F 六个级别,A 为最高级并逐渐递减,每个级别细分为若干等级,级别下标数字越大则该级别内的等级越高.级别等级职 位A 级A1、A2、A3董事长、董事、总经理B 级B1 、B2 、 B3总工程师、副总经理、工程总监、总经理助理、技术总监C 级C1 、C2……C30工程巡视经理、部门经理、财务主管、项目经理D 级D1 、D2……D30施工员、预算员、资料员、测量员、E 级E1 、E2……E30督导、出纳员、文员、品控、保卫、物料员、统计、办公室职员等F 级F1 、F2……F10生产一线员工级别岗位职务说明编制人数基本工资岗位工资考核工资月薪合计A1董事长最高决策者,管委会成员1 人120005000300020000A2董事兼总工决策层,管委会成员1 人80004000300015000A3总经理决策层,管委会成员1 人8000 4000300015000B1总工程师决策层,管委会成员兼任60003000300012000B2生产副总副总级别进入管委会1 人60002000200010000B2技术副总总监级别进入管委会1 人60002000200010000B1工程总监总监级别进入管委会1 人5000150015008000B3成本部经理公司核心利润关键控制1 人4000200010007000B3总经理助理协调管理层,分管行政1 人3000100010005000C1管桩部经理对管桩项目负责1 人3000200015006500C2审计部经理对公司所有费用审计督察暂空3000150015006000C2工程巡视经理对工程项目所有关系协调1 人3000130012005800C3综合部经理负责公司的所有综合事务1 人300080012005000C2财务总监财务系统1 人3000200015006500D3项目经理(管)能独立完成项目管理副手在此薪酬少 1000 元63000100010005000C2项 目 经 理(旋)6 人4000100010006000D2资料员负责公司项目资料系统1 人250080012004500D2测量员能独立完成项目测量4 人250080012004500D2机长(3 年)能熟练操作旋挖机等设备25000200010008000D3预算员能按公司要求独立完成1 人2000100015004500D4施工员负责项目现场施工管理不限120080010003000D5出纳员负责公司的现金支付1 人2000100015004500D6实习测量员专业对口,能辅助完成不限1200010002200F3文员公司文秘资料处理接待2 人15002003002000F6应届毕业生实习410001000合计36 人特别注明: 对有项目施工的项目现场管理人员:另外根据项目情况每月津贴 1000-6000 元。津贴标准参...

1、当您付费下载文档后,您只拥有了使用权限,并不意味着购买了版权,文档只能用于自身使用,不得用于其他商业用途(如 [转卖]进行直接盈利或[编辑后售卖]进行间接盈利)。
2、本站所有内容均由合作方或网友上传,本站不对文档的完整性、权威性及其观点立场正确性做任何保证或承诺!文档内容仅供研究参考,付费前请自行鉴别。
3、如文档内容存在违规,或者侵犯商业秘密、侵犯著作权等,请点击“违规举报”。

碎片内容

薪酬管理体系标准版

您可能关注的文档

确认删除?
VIP
微信客服
  • 扫码咨询
会员Q群
  • 会员专属群点击这里加入QQ群
客服邮箱
回到顶部