电脑桌面
添加小米粒文库到电脑桌面
安装后可以在桌面快捷访问

薪酬管理规定VIP专享

薪酬管理规定_第1页
1/4
薪酬管理规定_第2页
2/4
薪酬管理规定_第3页
3/4
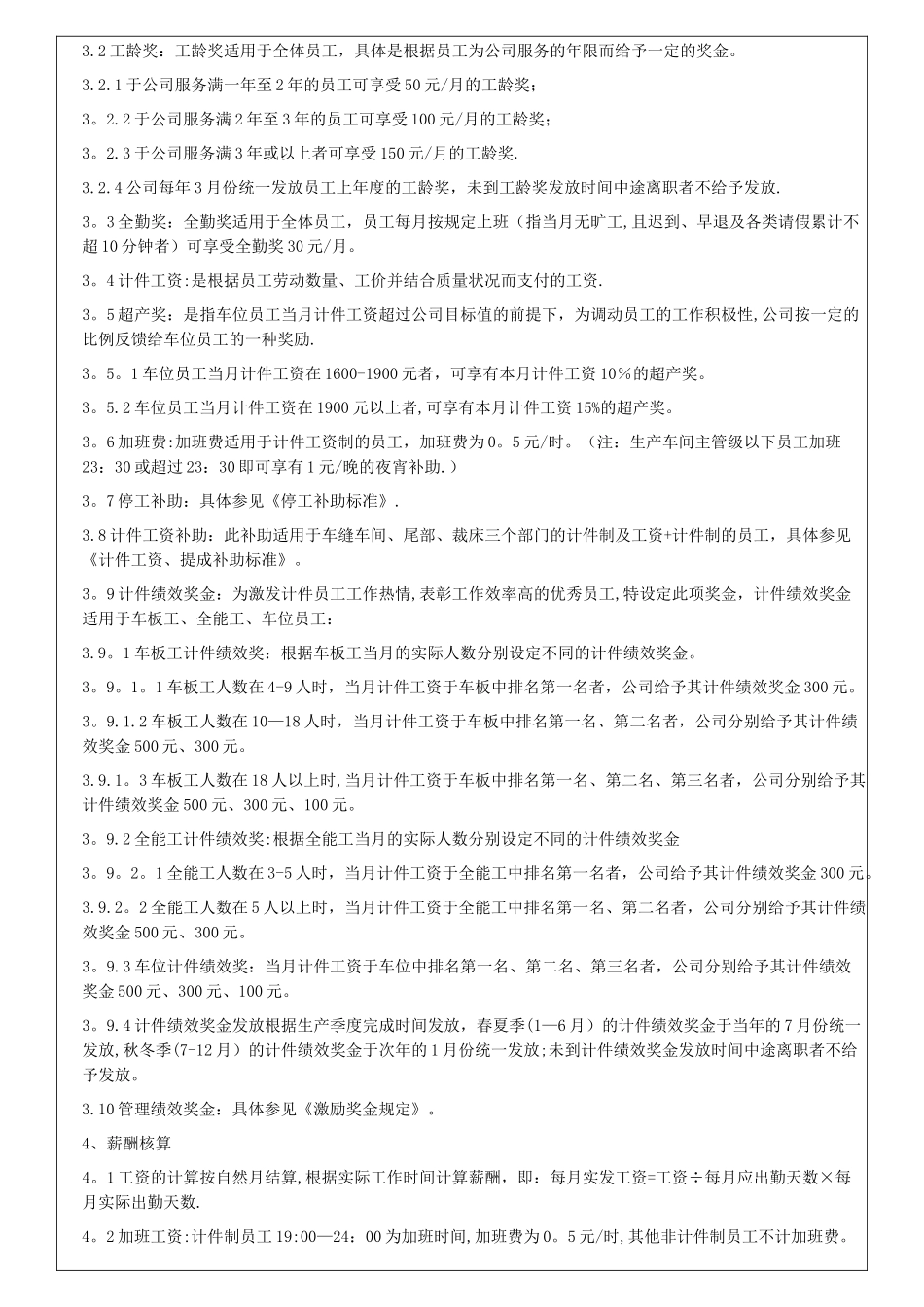
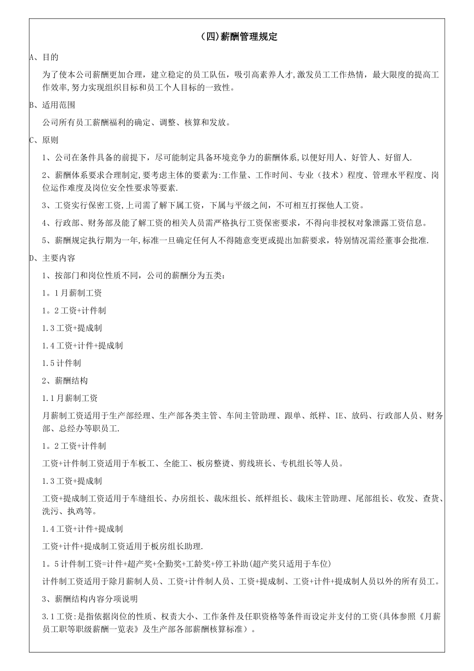
(四)薪酬管理规定A、目的为了使本公司薪酬更加合理,建立稳定的员工队伍,吸引高素养人才,激发员工工作热情,最大限度的提高工作效率,努力实现组织目标和员工个人目标的一致性。B、适用范围公司所有员工薪酬福利的确定、调整、核算和发放。C、原则1、公司在条件具备的前提下,尽可能制定具备环境竞争力的薪酬体系,以便好用人、好管人、好留人.2、薪酬体系要求合理制定,要考虑主体的要素为:工作量、工作时间、专业(技术)程度、管理水平程度、岗位运作难度及岗位安全性要求等要素.3、工资实行保密工资,上司需了解下属工资,下属与平级之间,不可相互打探他人工资。4、行政部、财务部及能了解工资的相关人员需严格执行工资保密要求,不得向非授权对象泄露工资信息。5、薪酬规定执行期为一年,标准一旦确定任何人不得随意变更或提出加薪要求,特别情况需经董事会批准.D、主要内容1、按部门和岗位性质不同,公司的薪酬分为五类:1。1 月薪制工资1。2 工资+计件制1.3 工资+提成制1.4 工资+计件+提成制1.5 计件制2、薪酬结构1.1 月薪制工资月薪制工资适用于生产部经理、生产部各类主管、车间主管助理、跟单、纸样、IE、放码、行政部人员、财务部、总经办等职员工.1。2 工资+计件制 工资+计件制工资适用于车板工、全能工、板房整烫、剪线班长、专机组长等人员。1.3 工资+提成制工资+提成制工资适用于车缝组长、办房组长、裁床组长、纸样组长、裁床主管助理、尾部组长、收发、查货、洗污、执鸡等。1.4 工资+计件+提成制工资+计件+提成制工资适用于板房组长助理.1。5 计件制工资=计件+超产奖+全勤奖+工龄奖+停工补助(超产奖只适用于车位)计件制工资适用于除月薪制人员、工资+计件制人员、工资+提成制、工资+计件+提成制人员以外的所有员工。3、薪酬结构内容分项说明3.1 工资:是指依据岗位的性质、权责大小、工作条件及任职资格等条件而设定并支付的工资(具体参照《月薪员工职等职级薪酬一览表》及生产部各部薪酬核算标准)。3.2 工龄奖:工龄奖适用于全体员工,具体是根据员工为公司服务的年限而给予一定的奖金。3.2.1 于公司服务满一年至 2 年的员工可享受 50 元/月的工龄奖;3。2.2 于公司服务满 2 年至 3 年的员工可享受 100 元/月的工龄奖;3。2.3 于公司服务满 3 年或以上者可享受 150 元/月的工龄奖.3.2.4 公司每年 3 月份统一发放员工上年度的工龄奖,未到工龄奖发放时间中途离职者不给予发放.3。3 全勤奖:全勤...

1、当您付费下载文档后,您只拥有了使用权限,并不意味着购买了版权,文档只能用于自身使用,不得用于其他商业用途(如 [转卖]进行直接盈利或[编辑后售卖]进行间接盈利)。
2、本站所有内容均由合作方或网友上传,本站不对文档的完整性、权威性及其观点立场正确性做任何保证或承诺!文档内容仅供研究参考,付费前请自行鉴别。
3、如文档内容存在违规,或者侵犯商业秘密、侵犯著作权等,请点击“违规举报”。

碎片内容

薪酬管理规定

确认删除?
VIP
微信客服
  • 扫码咨询
会员Q群
  • 会员专属群点击这里加入QQ群
客服邮箱
回到顶部