电脑桌面
添加小米粒文库到电脑桌面
安装后可以在桌面快捷访问

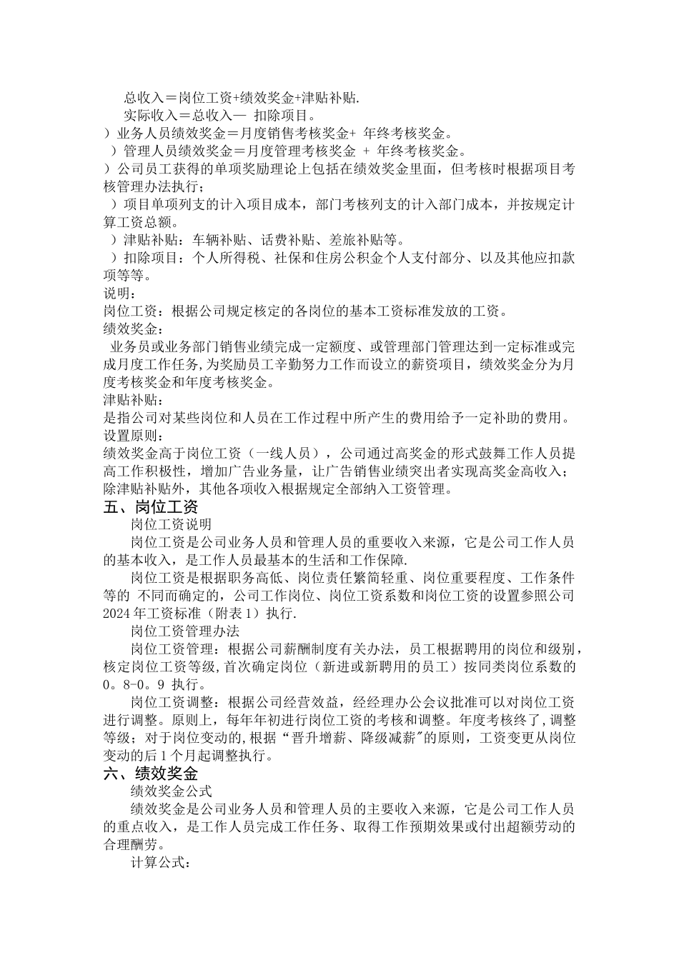
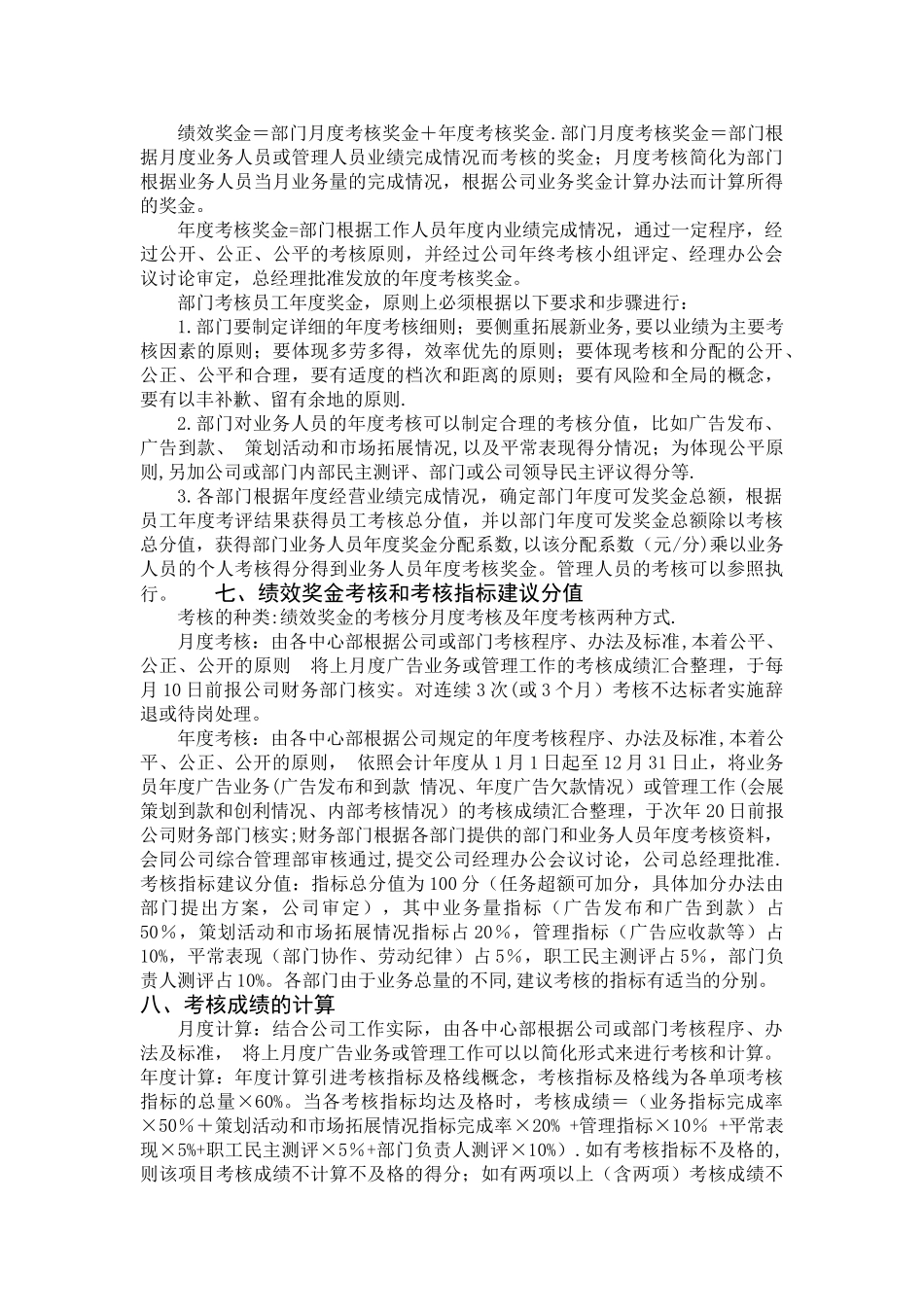
薪酬考核管理办法

薪酬考核管理办法_第1页
1/5
薪酬考核管理办法_第2页
2/5
薪酬考核管理办法_第3页
3/5
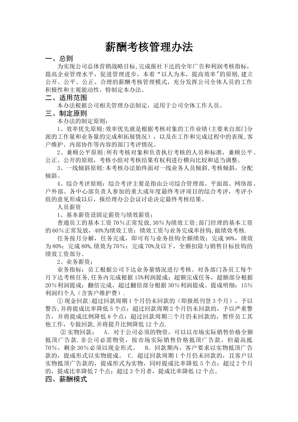
薪酬考核管理办法 一、总则 为实现公司总体营销战略目标,完成报社下达的全年广告和利润考核指标, 提高企业管理水平,促进管理进步,本着“以人为本,提高效率"的原则,建立公开、公平、公正、合理的薪酬考核管理模式,充分发挥公司全体人员的工作积极性和主观能动性,特制定本办法。二、适用范围本办法根据公司相关管理办法制定,适用于公司全体工作人员。三、制定原则本办法的制定原则:1、效率优先原则:效率优先就是根据考核对象的工作业绩(主要来自部门分派的工作量和业务量的完成和拓展情况),以及在工作和完成过程中的表现,客户维护、内部协作等内容的部门考评情况。2、兼顾公平原则:所有考核对象和负责执行考核的人员和标准,兼顾公平、公正、公开的原则,考核小组对考核结果有权利进行横向比较和适当调整。 3、一线倾斜原则:本考核办法始终面对一线业务人员倾斜,考核倾斜,分配倾斜。 4、综合考评原则:综合考评主要是指由公司综合管理部、平面部、网络部、户外部、各中心部负责人参加的重大或年度最终考评项目的综合考评,考评小组的意见形成以后,报经理办公会议讨论决定最终考核结果。 人员薪资 1、基本薪资设固定薪资与绩效薪资: 普通员工的基本工资 70%正常发放,30%为绩效工资;部门经理的基本工资的 60%正常发放,40%为绩效工资;绩效工资与业务完成率挂钩,做绩效考核. 任务按月分解,任务完成,即可有与业务挂钩全额绩效;完成 90%,绩效为 80%;完成 80%,绩效为 70%;完成 70%及以下,全额扣除与销售目标挂钩的绩效工资部分。 2、业务薪资: 业务指标:员工根据公司下达业务量情况进行考核。对各部门各员工每个月下达考核任务,任务内完成根据 15%利润提成;超额完成任务,超额部分根据20%利润提成;翻倍完成,超过翻倍部分根据 30%利润提成。提成明细:15%利润归个人(含客户维护费). ① 现金回款:超过回款周期 1 个月仍未回款的(即报纸刊登 3 个月),予以警告,并将提成比率降低 5 个点;超过回款周期 2 个月仍未回款的,予以严重警告,并将提成比例降低 8 个点;超过回款周期三个月仍未回款的,暂停员工其他工作,专做回款,并将提升比例降低 12 个点. ② 实物回款: A.对于公司必须的物资,可以以市场实际销售价格全额抵顶广告款.非公司必需物资,按市场实际销售价格抵顶广告款,但最高抵70%,剩余 30%必须以现金形式。 B.回款期内,客户要求以实物抵顶广告款的,提成形式...

1、当您付费下载文档后,您只拥有了使用权限,并不意味着购买了版权,文档只能用于自身使用,不得用于其他商业用途(如 [转卖]进行直接盈利或[编辑后售卖]进行间接盈利)。
2、本站所有内容均由合作方或网友上传,本站不对文档的完整性、权威性及其观点立场正确性做任何保证或承诺!文档内容仅供研究参考,付费前请自行鉴别。
3、如文档内容存在违规,或者侵犯商业秘密、侵犯著作权等,请点击“违规举报”。

碎片内容

薪酬考核管理办法

您可能关注的文档

确认删除?
VIP
微信客服
  • 扫码咨询
会员Q群
  • 会员专属群点击这里加入QQ群
客服邮箱
回到顶部