电脑桌面
添加小米粒文库到电脑桌面
安装后可以在桌面快捷访问

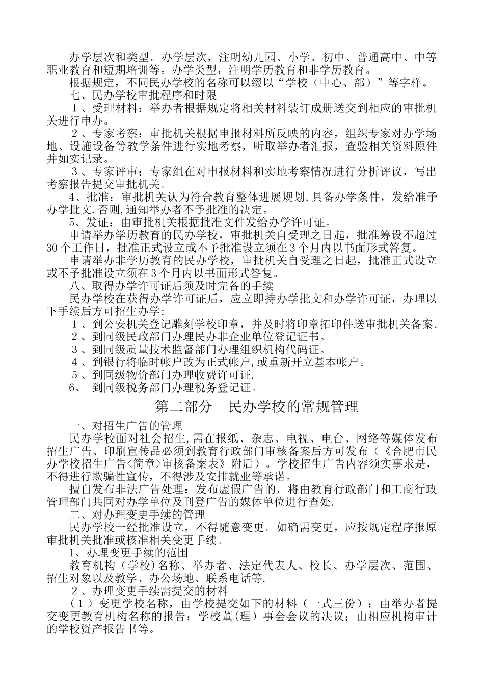
蜀山区民办教育机构行政许可审批工作流程图

蜀山区民办教育机构行政许可审批工作流程图_第1页
1/30
蜀山区民办教育机构行政许可审批工作流程图_第2页
2/30
蜀山区民办教育机构行政许可审批工作流程图_第3页
3/30
蜀山区民办教育机构行政许可审批工作流程图(样式) 承办机构:蜀山区教育体育局民办与成人教育科服务电话:65774308监督电话:65597673第一部分 民办学校的设立一、民办教育范畴《中华人民共和国民办教育促进法》(以下简称《民办教育促进法》)及其实施条例规定:国家机构以外的社会组织或者个人,利用非国家财政性经费 ,面对社会举办的学校及其他教育机构,称为民办学校。二、举办者资格申请举办民办学校的社会组织,应当具有法人资格.非本地注册的社会组织,必须在本地相应机构登记注册,获得许可.法人组织应经上年度年检合格,积累资金 30 万元以上.申请举办民办学校的个人,应当品行良好,具有政治权利和完全民事行为能力的中国公民,并且在中华人民共和国境内定居。在本地办学必须是本地常住人口,或已在公安机关办理一年以上暂住证明的外地人口。国家机构不得举办民办学校,实施国家教育考试、职业资格考试和技术等级考试等考试机构,不得举办与其考试业务相关的教育机构。三、举办者须知内容拟举办民办学校的社会组织和个人,必须仔细学习《中华人民共和国教育法》、《民办教育促进法》及其实施条例,安徽省教育厅和合肥市教育局颁布的各类民办学校的设置标准文件和其他相关法规,以及本手册的全部内容.四、审批机关合肥市教育局审批全市范围内举办民办普通高中、职业高中、成人中专、利用互联网实施远程学历教育的教育网校及各类高等以下非学历教育培训机构(不含职业技能培训机构),审核普通中专、高等非学历教育培训机构.三县教育局审批本县范围内举办的民办幼儿园、小学、初中和各类高等以下非学历教育培训机构(不含职业技能培训机构),审核普通高中、职业高中成人中专等学校.市辖各区教育主管部门审批本区范围内的民办幼儿园、小学和初级中学.五、正式申请设立民办学校应提交的材料1、申办报告。报告必须载明举办者及基本情况、培育目标、办学规模、申办人(单位)提出申请民成科受理,并出具提交相关材料须知申办人(单位)提交核名相关材料,民成科初审材料,并进行现场勘察。教体局核准办学名称,同意筹设材料不齐全,一次性告知补齐。申请材料齐全,组织专家现场评审、验收分管领导提出审核意见,提交局行政会审议,再提请区政府常务会讨论讨论申办人(单位)提交正式申请办学材料,民成科受理,审核材料初审不通过,退回申办人(单位)材 料 不 齐 全 , 一 次 性 告 知 补齐。部分软件和硬件不符合要求,提出整...

1、当您付费下载文档后,您只拥有了使用权限,并不意味着购买了版权,文档只能用于自身使用,不得用于其他商业用途(如 [转卖]进行直接盈利或[编辑后售卖]进行间接盈利)。
2、本站所有内容均由合作方或网友上传,本站不对文档的完整性、权威性及其观点立场正确性做任何保证或承诺!文档内容仅供研究参考,付费前请自行鉴别。
3、如文档内容存在违规,或者侵犯商业秘密、侵犯著作权等,请点击“违规举报”。

碎片内容

蜀山区民办教育机构行政许可审批工作流程图

人从众+ 关注
实名认证
内容提供者

欢迎光临小店,本店以公文和教育为主,希望符合您的需求。

确认删除?
VIP
微信客服
  • 扫码咨询
会员Q群
  • 会员专属群点击这里加入QQ群
客服邮箱
回到顶部