电脑桌面
添加小米粒文库到电脑桌面
安装后可以在桌面快捷访问

规章制度的字体

规章制度的字体_第1页
1/7
规章制度的字体_第2页
2/7
规章制度的字体_第3页
3/7
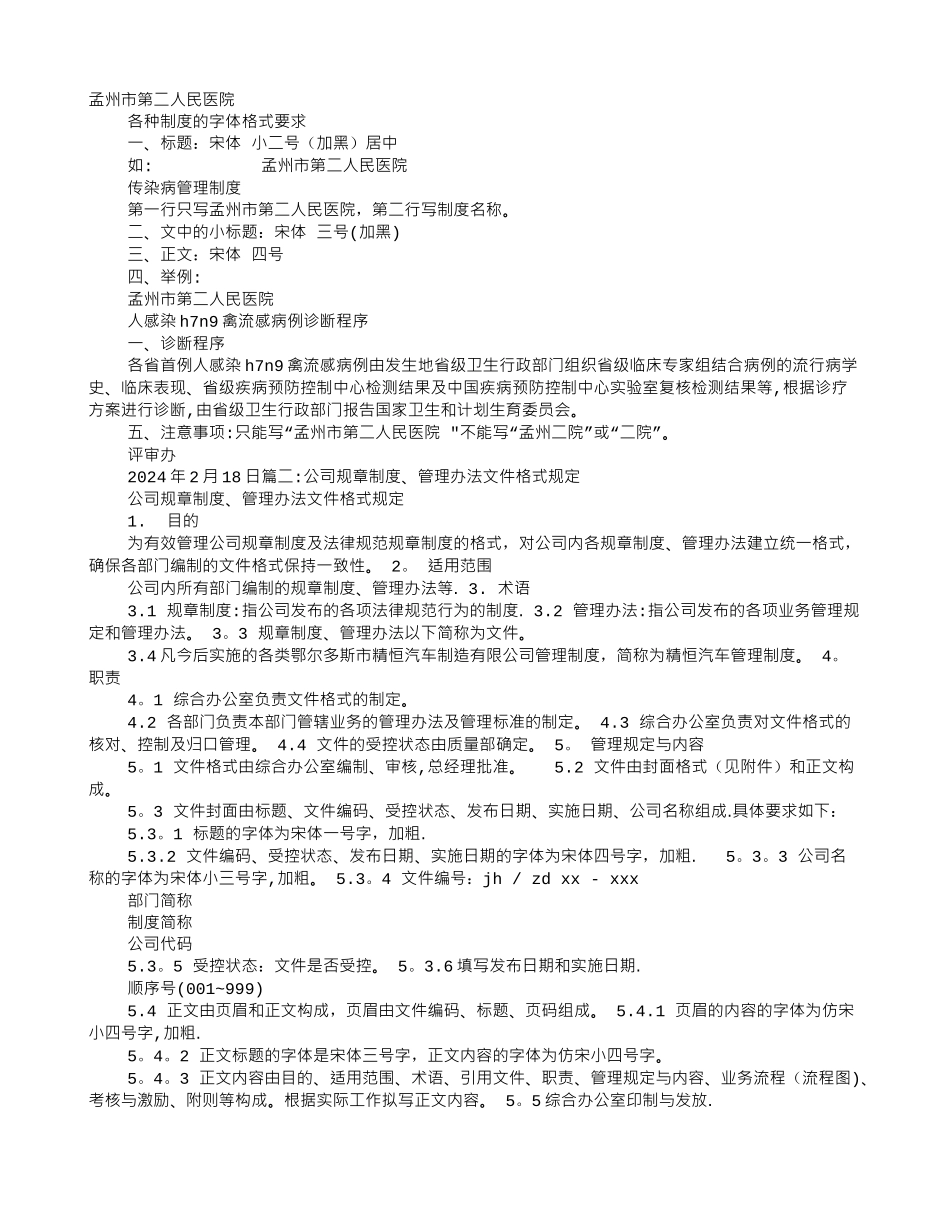
孟州市第二人民医院各种制度的字体格式要求一、标题:宋体 小二号(加黑)居中如: 孟州市第二人民医院传染病管理制度第一行只写孟州市第二人民医院,第二行写制度名称。二、文中的小标题:宋体 三号(加黑)三、正文:宋体 四号四、举例:孟州市第二人民医院人感染 h7n9 禽流感病例诊断程序一、诊断程序各省首例人感染 h7n9 禽流感病例由发生地省级卫生行政部门组织省级临床专家组结合病例的流行病学史、临床表现、省级疾病预防控制中心检测结果及中国疾病预防控制中心实验室复核检测结果等,根据诊疗方案进行诊断,由省级卫生行政部门报告国家卫生和计划生育委员会。五、注意事项:只能写“孟州市第二人民医院 "不能写“孟州二院”或“二院”。评审办2024 年 2 月 18 日篇二:公司规章制度、管理办法文件格式规定公司规章制度、管理办法文件格式规定1.目的为有效管理公司规章制度及法律规范规章制度的格式,对公司内各规章制度、管理办法建立统一格式,确保各部门编制的文件格式保持一致性。 2 。 适用范围公司内所有部门编制的规章制度、管理办法等. 3. 术语3.1 规章制度:指公司发布的各项法律规范行为的制度. 3.2 管理办法:指公司发布的各项业务管理规定和管理办法。 3。3 规章制度、管理办法以下简称为文件。3.4 凡今后实施的各类鄂尔多斯市精恒汽车制造有限公司管理制度,简称为精恒汽车管理制度。 4 。职责4。1 综合办公室负责文件格式的制定。4.2 各部门负责本部门管辖业务的管理办法及管理标准的制定。 4.3 综合办公室负责对文件格式的核对、控制及归口管理。 4.4 文件的受控状态由质量部确定。 5 。 管理规定与内容5。1 文件格式由综合办公室编制、审核,总经理批准。 5.2 文件由封面格式(见附件)和正文构成。5。3 文件封面由标题、文件编码、受控状态、发布日期、实施日期、公司名称组成.具体要求如下:5.3。1 标题的字体为宋体一号字,加粗.5.3.2 文件编码、受控状态、发布日期、实施日期的字体为宋体四号字,加粗. 5。3。3 公司名称的字体为宋体小三号字,加粗。 5.3。4 文件编号:jh / zd xx - xxx部门简称制度简称公司代码5.3。5 受控状态:文件是否受控。 5。3.6 填写发布日期和实施日期.顺序号(001~999)5.4 正文由页眉和正文构成,页眉由文件编码、标题、页码组成。 5.4.1 页眉的内容的字体为仿宋小四号字,加粗.5。4。2 正文标题的字体是宋体三号字,正文内容的字体为仿宋小四...

1、当您付费下载文档后,您只拥有了使用权限,并不意味着购买了版权,文档只能用于自身使用,不得用于其他商业用途(如 [转卖]进行直接盈利或[编辑后售卖]进行间接盈利)。
2、本站所有内容均由合作方或网友上传,本站不对文档的完整性、权威性及其观点立场正确性做任何保证或承诺!文档内容仅供研究参考,付费前请自行鉴别。
3、如文档内容存在违规,或者侵犯商业秘密、侵犯著作权等,请点击“违规举报”。

碎片内容

规章制度的字体

您可能关注的文档

确认删除?
VIP
微信客服
  • 扫码咨询
会员Q群
  • 会员专属群点击这里加入QQ群
客服邮箱
回到顶部